NA280

声明:本文无干货。
2月24日,克而瑞发文《太突然了!2026年,苏州新房产品已经迈入“第五代住宅”时代》,这个话题,我可太感兴趣了。
文章中提出了第五代住宅的定义:

我写公众号,纯属个人爱好。克而瑞可是一个规模很大的机构。
在国家企业信用信息网上可以查到,上海克而瑞信息技术有限公司,2024年交社保的员工人数达到372人。在房地产行业中有很大的影响力。
可惜,这个概念并不是克而瑞首先提出来的。
我又拿出了我的大杀器,中国知网。
在知网上搜索“第五代住宅”,结果出乎我的意料。这个概念的诞生时间,比我们想象的要早得多。

2024年7月我们写过一篇《查遍知网文献!我发现了第四代住宅中隐藏的秘密……》
当时在知网上查“第四代住宅”,最早的文献是2004年的。
今天查第五代住宅。最早的关于第五代住宅的学术文章,发表在2001年10月的《中国房地信息》杂志,还有《上海城市管理职业技术学院学报》。正经的学术期刊。
居然比第四代住宅出现的还要早。
学术圈玩概念,也是炉火纯青。
上海城市管理职业技术学院副教授欧阳忠伟的文章中,第五代住宅是生态水景住宅。文章提出了“分层次的绿化体系”,强调的是“生态”,室内与室外绿化结合,与现在的第四代住宅更接近。
这个定义,一直延续到2025年。
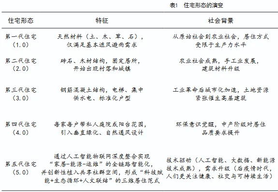
2025年07期《张江科技评论》中有一篇文章《第五代住宅的跨界融合:建筑科技、人工智能和人文关怀的协同创新》,给出了一个表格:

这里的第五代住宅,主要指结合AI和生态,没有提及立体社区和抬板社区。
一直到2025年12月25日,公众号“搜建筑”发文《2026年开始 | 第五代住宅:立体社区的发展趋势—— 架空抬板、立体花园、空中院墅》。


全文近万字,上百张图片,系统地讲述了第五代住宅立体社区。内容详实,逻辑清晰,可以看出是花了很大心思的。
文章注明作者是上海都市建筑设计有限公司副总经理禹慧。
这篇文章,是我能查到的,最早系统定义第五代住宅的文献资料。
公众号搜建筑原创文章超过1000篇,算是一个大号了。账号主体是石家庄泰莱科技有限公司,这是一家成立于2008年的民营公司。2024年员工人数是9人。
这篇文章唯一的缺点,就是没有发表在传统媒体上。
我在2024年提出第五代住宅,2025年提出第六代住宅。影响力太小,无人理会。
不过这不重要。
我炒不起来,那些大V可以炒起来。
只要苏州头部房产自媒体,有5家以上发文宣传这个概念,就能掀起大风大浪。
我们相信,经过一些自媒体大号的炒作,经过一部分房产开发商在背后支持,第五代住宅立体社区的概念,很快就会在房地产行业蔓延开来,植入购房者思维。
你要问我资瓷不资瓷,我当然是资瓷的。看热闹不嫌事大。反正我又不买新房。(参考《天熠东方和沁百合,应该怎么选?》)
如果2024年是第四代住宅元年。2026年就会成为第五代住宅元年。两年一个时代。谁说房地产行业没有技术的。这更新换代的速度,比芯片可快多了。
苏州第一个第四代住宅,还没有交付呢。就面临着过气的危机。
请注意,这不是演习。
全文完
参考文献:
克而瑞苏州,太突然了!2026年,苏州新房产品已经迈入“第五代住宅”时代,克而瑞苏州房产测评,2026年2月24日
欧阳忠伟,申城第五代住宅发展理念 生态水景住宅,上海城市管理职业技术学院学报,2001年10月15日,
张冬,上海出现第五代生态型住宅,中国房地信息,2001年10月15日,
王蕾虹,第五代住宅的跨界融合:建筑科技、人工智能和人文关怀的协同创新,张江科技评论,2025年07期
禹慧,2026年开始 | 第五代住宅:立体社区的发展趋势—— 架空抬板、立体花园、空中院墅,搜建筑,2025年12月25日
宋斌,第四代住宅将走上舞台,东南置业,2004年
----------------------
我们组织了读者群,分享苏州楼市相关信息。
如需加群,加头等房微信:toudengfang,备注“苏州”,拉你入群。
----------------------
点赞的人,都能买到笋盘!
后台回复“文献”,免费获取《O神文集》和房圈四大名著!


部分图片来自网络。如果有侵权,请联系作者删除。
本文章由头等房原创首发,未经作者同意,不得用于商业用途。转载转发,需注明来源出处。否则属于侵权行为,将承担法律责任。