很多朋友在后台问:
人在国外,或者在外地,房子要出售或办理相关手续怎么办?
其实,大多数情况下都可以通过一个方式解决——
👉 办理房产委托公证,让他人代为处理相关事务
这时候,就会用到一个非常关键的文件:《委托书》。
一、为什么需要房产委托书?
现实中,这类需求非常常见,比如:
在这些情况下,可以通过出具一份委托书,授权他人代为办理相关手续。
但要注意:
👉 用于正式房产交易或过户的委托书,通常需要办理公证,才能被相关部门认可。
二、委托书不会写怎么办?其实可以这样做
很多人第一次接触委托书,会觉得不知道从哪里下手。
其实不用太担心,可以按照这个顺序来:
✔ 第一步:先确认使用要求
建议先和以下机构确认:
看看是否有:
👉 官方模板或推荐格式
如果有模板,直接使用会更稳妥。
✔ 第二步:没有模板也没关系
如果没有统一模板,也可以自行准备。
从最基础的房产委托书开始写,内容并不复杂,只要信息完整、逻辑清晰即可。
✔ 第三步:参考规范模板
可以参考一些标准格式进行调整,比如:
在此基础上,根据自己的实际情况进行修改。
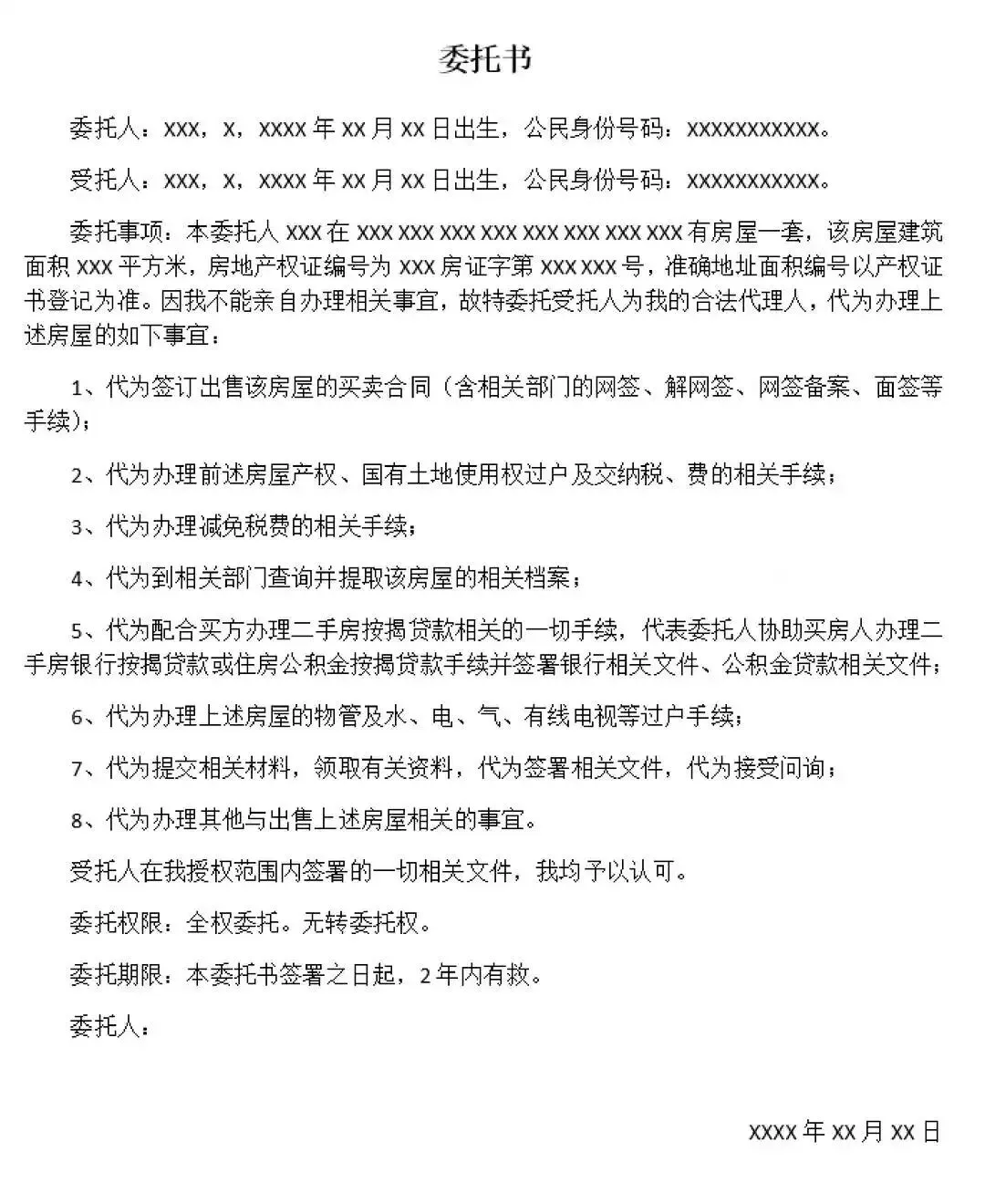
三、房产委托书应该写哪些内容?
这是最核心的一部分,建议重点关注。
1️⃣ 委托人和受托人信息
首先,需要写清楚双方基本信息,包括:
👉 这些信息必须准确无误,否则可能影响公证或使用。
2️⃣ 委托事项(重点内容)
这是委托书中最重要的部分。
需要明确写清楚:
例如:
👉 建议写得具体、清晰,避免过于笼统。
3️⃣ 权限范围
需要明确:
如果没有写清楚,实际操作中可能会被限制。
4️⃣ 委托期限
一般需要写明:
常见做法是写一个明确期限,例如:
👉 一般可设定为1–2年,根据实际情况调整

四、房产委托公证需要准备哪些材料?
在办理公证时,通常需要准备以下材料:
📄 1. 委托人的材料
📄 2. 受托人的材料
📄 3. 与房产相关的材料
根据不同情况,可能包括:
如果是出售房产,还可能需要:
📄 4. 委托书草稿
提前准备好委托书内容,可以提高办理效率。
📄 5. 其他补充材料
根据具体情况,公证员可能会要求补充:
五、办理时需要注意的几个关键点
⚠️ 1. 委托事项要写清楚
越具体越好,避免使用模糊表述,例如:
❌ “代为处理房产相关事宜”
✔ “代为签署房屋买卖合同、办理产权过户手续等”
⚠️ 2. 信息要完全一致
包括:
必须与证件完全一致。
⚠️ 3. 提前确认使用机构要求
不同地区、不同机构可能有细微差异,建议提前确认:
⚠️ 4. 预留时间
尤其是:
建议提前安排时间,避免影响交易进度。
六、总结
对于在外地或国外的朋友来说,房产委托书是处理房产事务的重要工具。
只要把以下几点理清楚:
整个流程通常都可以顺利完成。
👉 简单来说:
人在外地也不用担心,准备好委托书,通过公证授权他人,就可以顺利完成房产买卖或过户。