
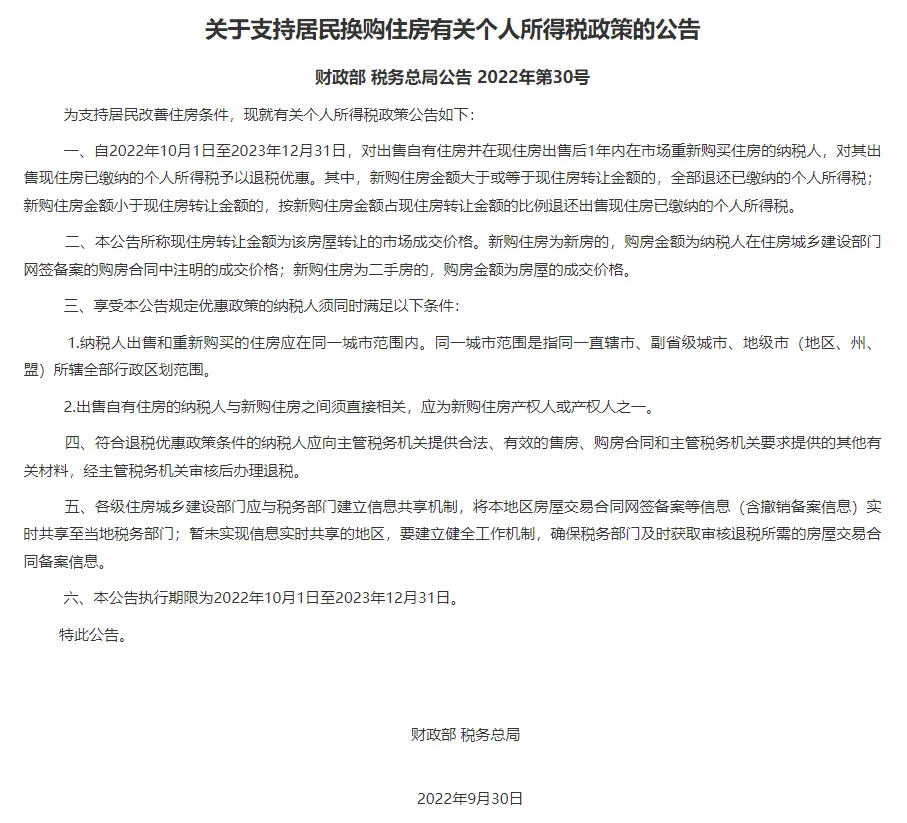
财政部发布支持居民换购住房有关个人所得税政策的公告。

自2022年10月1日至2023年12月31日,对出售自有住房并在现住房出售后1年内在市场重新购买住房的纳税人,对其出售现住房已缴纳的个人所得税予以退税优惠。
其中,新购住房金额大于或等于现住房转让金额的,全部退还已缴纳的个人所得税;新购住房金额小于现住房转让金额的,按新购住房金额占现住房转让金额的比例退还出售现住房已缴纳的个人所得税。
#今日视频#
关注“成都房小团视频号”
获取更多干货视频

【即将预售精选好盘】
北湖揽樾 | 蜀道翰文府
明信天府壹号 | 四川师大TOD·锦江府
【高性价比热销好盘】
香江悦湖春天| 城投置地青熙蘭庭
中国铁建双楠樾府| 中粮保利天府时区
【品质改善宜居好盘】
招商时代公园| 天投中海·天府合印
人居沁川林语| 华润置地·建发·天府和鸣
• 免责申明:本文相关文字、图片、视频等,部分来源于网络,且相互之间无必然联系,仅供读者学习交流,并不代表本文及作者赞同其观点和对其真实性负责,同时不构成任何投资及购买建议。另外,我们已经尽可能的对相关内容所涉作者和来源进行了通知,若有疏漏,请及时联系我们,我们将根据著作权人的要求,立即更正或者删除有关内容。