春节已过,不用醒年盹的当属学区房。
之前有传言称,今年入学报名提前至4月。
满打满算,留给家长买房的时间只有1个月。
特别是二手房,入学的复杂政策和学区房的选择,让不少家长“焦头烂额”。
最新的学区政策是什么?
最新的各重点学片的学区房价格如何?
针对2026年入学转学,小编给大家一文全面解析。
市内六区学区政策

需要注意,2026年2月11日,河东公布最新初中转学政策。
主要涉及三点:
初中转学的家庭,需提前三年买房。
河东区初中回户籍地升学及转学时间为每年秋季学期,登记时间调整为每年5月。
新政策从2026年3月2日起实施。
河东初中转学新政公布后,和平、河西、南开、河东四区的小学和初中转学,均需要提前三年购置房产(二手房)。
遵循全区统筹、就近分配的原则。
河北、红桥转学无限制,还是“当年买、当年转”。
小学入学方面,和平的门槛最高,入学转学都要提前三年持有房产,且人户合一。
其次是河东区,河东区三片的4所小学以及河东区九年一贯制学校都要求提前三年买房(二手房)。
河西、南开、河东,小学转学提前三年买房。
从2025年起,和平初中转学有了二次摇号的机会。
不是全部学校参与摇号,也好过直接统筹,增加了选择权。
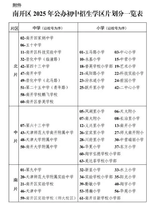
市内六区学片划分
以下为2025年入学季公布的市内六区学片划分,2026年入学应以当年最新公布为准。
注意,2026年转学登记报名时间提前5月。
节
滑动浏览市内六区招生范围
重点学片二手房价格
小编对比了春节前后的二手房挂牌价,各区变化不大。
和平区一年级入学,需要提前三年持有房产。
需要2029年入学或转学到和平的家庭,今年8月31日前,必须完成买房且落户。
和平入门级的拆间,目前78万,比2025年底上涨约10万。
但房价总体回落不少,之前普小的价格,现在可以买到重小房源。
比如鞍山道的拆间,100万出头就能拿下。
实验小学对应的次新小区府上和平,42平米一室,最高峰440万成交,现在挂牌价315万起步。

中心小学的私产一室,房价降幅不小,133万就能买到,甚至比普小一室价格还低。
新星小学、西康路小学的学区房,是和平成交“大户”,现在私产一室180-200万。
现在看河西学区房,进入“百万随便选”的时代,门槛价仅40万。
河西一片重点小学的私产一室,成交价在100-110万。
元兴新里(划片上海道小学)近期一室挂牌价110万左右,最高峰飙到过180万。

闽侯路小学的一室,同面积段一室挂牌价100万出头。

普小的私产一室成交价在80-100万之间,顶楼有60多万的。
成交量最大的普小学区房,是景兴西里。
2025年年初,景兴西里一室(30-40平米)的成交价在140万上下。
从8月后,价格断崖式下降。年底,一室成交价掉到73万。


河西三片的师大二附小总校,也受家长追捧。
总价基本比一片重小便宜约20万左右。


南开北片,是家长关注的重点片区之一。
中营小学的门槛集中在艺术公寓和如意大厦。
艺术公寓30平米左右房源,大约100万。

如意大厦挂牌房源的门槛价格为130万,相比于高点200万,降了35%。

中心小学的房价更亲民,有少量不到80万的挂牌价,主力房源总价在100万上下。
南片的南开实验九年一贯制片区之前是“扛价王”,2025年跌幅不小。
挂牌门槛价出现在天华里,148万的一室。
河东初中转学新政将于3月2日正式实施,还想在今年转学的家庭,只有最后几天时间。

相较之下,河北、红桥两区的中小学转学都可以当年买房,当年上学。
注意,凡是转学,只能统筹,是否为重点学校就不那么重要了。
花小钱办大事儿,拿到学籍最关键。
河北、红桥两个区的拆间和私产一室的门槛房源,小编也做了汇总。


总体看,30万以内搞定拆间,50万内搞定私产一室。
性价比真的高!
虽然最近关注学区房的买房人不在少数,但还不至于涨价。
买家和卖家都逐渐趋于理性。
不过,便宜的房源会先被卖完,今年有需求的家庭,该提速了。

