

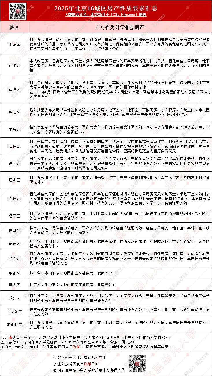
据京京了解,往年已有不少家长,因房产性质不合要求,致幼升小入学审核不通过,今年入学家长务必抓紧自查,避免踩坑👇

租房买房前一定要清楚:有些房产类型是不能作为入学依据的,家长们需要提前了解并规避这些“坑”——


小桃子划重点:2026年幼升小家长注意,关于房产性质要求,以下几点需提前知晓——
推荐查看→各区房产入学详细要求,点击下方名片,发消息【房产】查看各区要求。

2026年幼升小及之后入学的家长注意,在租房或买房时需特别重视房产性质,并查看房产学位情况,以免影响孩子今年入学。
同时,对照房产取得时间也是关键,因为不同城区的入学政策对房产取得时间有不同要求。




除了“在京幼升小”公众号外,还推荐大家关注下面3个公众号↓
1️⃣京学帮
点击👇头像+关注,一键获取小中高招生信息
👇头像+关注,一键获取幼儿入学信息
点击👇头像+关注,一键获取入学指导