
起拍价
¥21,440
评估价¥26,800
4月13日10:00

起拍价
¥1,254,596
评估价¥1,568,244.48
4月13日10:00

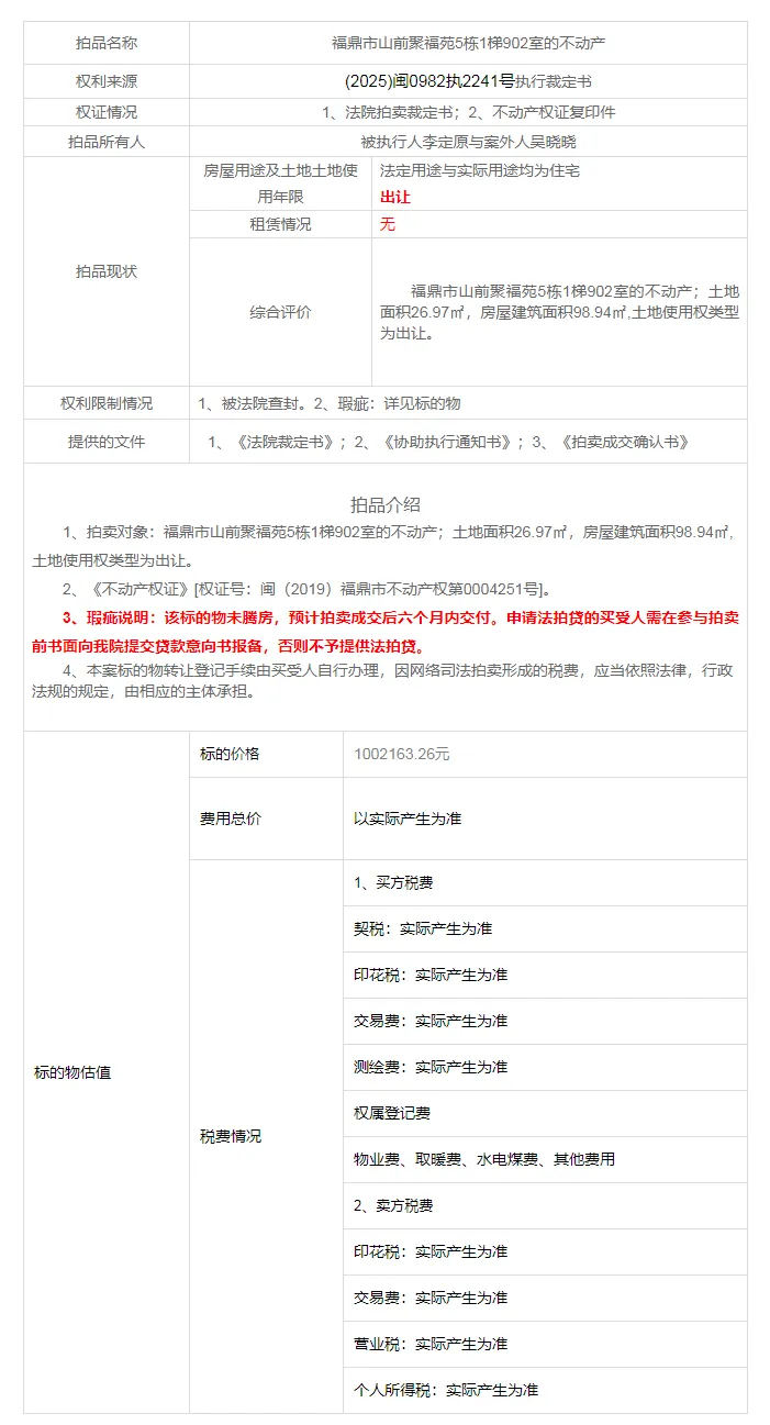
起拍价
¥801,731
评估价¥1,002,163.26
4月13日10:00

拍卖流程

打开淘宝主页,
点击“司法拍卖”(如图)

进入司法拍卖界面,
找到标的物所在地,
点击“福建”(如图)

进入界面,
点击“请选择处置法院”,
选择“福建省-宁德市”,
找到并点击“福鼎市人民法院”(如图)
找到并点击您所要拍卖的标的物,阅读公告➙联系法院➙交保证金➙出价竞拍➙竞拍成功➙线下提货
推荐阅读:司法拍卖|本期拍卖不仅有房产,还有石料和砂石,需要的进→

