+汤姆本人微信:Tomgangfang1
在香港,成为立法会议员,并不意味着隐私被保护得更好,恰恰相反,它往往意味着你需要比普通人更早、更完整地把个人利益摊在阳光下。
这套做法并非近年才出现。早在回归前,香港已建立起较为严格的个人利益申报制度。
根据立法会《议事规则》,每一届立法会议员在任期开始前,必须向秘书处提交个人利益申报,并在指定期限内完成公开,内容涵盖物业、公司股份、受薪职位、选举捐赠等。

图:香港商报
也正因如此,每一届新议员的申报表,都会如期上载至立法会官网,成为公众可查阅的文件。
今年,这份原本并不“吸睛”的文件,却因为一个名字,被意外推上了舆论中心。
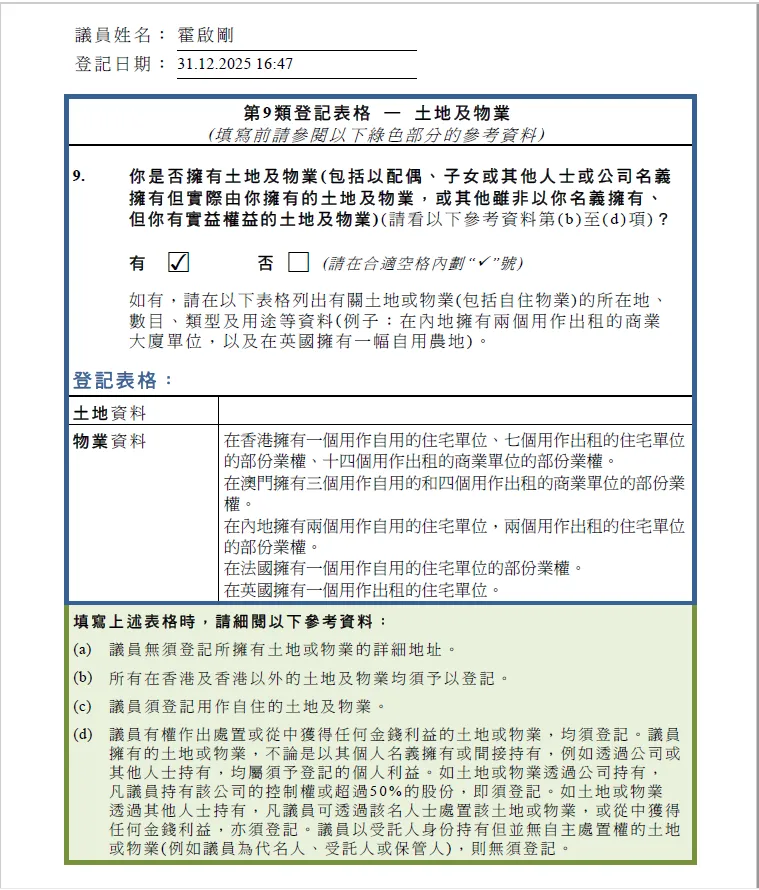
一份申报表,为何引发高度关注
资料显示,霍启刚在最新一届申报中,列明名下共持有35项物业,是本届立法会议员中数量较为突出的个案之一。
其中7项为自用,其余28项为出租用途。

图:香港商报
从地域分布看,这些物业横跨多个市场:香港仍是最主要的组成部分,数量达22项;内地物业集中在大湾区城市;澳门申报了7项,当中包括商业单位;海外部分则分布于法国及英国。
如果回看他上一届的申报,其实也曾提及在香港、内地及欧洲持有物业,只是当时并未列出具体数量。
随着申报制度执行愈趋细化,这一次,资产规模被清楚地呈现在公众面前。
也正因为这种“写得很明白”,相关内容很快在内地社交平台被大量转发、讨论。
有人形容这是“豪门少见的坦率”,也有人笑称他是“全球包租公”。

图:网络
但在香港本地舆论中,这份申报更多被视为一项合规而正常的程序结果。
豪宅、家族与“个人资产”的边界
围绕霍启刚的讨论,很快延伸到霍家本身。

图:网络
他目前与家人居住的浅水湾豪宅,多年来已被多次曝光,市场估值达到亿元级别,被视为霍家最具代表性的住宅资产之一。
这类物业,往往被外界直接等同为“霍家的全部”。

图:网络

图:香港商报
但从申报制度的角度看,需要明确一个边界:此次列出的35项物业,均为霍启刚个人直接持有的资产,并未包括任何家族信托或集团层面的安排。
换句话说,公众所看到的,只是他依法必须公开的那一部分。即便如此,资产规模依然不容忽视。

图:网络
值得注意的是,申报名单中,多项物业为霍启刚与郭晶晶婚后共同持有。
在不少地区,公职人员往往会对家庭资产的披露相对保守,但在香港,只要构成个人利益,就不存在“模糊处理”的空间。

图:网络
这种毫不回避的做法,既符合立法会 “当选后须在指定期限内申报一切需要申报事项” 的规则,也向公众清楚地传递出一个态度:身份再特殊,规则依旧适用。
放回整体:这并不是个例
如果把视角从霍启刚个人移开,会发现这份申报表本身,信息量远不止一个名字。
资料显示,本届立法会议员中,有25人申报在内地拥有物业,12人的资产分布更是遍及多个国家和地区。
有人在英国、日本、上海、佛山等地均有布局;也有人同时持有住宅、商用单位、工业物业,甚至包括农地及停车位。

图:明报新闻网
在公司股份方面,同样不乏持股数量可观的议员。有的涉及数十间公司或团体,有的则在多家机构中担任董事或顾问职务。
从这个角度看,这份申报表不仅是一份合规文件,也在无意中呈现出香港政商精英资产结构的一个切面。
讨论到最后,其实问题并不在于“谁有多少套房”,而在于:
为什么香港一定要把这些写得如此清楚?
因为当立法会议员需要参与土地政策、房屋供应、税制安排等公共议题的审议时,公众有权知道,他是否在相关领域拥有直接经济利益。
透明无法消除争议,但至少能避免权力在不被看见的情况下运作。
也正因如此,哪怕申报内容会引发围观、讨论甚至调侃,这套制度依然被完整保留下来,并持续执行。
从这个意义上看,霍启刚的35项物业之所以引发刷屏,是因为它再次提醒公众:
在香港,公共权力与私人财富之间,始终隔着一张必须摊开的账本。
想买好房,想看清香港楼市,关注汤姆就够了。
如果你正在计划换房、购置首套房或做房产投资,对某个区的房子有兴趣,我可以为你提供客观分析,加我微信来找我。
📩 给我留言「看房」——我会第一时间回复你。

并且添加微信后,可以免费领取购房手册,把在香港买房的诸多细节和注意事项给新手买家讲得清清楚楚,能帮你少踩坑,顺利上车!



往期回顾
港岛
一手楼盘分析:15 Western Street丨Kennedy 38丨晋环丨吉喆丨Blue Coast丨101 Kings Road丨Upper Central/Caine Hill/尚珑/尚逸/One Wood Road丨海盈山丨傲华 丨 滶晨丨波老道21号丨Woodis丨Spring Garden丨天御丨坚尼地道33号
二手楼盘分析:Eight Kwai Fong丨楹寓丨太古城丨罗便臣道80号
九龙
一手楼盘分析:利奥坊丨VAU Residence丨傲云峰丨Monaco Marine丨必嘉坊丨Miami Quay I丨喜·扬丨瑜一丨HENLEY PARK 丨天玺·天丨沄璟丨南首丨维港汇丨BEACON PEAK丨天玺·天第二期丨壹沐丨维港湾畔丨Belgravia Place丨瑧博/The MVP丨东边街9号丨The Henley丨幸荟丨瑧尔
新界
丨星凯·堤岸丨Western Seasons Bay丨汇都丨The Yoho Hub丨iCITY丨珺珑湾丨柏珑丨日出康城11期凯柏峰丨海日湾/海日湾II丨NOVO LAND丨林海山城丨University Hill丨WHITESAND COVE丨汇都High Park丨SIERRA SEA西沙丨凯和山丨柏珑
二手楼盘分析:比华利山别墅丨NAPA House丨澄碧邨
其他
香港十大屋苑丨奥运十大楼盘丨港岛收租神盘丨九龙站楼盘大赏丨999年地契神盘丨启德跑道区9大天王丨2025年香港五大豪宅丨2025年香港楼市大事记丨2026年港岛一手楼盘丨2026年九龙一手新盘丨2026年新界一手新盘