
近日,2026年1月百城二手房市场月报及2026年中国房地产市场展望年报出炉,涉及洛阳及全国2026年的房地产市场分析,大家可以先点赞、收藏,再慢慢看。

2月25日 星期三


































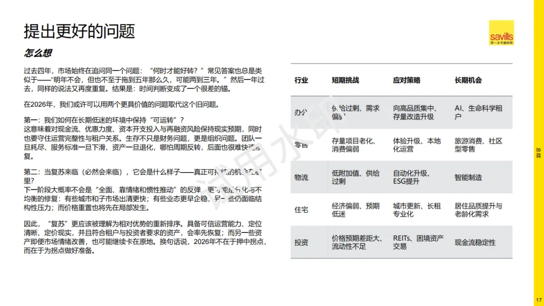
2026年中国房地产市场展望


















-END-
如果你不知道买哪的新房或二手房,可以扫描下方二维码加小编微信,小编将为您建立一对一的买房群,免费车接车送带您看房,成交返万元大礼包,电话:团长18537979006(微信同电话),或点击右边链接拨号:点击拨号


洛阳房团购:洛阳专业的团购买房组织,从2007年组织团购一品公寓、2008年组织团购开元名郡、2009年组织团购东方今典观澜到现在,19年来已经组织了100多次新房团购,帮助了数千网友团购买房。