
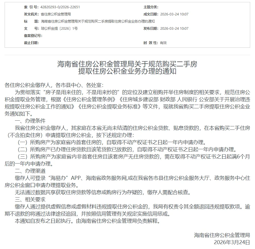
就在昨天,海南楼市投下一枚“深水炸弹”!
海南省住房公积金管理局正式发布《关于规范购买二手房提取住房公积金业务办理的通知》,政策一出,瞬间刷屏了朋友圈。

小编仔细通读了十几遍政策原文,发现这次调整思路非常清晰:对刚需和改善,一路绿灯;对炒房投机,精准设卡!
话不多说,直接上干货。这次二手房公积金提取,到底变了哪儿?
新规的核心逻辑很简单——看你买的是第几套房,看你贷没贷款。
简单总结成一句话:首套+有贷,即申即提;非首套+无贷,等上6个月。
我们来拆解一下:
第一类:家庭省内首套住房➡️政策待遇:即申即提从拿到不动产权证书那天算起,一年内随时可以申请提取公积金。如果你是刚需上车,没有任何障碍。
第二类:已办理住房贷款(无论第几套)➡️ 政策待遇:即申即提只要这套二手房办了贷款,不管是首套还是二套,贷款放款后,同样在拿证一年内可申请提取。对改善型购房者来说,这是一个明确的“友好信号”。
第三类:非首套且无住房贷款➡️政策待遇:等待6个月这才是此次调整的“重点关照对象”。如果你名下已经有房,买这套二手房还没办贷款,那么从过户那天算起,必须满6个月,才能申请提取公积金,而且申请有效期只有一年。
举个例子:老王2026年6月1日过户拿到房本,这套房不是他唯一住房,也没办贷款。那他最早要到2026年12月2日,才能申请提取公积金,最晚不能超过2027年12月1日。
过去,二手房交易中确实存在一些“虚构交易、违规提取”的灰色操作,有些人利用公积金政策漏洞,左手倒右手,把公积金账户当成“提款机”。
这次新政,把“非首套且无贷”的提取时间拉长到6个月,本质上是在拉高短期炒作的资金成本和时间门槛。炒房的人等不了6个月,但真正买房自住的人,等得起。
更重要的是,官方在政策说明中明确表态:“对首套住房、有贷款的改善性住房实行即申即提”。
这几乎是给刚需和改善群体吃了一颗“定心丸”。政策没有收紧,只是在精准区分谁在买房,谁在套钱。
这次新政还强调了办理渠道和核查机制。
缴存人可以通过“海易办”APP、海南省政务服务网,或者线下窗口办理。听起来很方便,但官方也留了一手——
如果系统查不到你的住房贷款信息,或者交易行为看起来“不太对劲”,你有义务配合核查。
换句话说,系统越透明,造假空间就越小。
小编提醒一句:别打“假买房、真取钱”的算盘。
新规明确,一旦被发现虚构房产交易或提供虚假材料,公积金管理局有权责令全额退回。逾期不退回的,不仅会走法律途径,还要纳入信用惩戒。
现在是大数据时代,征信体系越收越紧,为了一笔公积金提取背上信用污点,得不偿失。
从这一轮公积金政策的调整,其实能看出一个清晰的信号:
海南对房地产市场的管理,正在从“一刀切”走向“精细化管理”。
对于真正想在海南安家落户、改善居住条件的人来说,政策的大门始终是敞开的。而试图利用政策套利、短期快进快出的行为,空间正被一步步压缩。
所以,如果你正准备在海南买二手房:
1️⃣首套刚需——放心买,公积金随取随用;2️⃣ 改善换房,有贷款——同样畅通无阻;3️⃣ 名下已有房,想全款再买一套——做好资金规划,6个月后再取公积金。
政策已出,方向已明。你怎么看这次海南公积金新政?欢迎在评论区聊聊你的看法!
(ps:本文为政策解读类原创内容,仅供参考,具体执行以官方口径为准。)
【海南买房 认准懂房网】

扫码加好友|优惠多多
#看房 📱:13337548111
更多规划、房产信息、政策福利,不遗漏海南这座城市的更多动态
关注后,回复【海南房价地图】,即可领取每月全岛房价地图!持续更新中!

免责声明:说明:文中所涉及竞得者、成交价等相关信息,均以挂牌结束时最高报价人为参考,最终竞价结果须经出让人确认无异。本站页面旨在为广大用户提供更多信息的无偿服务,所有信息不声明或保证所提供信息的准确性及完整性。仅提供参考和借鉴,购房者在购房时需慎重考虑。参阅本网站的用户,应被视为已确认得悉上述立场。此外,网站所涉图片版权原作者或来源机构所有,如有侵权,请立即与我们联系。
本微信部分图片、文字、音乐及观点,来源于互联网及其他平台,主要目的在于分享信息,让更多人获得需要的讯息,版权属于原作者,如涉及侵权请予以告知,我会在24小时内将相关内容删除;
本文不构成个人投资建议,不代表平台观点,市场有风险,投资需谨慎,请独立判断和决策。