@北京市第二中级人民法院
澎湃新闻记者 李菁
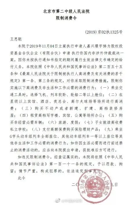
11月19日,王思聪被北京市第二中级人民法院发布限制消费令。
北京市二中院官方微博22日发布消息称,目前已依法向被执行人王思聪送达了执行通知书及报告财产令,并对其名下财产进行调查。截至目前,因王思聪未按执行通知书要求履行还款义务,故对被执行人采取限制消费措施,并查封王思聪名下的房产、车辆、银行存款等财产。目前王思聪已依照财产申报令申报财产。据当事人反馈,双方就涉案债权履行正在协商中。下一步,将会依法核实被执行人王思聪申报财产情况,并结合双方协商情况,依照法律规定,适时采取相关措施。
澎湃新闻记者:李蕊 编辑:沈鹏华 视频来源:@北京市第二中级人民法院 网络 责任编辑:周宽玮
王思聪再收到3条限制消费令
王思聪被上海市静安区人民法院发布3条限制消费令。
澎湃新闻记者从中国执行信息公开网上查询到,相关三个案件于2019年10月23日立案,3条限制消费令于11月21日正式发布,限制上海熊猫互娱文化有限公司和王思聪不得实施高消费及非生活和工作必需的消费行为。执行申请人分别为沈阳市睿凡传媒有限公司、西安北国文化传媒有限公司和成都柿子君文化传媒有限公司。
11月22日下午,澎湃新闻记者从上海市静安区人民法院获悉,王思聪被该院发布3条限制消费令的情况属实,该信息昨天已通过最高院网上执行系统发出。
此前报道
11月6日,中国执行信息公开网资料显示,王思聪列入被执行人名单,执行法院为北京市第二中级人民法院,立案时间为2019年11月04日,执行标的约为1.51亿元。
紧接着,11月9日,上海市嘉定区人民法院对王思聪担任董事长的上海熊猫互娱文化有限公司发出限制消费令。对公司采取限制消费措施,限制公司(法定代表人、主要负责人、影响债务履行的直接责任人员、实际控制人)王思聪不得实施以下高消费及非生活和工作必需的消费行为。
11月20日,中国执行信息公开网的信息显示,王思聪已经从限制消费被执行人的名单中消失。
11月21日,@中国新闻网 消息称记者查询中国执行信息公开网发现,11月19日,王思聪被北京市第二中级人民法院发布限制消费令。

本期编辑 邢潭
推荐阅读



