(2020)渝行申195号
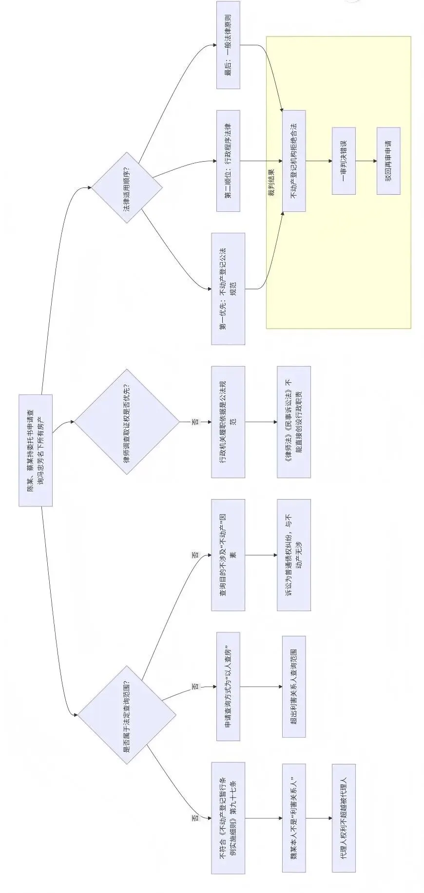
当律师持当事人授权委托书,申请查询被执行人(债务人)名下所有不动产信息时,不动产登记机构能否拒绝?《律师法》《民事诉讼法》赋予律师的调查取证权,能否直接对抗《不动产登记暂行条例》的查询限制?高院的一纸再审裁定,给出了明确答案。

一、案件基本事实
当事人:
- 再审申请人(一审原告、二审被上诉人):陈某、蔡某(执业律师)
- 被申请人(一审被告、二审上诉人):某不动产登记机构
核心诉求: 陈某、蔡某接受魏某委托,代理其与冯之间的民事纠纷。为便于诉讼保全和执行,陈某、蔡某持魏某签名的授权委托书,向不动产登记机构申请查询冯名下所有不动产信息。
处理结果: 不动产登记机构拒绝提供查询服务。陈某、蔡某遂提起行政诉讼,请求确认该拒绝行为违法。
二、裁判过程与结果
(一)一审判决
一审法院认为:
(二)二审判决
二审法院认为:
- 不动产登记查询属于公法规范调整范畴,应优先适用《不动产登记暂行条例实施细则》
- 魏某作为委托人,其本人并不符合“利害关系人”的法定条件
(三)高院再审裁定
裁定结果:驳回陈某、蔡某的再审申请,维持二审判决。
(图源网络侵删)三、核心法律问题分析
(一)“利害关系人”的界定
法律依据: 《不动产登记暂行条例实施细则》第九十七条规定:“因不动产交易、继承、诉讼等涉及的利害关系人可以查询、复制不动产自然状况、权利人及其不动产查封、抵押、预告登记、异议登记等情况。”
解释规则:
- 通常语义解释:“等”表示与列举事项(交易、继承、诉讼)类似的事项
- 体系解释:《房地产登记技术规程》2.1.6定义“利害关系人”为“能够提供证据证明房地产登记结果影响或可能影响其合法权益的人”
- 目的解释:公法规范旨在平衡信息透明与隐私保护,防止“以人查房”滥用
本案适用:
(二)律师调查取证权的边界
《律师法》第三十五条: 受委托的律师根据案情的需要,可以申请人民检察院、人民法院收集、调取证据或者申请人民法院通知证人出庭作证。律师自行调查取证的,凭律师执业证书和律师事务所证明,可以向有关单位或者个人调查与承办法律事务有关的情况。
《民事诉讼法》第六十一条: 代理诉讼的律师和其他诉讼代理人有权调查收集证据,可以查阅本案有关材料。查阅本案有关材料的范围和办法由最高人民法院规定。
裁判要旨:
- 律师调查取证权不能直接转化为要求行政机关履行特定职责的请求权
- 行政机关的履职依据是公法规范,而非《律师法》《民事诉讼法》的一般赋权
(三)法律适用规则
依法行政原则:
本案法律适用层级:
错误适用后果:一审判决因错误适用法律规范调整公法关系而被撤销。
四、裁判逻辑思维图
五、案例启示
(一)对律师执业
调查取证权的认识:律师调查取证权是私法领域的权利,不能直接转化为要求行政机关履行特定职责的公法请求权。本案中,即使陈某、蔡某持有有效委托书,其查询申请仍需遵循《不动产登记暂行条例实施细则》的法定范围。
查询路径选择:如需查询债务人名下不动产信息,应优先选择以下途径:
证据收集策略:在债务追偿案件中,应首先收集能够证明债务人与特定不动产存在关联的初步证据(如知情线索、合同地址等),再据此申请有针对性的查询,而非泛泛查询“名下所有房产”。
(二)对不动产登记机构
依法行政要求:登记机构应严格遵循《不动产登记暂行条例实施细则》第九十七条规定的查询范围,对“利害关系人”的申请进行实质性审查,确保查询申请符合法定要件。不动产登记机构有权要求申请人举证证明自己与登记的“不动产”具有公法上“利害关系”。
隐私保护义务:登记机构在提供查询服务时,必须平衡信息公开与个人隐私保护的关系,防止查询权被滥用导致个人信息泄露。本案中,拒绝“以人查房”正是这一义务的体现。登记信息查询、复制行使必须让位于保护个人隐私信息的规制目的。
拒绝告知义务:对不符合查询条件的申请,登记机构应作出明确拒绝的意示表示,并说明理由,以便申请人能够及时寻求司法救济。
(三)对债权人的启示
诉讼策略设计:在起诉前,应尽可能通过合法途径收集债务人财产线索,包括不动产的大致位置、权证编号、房产地址等具体信息,避免泛泛查询。
保全程序利用:充分利用诉讼保全制度,在起诉时或诉讼中申请财产保全,由法院依职权查询并查封债务人名下不动产,这是最直接有效的途径。
初步证据准备:如需自行申请查询,应先准备能够证明自己与被查询不动产存在“利害关系”的初步证据,例如:
(四)对立法与司法实践的思考
法律适用规则的明确:本案确立了公法规范优先于一般性赋权规定的法律适用规则,对类似案件具有指导意义。涉及行政行为的个案处理时,行政机关应当遵循“依法行政”原则,先以各行政法的部门法律体系为依据。
权利边界意识的强化:任何权利的行使都有其法定边界,律师调查取证权也不例外。在行使权利时,必须尊重其他法律规范设定的限制。
程序正义的价值:本案通过三级法院审理,最终由最高法裁定,充分体现了程序正义的价值,也展示了我国行政诉讼制度的完善。鉴于行政机关不具有履行给付查询信息职责特定的公法义务,且申请人亦无确认违法诉请的正当理由,并无予以司法救济保护之必要。
六、结语
本案是一起典型的公法规范与私法权利冲突案例。最高人民法院的再审裁定清晰地划定了不动产登记查询的法定边界:即使持有当事人的授权委托书,即使拥有律师身份,也不能突破《不动产登记暂行条例实施细则》对“利害关系人”的限定。
这一裁判规则的确立,对于平衡不动产信息透明与个人隐私保护、规范律师调查取证权的行使、明确行政机关的履职依据,具有重要的指导意义。对于法律实务工作者而言,理解并遵守这一规则,既是依法执业的要求,也是有效维护当事人合法权益的前提。
利害关系人查询范围有所局限,并不等同于权利人查询范围,自然也不会赋予利害关系人可以通过“以人查房”方式从而达到权利人查询范围相同法律效果。不动产信息查询获得与否并不增减律师个人实体权利义务,因律师本人与被查询的房屋登记信息并无实质的“利害关系”,即使未能获得不动产信息也是损害当事人权益,其与律师个人实体权益没有关联,并不产生所谓的“可能性权利损害”。
(本文法律依据:《不动产登记暂行条例实施细则》第九十七条、《房地产登记技术规程》2.1.6、《律师法》第三十五条、《民事诉讼法》第六十一条、最高人民法院《关于审理行政案件适用法律规范问题的座谈会纪要》)
免责声明:
本微信号仅为提供信息之目的,仅代表作者,对有关事件客观中立的评论或介绍,涉及的相关法律建议或者对法律的解读仅代作者的意见,不具有法律效力,且不含任何积极或消极的引导。本文所包含的信息仅是作为一般性信息提供,作者律师团队不对本文做日常性维护、修改或更新,故可能未反映最新的法律发展。任何仅仅依照本文的全部或部分内容而作出的作为或不作为决定及因此造成的后果由行为人自行负责。如果您需要法律意见或其他专家意见,应当向具有相关资格的专业人士寻求专业的法律帮助。