不能碰!北京幼升小房产要求曝光!2026年小学入学家长千万注意这个…
注意!2026年幼升小报名将全面来袭!想在北京上小学需满足房产要求!2026年幼升小有哪些房产千万不能碰!赶紧来和#在京幼升小桃子老师一起了解→2026年幼升小家长注意!往年已有不少家长,因房产性质不合要求,致幼升小入学审核不通过👇
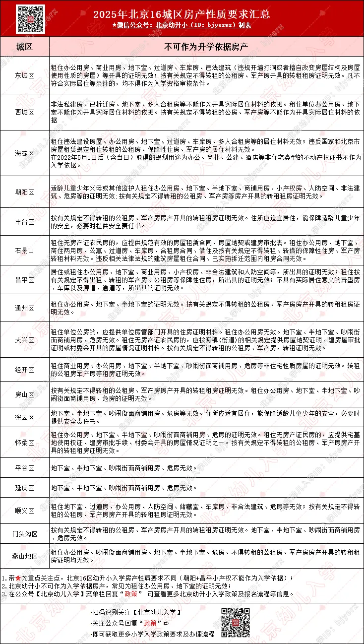
租房买房前一定要清楚:有些房产类型是不能作为入学依据的,家长们需要提前了解并规避这些“坑”——
小桃子划重点:2026年幼升小家长注意,关于房产性质要求,以下几点需提前知晓——
- 可入学房产:一般住宅(商品房、自建房等)可作为入学依据。
- 特殊证明:租住单位公房、农民房(无房产证)需开具房产证明。
- 禁入房产:过道房、地下室、转租公租房、商业用房不可作为入学依据。
- 城区差异:个别城区有特殊房产限制,需提前了解目标城区要求。
推荐查看→各区房产入学详细要求,点击下方名片,发消息【房产】查看各区要求。
2026年幼升小及之后入学的家长注意,在租房或买房时需特别重视房产性质,并查看房产学位情况,以免影响孩子明年入学。
同时,对照房产取得时间也是关键,因为不同城区的入学政策对房产取得时间有不同要求。

声明:本文由在京幼升小(ID:zaijysx)整合排版编辑,内容来源于北京幼儿入学(id:bjyerx),北京各区教育招生考试中心,北京各区教委官网,如有转载,请注明来源和出处,否则追究法律责任。如有侵权,请及时联系管理员删除。除了“在京幼升小”公众号外,还推荐大家关注下面3个公众号↓
1️⃣京学帮