
注意!2026年幼升小报名近在咫尺!据官方消息来看,房产性质不符要求,是导致孩子无法通过入学审核的重要原因之一!各区要求是什么?快来和#北京幼升小 京京老师一起来了解→

参考近两年入学情况来看,每年都有不少家长因房产性质不合要求,致审核不通过。
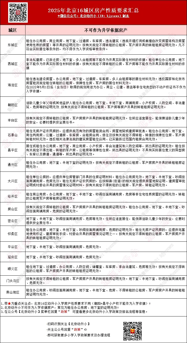
有图有真相👇

今年上小学家长千万注意,在正式报名前,务必提前核验自家房产,是否符合要求——
一般来说,大多数城区,半地下室、地下室、商业用房和违法建筑等不可作为入学依据!各区详细要求可参考👇如有变化以今年官方通知为准



综上所述,建议家长们针对入学城区规定,提前核查自家房产性质是否符合要求,此外还需注意👇
租住单位公房、农民房没有房产证的房子,需开具房产相关证明后,作为入学依据;
部分城区(如朝阳、昌平)非京籍租住小产权房,也不符合住房要求。
点击左下角“阅读原文”,了解更多。

除了北京幼升小公众号外,还推荐大家关注下面3个公众号↓
