中央定调着力稳定房地产市场,北京住房限购和信贷政策再优化
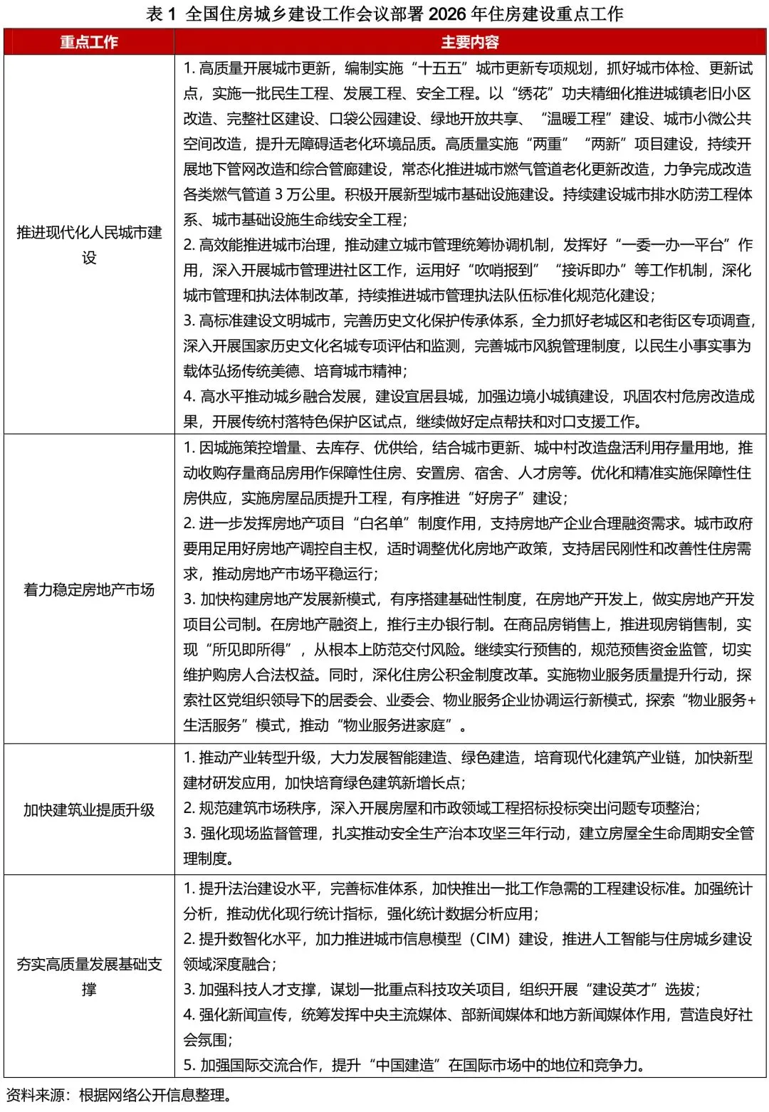
2025年12月,我国房地产政策环境持续宽松。中央层面,中央经济工作会议强调要积极稳妥化解风险,着力稳定房地产市场;全国住房城乡建设工作会议对2026年房地产工作作出具体部署,重点聚焦三条主线:一是因城施策控增量、去库存、优供给,二是进一步发挥房地产项目“白名单”制度作用,充分发挥城市政府调控自主权,三是加快构建房地产发展新模式,有序搭建基础性制度等。
地方层面,本月地方出台房地产调控政策51条,创年内单月新高,其中,宽松性政策44条、中性政策5条、紧缩性政策2条。重点关注两个方面:一是地方密集发布“十五五”规划建议,房地产工作核心聚焦加快构建房地产发展新模式、推动房地产高质量发展;二是北京住房限购和信贷等政策再优化,进一步强化地方稳楼市的政策预期。本期报告主要对12月房地产行业政策进行梳理,并作解析。
中央政策:着力稳定房地产市场,推动房地产高质量发展
1. 政策跟踪
2. 政策小结
12月资金面整体保持平稳偏松,央行通过灵活精准的流动性管理有效应对年末波动。公开市场操作方面,全月逆回购累计投放37361亿元,当月有34542亿元逆回购到期,累计净投放2819亿元;国库现金定存操作1500亿元,到期1200亿元,净投放300亿元;开展4000亿元MLF操作,到期3000亿元,净投放1000亿元;买断式逆回购总操作量达1.6万亿元,到期量为1.4万亿元,净投放2000亿元。资金利率方面,DR001价格由月初1.31%逐步下行至1.24%附近,DR007价格由月初1.46%最低下行至1.38%位置,后受跨年因素的影响有所抬升年末收在1.98%附近。LPR方面,1年期、5年期以上LPR继续分别维持3%、3.5%。
在房地产方面,中央经济工作会议继续强调要积极稳妥化解风险,着力稳定房地产市场,因城施策控增量、去库存、优供给,深化住房公积金制度改革,有序推动“好房子”建设,加快构建房地产发展新模式等。全国住房城乡建设工作会议进一步明确了“着力稳定房地产市场,推动房地产高质量发展”的目标任务,并对2026年房地产工作作出具体部署,一是因城施策控增量、去库存、优供给,二是进一步发挥房地产项目“白名单”制度作用,充分发挥城市政府房地产调控自主权,三是加快构建房地产发展新模式,有序搭建基础性制度等。此外,财政部、税务总局发布公告,个人将购买2年及以上的住房对外销售,免征增值税;住建部发布提升住房品质有关意见,提出完善住房建设标准、提升建筑设计水平、推广应用好材料、发展新型建筑方式、提升运维服务水平、推动既有住房更新改造等多项任务。注:需要政策月报完整版请与我们联系,联系方式见页尾。
来源:中房研协测评研究中心
