购买二手房,不仅是选择一个家,更是一场充满细节与挑战的复杂工程。从最初的怦然心动,到谈判桌上的步步为营,再到最终握紧房产证的如释重负,其间环环相扣,任何一个环节的疏漏都可能埋下隐患,让人劳神伤财。
对于绝大多数购房者而言,最大的困惑莫过于:“我到底走到哪一步了?接下来该做什么?”面对中介的术语、繁多的文件、波动的税费和潜在的纠纷,一个清晰、完整的路线图显得至关重要。
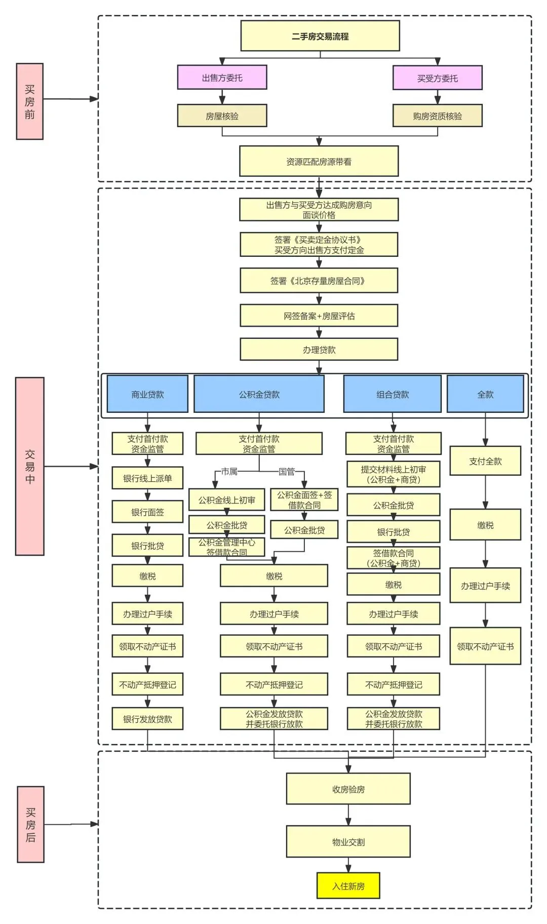
为此,我特别将这套复杂的流程梳理、浓缩,绘制成【一张图了解二手房交易全流程】。无论您是首次置业的新手,还是希望查漏补缺的改善型买家,这张图都将成为您手中最直观、最可靠的导航,祝您
顺利安家。

免责声明:
1、本信息采集于2026年01月30日,实际信息可能有变动,请以销售现场实际信息为准。文中涉及的装修状况、标准以合同为准;
2、文章中所有标注的户型面积大小均为建筑面积;
3、楼盘图片均为效果图,因时间、市场、政策等发生变化,以上信息仅供参考,不作交易依据使用;
4、文中关于绿化率、得房率、容积率等信息来自于编辑实勘,通过物业介绍、房产证等渠道获取。因时间变化,与实际情况可能略有偏差,仅供参考。