2016年12月, 政治局会议首提“房住不炒”,并成为此后八年的楼市调控关键词, 它标志着中国房地产的政策基调彻底转向。虽然房价在“房住不炒”提出四年多后才见顶,但不可否认, 2017年是中国房地产调控最重要的一个政策“拐点”之年,只不过大多数人后知后觉罢了。
2024年12月,政治局会议提出“稳住楼市”,其意义堪比“房住不炒”,是房地产调控政策的又一“拐点”。可能再过几年,房价也能到触底区间。
中国家庭70%的资产配置在房地产,中国经济也曾经高度依赖房地产,楼市的涨跌牵一发而动全身。正是因为影响巨大,楼市调控政策总是极力避免对市场造成剧烈冲击,引发不必要的波动。政策的措辞既要表达意图,又不能讲得太直白。比如说“遏制房价过快上涨”,“房住不炒”、“满足房地产合理融资需求”、"稳住楼市"等等, 我们总是要回过头来才真正明白其真正的含义。
2015年前的房地产政策集中在抑制房价过快上涨
这一阶段另一个重要特点是, 房地产最为刺激经济的重要手段,曾被调侃为“夜壶”,楼市调控政策跟随经济周期在“紧”与“松”之间交替。当经济下行时就靠拉动房地产来拉动经济,经济过热时就打压房地产。打压的方式集中在抑制需求控制房价,但每次打压都是“假打”, 最严厉的政策不过“坚决遏制部分城市房价过快上涨”,几轮反复之后,市场终于明白,无论快涨、慢涨,结果都是涨,晚买就不如早买,于是房价不断加速上涨。
2015-2016年房地产“去库存”的初衷是防范债务危机
2008年美国金融危机后,随着4万亿刺激方案的实施, 中国房地产迎来一轮热潮。因为经济过热、房价过快上涨,2010年开始进入新一轮调控周期。
随着调控的深入,至2014年中国房地产市场各项指标高位回落,全国主要城市房价出现集体下跌,潘石屹抛出“冰山论”, 万科总裁郁亮则认为中国房地产从黄金岁月进入白银时代。
房地产下行加大经济下行压力,房地产刺激周期如期而至。这轮刺激政策的总基调是“稳增长、去库存”, 2015年制定的供给侧改革“三去一降一补”任务中针对房地产的改革举措是“去库存”。
“去库存”的目的是化解债务风险。2015年全国商品房待售面积创历史新高,达7.18亿平方米,部分城市消化周期超过30个月,远超6-12个月的合理周期。三四五线城市尤为严重, 因人口流出、产业薄弱, 新建住房远超实际需求, 形成“鬼城”现象。
高库存导致开发商资金回笼困难,部分中小房企面临债务违约风险,可能引发连锁反应。房地产行业的融资规模已非昔比,2013年新增的房地产贷款占当年金融机构新增人民币贷款增量的比重从2012年的16.5%上升至28.5%,房地产已深度“绑架”银行,库存积压直接影响抵押品价值,增加银行坏账风险,威胁金融系统稳定。
2017-2020年用行政手段“坚决遏制房价上涨”
经过2015-2016年的“涨价去库存”,无论从债务还是房价的维度上看,中国房地产泡沫都已经难以为继。
债务泡沫方面,由于实施商品房预售制,新项目成为获得超额融资的工具,这鼓励了房企的债务扩张。尤其是三四五线城市的项目,因为“货地比高”,房企无偿占有“无息负债”的效率更高,以恒大碧-桂园为代表的房企在去库存之后继续加大三四五线城市的土地储备,地方政府基于土地财政的原因也乐见其成。
2017年,TOP50房企平均资产负债率超过80%,个别企业负债率突破85%。单是恒大一家房企,负债规模就接近2万亿,与当年广西、江西和陕西等省的GDP相当。居民部门杠杆率方面,居民房贷余额占GDP比重从2015年的28%升至2017年的34%,部分城市居民房贷收入比超60%(国际警戒线为40%)。与此同时,信托、委托贷款等非标融资占房企资金来源的25%-30%,形成隐性债务风险。
从房价泡沫来看,2017年一线城市(如北京、上海、深圳)房价收入比超过25倍(国际警戒线为6-8倍),部分核心二线城市(如厦门、南京)达15-20倍。租金收益率方面,一线城市住宅租金收益率普遍低于2%(北京1.5%、上海1.7%),显著低于国际正常水平(4%-6%)。空置率方面,根据相关调查,2017年中国城镇住房空置率约为21.4%,远超国际标准(5%-10%),反映资源错配与投机性购房现象。
总之,无论从债务维度还是房价维度,中国房地产泡沫都难以为继,这是2017年房地产调控政策转向的根本原因。虽然债务泡沫和房价泡沫都非常严重,但相比而言,遏制房价泡沫的任务更紧迫,因为房价泡沫破裂也是债务危机的诱因,房价泡沫不仅是经济问题,更是社会公平与可持续发展的挑战。
为什么房价难以控制?
照理说,管理部门有很多种办法降房价,比如收紧货币、提高房贷利率或加征足够高的房地产税。但是,由于房地产绑架中国经济,管理层投鼠忌器不敢出狠招。投资者洞察了管理层的顾虑,站到了“绑匪”一边,肆意推升房价,这是房价失控的重要原因。
到了2017年,面对房价失控局面,如果想在不刺破房价泡沫的情况下限制房价上涨,只能用行政手段,出台严格的限购、限售、限贷和限价措施,不准涨!
虽然限价政策早在2011年就已曾出台,各地也都有过尝试,但真正严格执行是在2017年。各地陆续采取措施,商品房“一房一价”需要价格主管部门审批,审批原则是不高于周边同类项目价格以确保城市平均房价零增长,即便是单个项目批准了的价格,在签约备案时还会根据当时全市所有项目备案的平均价格,暂停备案高价项目,有多少冷水(低价项目)才能加多少热水(高价项目)。一些希望卖高价的开发商,选择捂盘,推迟销售,等待更高的价格,并因此错过最佳的销售时机,因为限价政策直到2024年还未取消,这是后话。
虽然严格的行政限价措施,牢牢控制住了新房签约价格,但二手房价格依然顽强上涨,并造成二手房与新房价格倒挂,于是出现了开发商捆绑高价车位和高价装修变相涨价的怪象,并引发不少纠纷。因为新房与二手房价格倒挂,这使购买新房成为稳赚不赔的买卖,激发投资者购房热情,比如深圳华润城润玺项目,限价13.2万/平米,但周边二手房价格已炒至18万/平米,投资者怀揣“一套赚500万”的梦想,纷纷众筹排队摇号抽签购买新房。一时间,排队摇号认购新房成为热点城市一道亮丽的风景,新房认购比例的最高纪录超过10:1——1万人摇号抢购1千套新房。
2021年开始,调控重心从“控价格”转向“控债务”
回顾2017-2020这四年,史上最严限价手段都没有控制住房价升,根本原因是房地产绑架中国经济,政策被掣肘。许多控房价的有效手段都不敢用,因为担心刺破房价泡沫诱发系统性金融风险。底牌被看穿,导致限价政策失效。2021年开始,政策被迫调整,从“控价格”转向“控债务”, 从供给侧给房地产降温。
为什么政策不敢在“控价格”上下狠手,却敢在“控债务”方面出绝杀?
房价泡沫和债务泡沫是房地产泡沫的一体两面,价格泡沫破裂必然导致债务泡沫破裂, 而债务泡沫破裂却不一定导致房价泡沫破裂。为了避免债务泡沫与房价泡沫同时破裂,给经济带来不可承受之重,先出清债务再寻求房价“慢撒气”的做法才是稳妥的。
2021-2024年调控重心从“控房价”转向“控债务”之后, 成功实现了债务与房价的“错峰爆破”: 2021-2022两年时间, 是房地产债务出清的阶段,房价短暂上冲之后只是小回落。
到了2023-2024,“控债务”的高危期过后,房价才开始加速下跌, 将房地产泡沫破裂的冲击控制在了可控范围。成功的一个重要因素是“把水搅浑”, 调控的真实意图隐藏得很好,未被市场普遍预期。
下面我们简单回顾一下“错峰爆破”的过程:
2021年1月1日, 房地产“三道红线”以及“房地产贷款集中度管理”两个制度的实施, 标志房地产调控重心从“控价格”转向“控债务”。
“三道红线”是一份“抽屉文件”,没有公开过文件的正式名称。早在2020年8月,住建部、央行召集房企座谈会时,就对房企融资提出了三个监管要求——剔除预收款的资产负债率不得大于70%、净负债率不得大于100%、现金短债比不得小于1倍,即“三道红线”, 触碰红线的房企将在银行贷款方面受到限制。政策给了四个月缓冲期,从2021年1月1日起才执行。
另外一个则是:“房地产贷款集中度管理”,这是一份正式文件——《中国人民银行中国-银行保险监督管理委员会关于建立银行业金融机构房地产贷款集中度管理制度的通知》银发〔2020〕322号。文件要求,在我国境内设立的中资法人银行业金融机构,其房地产贷款余额占比及个人住房贷款余额占比应满足人民银行、银保监会确定的管理要求。即不得高于人民银行、银保监会确定的相应上限。
“三道红线”是对房企融资的要求,“房地产贷款集中度管理”是对银行向房企发放贷款的要求,两份文件从资金的供需两侧进行强监管,构成“房地产宏观审慎管理”的核心。
文件生效前的2020年底,30强房企中,触碰3条红线的房企已有9家,触碰2条红线的5家,触碰1条红线的11家。商业银行方面,第一档的六家中资大型银行,房地产贷款余额几乎都已逼近上限,以建设银行为例,房地产贷款余额占比39%,接近40%的上限,个人住房贷款占比34.4%,已经超过32.5%的上限。这意味一些银行将无法再提供新的房地产贷款,一些房地产企业的融资将被叫停。在实施初期,个别商业银行出于避险的需要,甚至还出现对房企抽贷的现象,房地产市场骤然冷却。
“保交楼”是以保民生、保稳定的名义展开的,但其底层逻辑是通过保交楼完成债务出清:在交楼之前,房地产的债务都沉淀在项目在建工程之中,如果项目烂尾,债务就烂尾,只要项目完成交付,全部或者大部分负债就可以得到偿还。
房企爆雷之后,资金链断裂,项目停工,这时政府介入,通过白名单制等措施“满足房地产合理的资金需求”,提供流动性,一个一个项目实现保交楼。当大部分项目保交楼完成后,债务得到清偿,房地产债务危机就化解了。“救项目不救房企”的方式,在处置房地产系统风险的同时,也规避了道德风险--风险是房企惹出来的,如果施救房企,就会被质疑存在道德风险。
由于新房价格在2021-2022年期间一直还在严格限价,新房与二手价格的倒挂现象还未消失,所以新房价格始终保持稳定甚至还略有上升——因为郊区房子不好卖了,中心城区高房价项目占比增加导致均价略有上涨,这一定程度上造成了价格平稳的“假象”。正是这种平稳,助力了“错峰爆破”,支持了出清债务泡沫的工作。
事实上,从二手房价格走势来看,真实的房价水平从2021年7月就开始见顶回落,2023和2024两年加速下行。贝壳50城二手房价格指数显示,到2024年9月政治局会议为止,50城最大价格回撤幅度已经达到30.5%,个别城市跌幅甚至达40%,这与大多数人的“体感”比较接近。

2024年,房价下跌的危害性开始显现。弗里德曼认为,国民的消费是基于他们的财富,房产在中国家庭资产中的占比高达70%,房价下跌使家庭资产负债表受损,严重影响消费。房价下行还加重通缩压力,拖累经济复苏。房地产还是社会融资最主要的抵押物,房价继续下跌加大系统性金融风险。房地产调控政策面临又一重大的“拐点”,2024年9月政治局会议提出“促进房地产市场止跌回稳”,房价的政策底已现。
2024年9月:又一个战略性转折点
2024年9月的政策“拐点”是继2017年政策“拐点”之后又一重大转折点。首先回顾一下,为什么说对于中国房地产而言,2017年是最重要的一个转折之年。
虽然2015年就提出了供给侧改革,但还在摸索阶段,房地产去库存作为供给侧改革三去一降一补”的内容之一, 在实施过程中演变成“涨价去库存”, 结果库存越降越多,债务泡沫和房价泡沫越去越大。痛定思痛,高层坚定了挤掉房地产泡沫的决心。2017年才是真正意义上的“供给侧改革元年”。
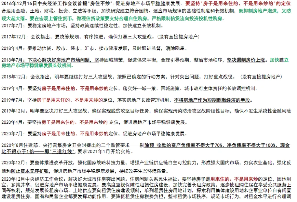
2016年12月,政治局会议首提“房住不炒”,严格限制信贷资金流向投资、投机性购房。 2017年,“健全货币政策和宏观审慎政策双支柱调控框架”写进了19大报告,开启了金融强监管之路, 此后的“三道红线”就是房地产宏观审慎政策的杰作。2017年7月, 全国金融工作会议之后,人民日报在头版文章《有效防范金融风险》 中首次将房地产列为需要重点关注的“灰犀牛”风险。所谓灰犀牛风险, 是指“大概率发生且影响巨大的潜在危机”, 显示高层已认定房地产泡沫不可持续, 破裂是大概率的事件,处置房地产风险已成为迫在眉睫的重点工作。自此,中国花了八年时间挤掉了房地产泡沫。
回顾一下这八年来政治局会议关于房地产的措辞,一次比一次严厉,字字见血:2016年12月“房住不炒”之后,2018年7月“下决心解决好房地产市场问题…….坚决遏制房价上涨”。2019年7月, 随着经济下行压力增大, 当市场普遍预期房地产政策调控或结构化边际松动的时候, 政治局会议明确提出“不将房地产作为短期刺激经济的手段”,坚决打消了再次刺激房地产的预期。2020年12月提出“防止资本无序扩张”,为资本设置红绿灯,引导资本进入新质生产力领域,而房地产、平台经济、教培被列为无序扩张的重灾区。2021年发出“清场令”,前面一节已经详述过了。

2017年之前,我们把房地产作为刺激经济的重要手段,每一次的调控都像是亲妈打不听话的孩子,房价在一次又一次“我打死你”声中反复走高。2017之后进入挤泡沫的阶段,逻辑全变了,高层誓言不将房地产作为短期刺激经济手段,市场期待中的“救市”反复落空,直至房地产泡沫破灭。
回顾这八年的挤泡沫历程,可谓险象环生,好在结果比很多人预期的好,虽然房地产下行给就业、消费带来很大压力,但供给侧改革取得巨大成果,房地产“废墟”上站起了一个科技巨人,新能源汽车、无人机、六代机、DeepSeek等硕果累累。当然也有人反思,如果换一种处置办法,比如以“做实泡沫”的方式处置房地产这头灰犀牛,效果会不会更好?但经济学不像自然科学实验一样可重复、可反复验证,经济决策没有如果。无论如何,2017年都是中国房地产当之无愧的转折之年。
2024年,房地产又迎来一个转折。2024年9月会议提出“促进房地产市场止跌回稳,标志挤泡沫工作告一段落,“稳住楼市”成为房地产调控的核心任务,房地产发展进入一个新的阶段。
政策早在2023年7月就有转向的迹象,7月政治局会议针对房地产市场下行提出“适应我国房地产市场供求关系发生重大变化的新形势,适时调整优化房地产政策”,从那时起就已经开始进行适度的逆向调控。2024年7月提出“积极支持收购存量商品房保障住房“,也显示出稳住楼市的意图。2024年9月明确提出“要促进房地产市场止跌回稳”,12月提出“稳住楼市股市”。至此,政策转向已经完成,转弯半径大概一年时间。

2024年9月的政治局会议标志房地产调控政策的重大转向,2025年3月《政府工作报告》关于房地产的表述,很好地阐释了这一重大转向。政府工作报告中,关于房地产的内容出现在三处:
综上所述,无论从政治局会议的定调,还是从政府工作报告的落实方案,“稳住楼市股市”已经成为今后一段时期的重点工作之一, 2024年9月的政策“拐点”是中国房地产调控政策战略性转折点,其意义堪比2016年底提出的“房住不炒”。 2024年9月这个拐点,最重要的意义就是管理层对房价涨跌的态度取向发生的转变,以前是怕涨,现在是怕跌。对于普通购房人来说,房地产行业的发展模式也好,是否将房地产作为短期刺激经济的手段也好,可能都不是他们所关心的,他们更关心的还是房价,从这个意义上说,“持续用力推动房地产市场止跌回稳”, 2024年9月的这个“拐点”意义非凡。
出险房企还能满血复活吗?
虽说2024年9月的政策“拐点”是继2017年政策“拐点”之后又一重大转折点,但是从“拐点”的级别来看, 2024年9月“拐点”的级别显然还不及2017年的“拐点”。
2017年的转向是根本的转向,是发展模式的转向。2024年9月虽然也是一个重要的“拐点”, 但是“不将房地产作为短期刺激经济的手段”的方针不会改变, 加快构建房地产发展新模式的方针不会改变。
2025年民营企业家座谈会在京召开,受邀出席会议的31家企业大名单中,没有一家房地产企业,从一个侧面也应证了“不将房地产作为短期刺激经济的手段”的决心不会改变。

座谈会之后,房协也组织了一场民营房企座谈会,并未引起太多人关注。房协的官网有一篇报道:“为贯彻落实2月17日民营企业座谈会精神,向有关部门提出有针对性和操作性的政策建议,3月11日,中国房地产业协会组织召开民营房地产企业座谈会,听取企业的意见和建议。张其光副会长主持会议,滨江、龙湖、旭辉、荣盛、中梁、新鸥鹏等企业代表参加。”
这次会议,恒大、碧桂园、融创等曾经的头部民营房企并未受邀。有与会企业表示,本次会议意在了解民营房企的经营现状、目前所面临的突出困难,并提出相关政策方面建议。其中,有企业建议,继续扩大“白名单”范围,让更多符合条件项目拿到贷款;还有房企建议,相关部门可协调指导推广AMC参与房地产风险化解模式,从而缓解房企流动性压力。同时,地方在土地回购方面进展相对缓慢,建议加快打通堵点。
或许是3月11日的座谈会上,民营房企反映的问题,困难程度超出房协意料,中房协决定于3月27-28日召开2025年房地产市场形势报告会暨全国一级资质房地产企业座谈会。

这样的会议在2021年10月和2022年1月曾经召开过,都是收集意见的会,不是决策会议,会后也没有如房企所愿出台刺激政策。2022年8月房协还曾筹划过一次,因为可能引发市场对救市政策的过度解读,这次座谈会被有关部门叫停了,之后也一直没有召开全国性的房企座谈会。
“稳住楼市股市”,房地产市场何时止跌回稳?
“稳住楼市股市”不只是今年的目标,也将是今后几年“经济社会发展的总体要求”,是一个全局性的任务,是一定要实现的目标。
房价短时间跌幅已经够大,继续下跌将引发系统性风险。
对比一下中美日三国房地产泡沫破裂后的房价下跌时间和幅度,中国房价三年回落的幅度已经达到美国五年多时间的下跌幅度,房价已经回到八年前,风险已基本得到释放。因为中国家庭70%财富集中在房地产,房价下跌严重损害家庭资产负债表,进而拉低消费意愿,房价下跌与持续的通缩形成恶性循环,要想复苏经济就必须稳住楼市。房地产还是银行贷款最大的抵押物,房价持续下跌已经危及银行贷款的安全。

目前已经具备“做实泡沫”的条件。
如果我们将“房价收入比”作为衡量房地产泡沫的指标,就会发现,化解房价泡沫,有两种方法,一是压低分子,二是做大分母。压低分子(房价)就是硬挤泡沫,做大分母(收入)就是“做实泡沫——-分子不变分母加大,泡沫就被做“实”了。显然,化解房价泡沫理想的做法不是打压房价,而是做大分母。
做大分母的难点在于,当市场意识到分母会被做大时,分子的反应会更快,房价上涨速度高于收入增长,导致泡沫反而被吹大。08年美国金融危机后,中国“四万亿刺激政策”推动房价快速上涨,2012年18大报告中曾提出“收入倍增计划”,就暗含通过做大分母化解泡沫的意图。但是,由于当时房价上涨的预期非常强烈,“收入倍增”的提法,立刻刺激房价进一步上涨,泡沫反而被吹大,所以后来“收入倍增计划”慢慢淡出,不了了之。
目前到了实施“收入倍增计划”的好时机,因为房价上涨的预期被彻底打消了,已经没有几个人相信房价会上涨了,不用担心“收入倍增”刺激房价泡沫再起。稳住楼市,让其他的价格上涨,这或许才是“稳住楼市”的奥妙所在。
“稳住楼市”与“稳住股市”的微妙差别
取乎其上才能得乎其中,如果市场预期到了“取乎其中”的政策目标,结果就只能得乎其下。要“稳住楼市”,政府还需不断加大政策强度。
政策是万能的吗?
通货膨胀无论何时何地都是一种货币现象,房价同理。今年政府工作报告在谈及今年经济社会发展政策取向时,提出要实施适度宽松的货币政策,“优化和创新结构性货币政策工具,更大力度促进楼市股市健康发展”。稳住楼市的终极大招是货币政策,如果将物价作为单一的货币政策目标,可以说“放水是万能的”。即便是长期通缩的日本,在安倍经济学不断放水刺激下,CPI也回升到了4%以上,日经指数的上涨幅度也与日本央行的资产规模上涨速度保持惊人的一致。

房地产市场何时止跌回稳?
短短几年时间, 购房人对房价的看法,完美地阐释了“钟摆效应”。房地产价格受情绪影响在极端高估和低估之间来回摆动,类似于物理中的钟摆运动。前些年,市场高度乐观,“房价永远涨”的情绪使房价处于高估状态; 现在市场又极度悲观, 使房价处于低估状态。客观的规律是,房价达到任何极端位置后都不会停留太久,必然还会向中间值回归,当你看不到任何理由支持房价回稳时,房价可能就真见底了。2024年9月是中国楼市的政策底, 政策底之后必然迎来“市场底”。

我的知识星球,内容包括:
(1)房产、金融、时政、职场和社会思考等领域的深度思考,由于面向私域,所以并非”删减版“
(2)收集的有价值的学习资料,包括外资研报原文、电子书籍等
(3)房地产和金融周报各一篇,分析未来房产走势&有价值的投资领域
(4)每日最新各类有价值的金融数据、政策动向简评
(5)大家的问答,主要覆盖房产、投资、生活,集思广益、提升认知

