当前位置:首页>地产>商业用房去库存与商业地产法律尽调

商业用房去库存与商业地产法律尽调

  • 2026-03-08 08:39:51
商业用房去库存与商业地产法律尽调

商办地产市场迎来大力度金融支持。中国人民银行、国家金融监督管理总局日前发布《关于调整商业用房购房贷款最低首付款比例政策的通知》,其中指出,商业用房(含“商住两用房”)购房贷款最低首付款比例调整为不低于30%。 来源:经济参考报(2026-01-19)

国家统计局公布的全国房地产市场基本情况报告显示,截止到2025年11月末,全国办公楼待售面积5234万平方米,商业营业用房待售面积14105万平方米。

据业内专家分析,此前商业用房(涵盖商铺、写字楼、酒店、商业综合体等)的贷款最低首付比例设定为 50%,本次中国人民银行、国家金融监督管理总局将首付比例降至 30%,此举直接降低了商业用房的购买门槛,对提升商办市场的活跃度具有积极作用。

以往商业用房贷款长期执行低杠杆政策,一方面是因为它的用途比较特殊,另一方面也是为了防止炒作风险。当下居民购房加杠杆的意愿有所减弱,这时针对性优化贷款政策、满足结构性需求,既合理也很有必要。

政策松绑为商办地产市场注入新活力,也让投资者的目光重新聚焦到这一领域。不过,在抢抓市场机遇、入局商办地产交易的过程中,应当考虑项目是否有足够的盈利空间与长期的盈利时间,这需要参考三个方面的信息,《商业项目调查报告》、《财务尽职调查报告》、《法律调查报告》,法律尽职调查是不可或缺的关键环节 —— 它既能帮助交易各方摸清标的资产的权属、抵押、涉诉等核心法律风险,也能为政策红利下的投资决策筑牢合规防线。

商业地产法律尽调的核心框架与调查范围

商业地产法律尽调核心是通过系统性核查目标主体及资产法律现状,精准识别风险并构建解决方案,围绕“目标企业+标的物业”双核心展开,覆盖交易全流程法律事项。

商业地产交易分股权收购与资产收购两大路径,尽调侧重点有差异但核心框架统一。目标企业层面尽调,核心是确认交易主体合法资格、股权稳定性及潜在隐患,确保对手方具备履约能力。具体需核查:企业基础信息,含工商登记、章程、经营范围,重点确认开发运营资质;历史沿革,梳理设立、增减资、股权转让脉络,排查股权代持、隐名股东等权属争议;决策程序,核验交易相关决策是否符合章程及法律规定;债务与担保,排查融资合同、担保协议,明确债务规模、周期及担保形式,评估对交易的影响;股权限制,核查质押、查封等权利限制对过户的影响;税务合规,结合财务尽调核查申报、缴税情况,排查处罚及欠税问题;劳动事宜,梳理劳动合同、社保记录,评估人员安置风险;纠纷情况,通过公开渠道与企业披露,核查未决诉讼、仲裁及行政处罚,重点关注物业相关纠纷。

标的物业是交易核心载体,其合法性决定资产价值与运营安全。尽调需重点核查:土地权属,确认土地使用权证、出让合同齐全,土地为商服用地,出让金足额缴纳,剩余使用年限不低于25年;建设审批,核验规划、施工、竣工验收等文件,确保无违规建设;产权状态,确认不动产权证归属清晰,排查抵押、查封等权利负担,明确涤除路径;租约管理,梳理全部租赁合同,核查期限、租金、解约条件,明确未到期租约处置方案;物业运维,核查管理协议、维修资金缴纳凭证,确保公共区域及设施维护约定清晰;现场核查,比对产权登记与实际使用状况,排查擅自加建、改建情形。

法律尽调需遵循“书面核查+实地核验+多方佐证”原则,确保结果真实完整。准备阶段,明确交易模式与诉求,制定清单并收集基础资料;书面核查阶段,系统审查工商档案、产权证明等文件,梳理法律关系并识别风险点;实地踏勘阶段,核实物业实际状况与书面文件一致性,重点核查违章建筑、设施运行及租约履行情况;第三方核验阶段,通过不动产登记中心、税务部门等权威渠道交叉验证信息;分析报告阶段,汇总结果分级研判风险,提出防控建议并形成尽调报告,为决策提供依据。

商业地产交易常见共性法律风险及防控

商业地产交易存在诸多共性风险,贯穿交易全流程,若未及时防控易导致交易停滞、纠纷频发,需构建针对性防控体系。

交易限制风险是首要排查对象,核心是交易行为受法律或合同约束。常见情形包括:土地出让合同限制,部分商服用地合同约定禁止以股权转让变相转让土地,未经同意擅自交易可能导致土地被收回;融资协议限制,目标企业借款合同常约定股权变动需经出借方同意,否则构成违约;法定限制,国有资产转让需履行审批、评估、挂牌程序,集体资产转让需符合集体经济组织规则。防控措施:提前核查相关文件,明确限制内容与解除条件;要求转让方取得主管部门、出借方书面同意,作为交割先决条件;在交易文件中约定转让方专项陈述保证,若因限制导致损失由其全额赔偿。

权利负担风险是交易核心障碍,主要包括物业抵押、股权质押、司法查封。物业抵押未注销无法过户,股权质押需经质权人同意并注销后方可转让,司法查封直接限制资产流转。防控措施:明确权利负担涤除责任与时限,要求转让方以自筹资金或交易价款清偿债务并注销抵押、质押;针对查封情形,核查案件情况并要求转让方限期和解解除查封;设立共管账户,将价款支付与涤除进度挂钩,保障资金安全。

债权债务处理是核心议题,尤其承债式股权收购风险更高。债务分三类:显性债务为企业已披露的贷款、应付账款等,需核实金额、还款计划及担保范围;隐性债务为未披露的工程款、拖欠租金、欠缴税费等,易在交易后暴露;或有债务包括未决诉讼赔偿、担保连带责任等。防控措施:结合财务尽调核查债务清单,核对合同凭证,必要时委托第三方审计;在交易文件中划分债务边界,约定基准日前债务由转让方承担或扣除对应价款作为准备金;预留尾款作为债务担保,待核查期满无争议后支付。

违章建筑是运营类高频风险,可能引发行政处罚、合同无效、资产贬值。常见情形为未经审批加建改建、实际建设与规划不符。防控措施:比对产权登记与现场状况,精准识别违章范围;咨询主管部门评估处罚及整改成本;要求转让方作出无违章保证,约定交易后因历史违章产生的损失由其全额赔偿,或预先扣除整改费用。

未决纠纷与行政处罚直接影响企业偿债能力及物业合法性。常见情形包括租赁纠纷、工程价款争议、违规经营处罚等。防控措施:通过权威平台与企业披露排查纠纷及处罚记录;分析纠纷影响程度,要求转让方交割前解决重大纠纷;约定纠纷损失由转让方承担,避免收购方额外担责。

不同业态商业地产的个性法律风险及应对

商业地产各业态运营模式、监管要求不同,风险呈现业态化特征,需针对性核查应对。

核心CBD办公楼常见联建及共用设施情况,风险集中在公共区域管理与停车场运营。公共区域管理方面,若管理规则不明、责任划分模糊,易引发业主纠纷。应对措施:核查业主规约、管理协议等文件,缺失或约定不明的,要求转让方补充签订协议明确权利义务及费用分摊,作为交割条件。停车场运营方面,长期租赁第三方的,提前解约成本高。应对措施:核查租赁备案及合同条款,评估解约可行性;要求转让方收回经营权并变更至收购方名下,或约定解约责任由其承担,经营权变更作为尾款支付条件。

购物中心受市场波动影响大,风险聚焦租约管理、现场核查及配套合规。租约管理方面,商户欠租、清租难影响业态更新。应对措施:梳理租约并核实欠租情况,要求转让方主导催收并作出回收保证;测算清租费用并扣除对应价款作为准备金,明确未到期租约处置及责任划分。配套合规方面,交通配套及周边环境影响客流。应对措施:核查配套设施审批及建设进度,要求转让方提供主管部门说明及承诺;评估周边不利设施影响,要求转让方就规划落地作出兜底保证,承担合规瑕疵赔偿责任。

娱乐场所监管严格,风险集中在资质审批与周边限制。资质审批方面,新增业态需多项资质,审批未通过影响运营。应对措施:核查现有资质有效性,确认新增业态符合监管规则;要求转让方协助对接主管部门确认审批口径;约定审批未通过导致收购目的无法实现的,转让方承担违约责任。周边限制方面,中小学200米范围内禁止设立娱乐场所,违规可能被吊销资质。应对措施:实地核查周边教育机构,咨询合规边界;评估业态调整可行性,无法合规的可解除交易或要求降价。

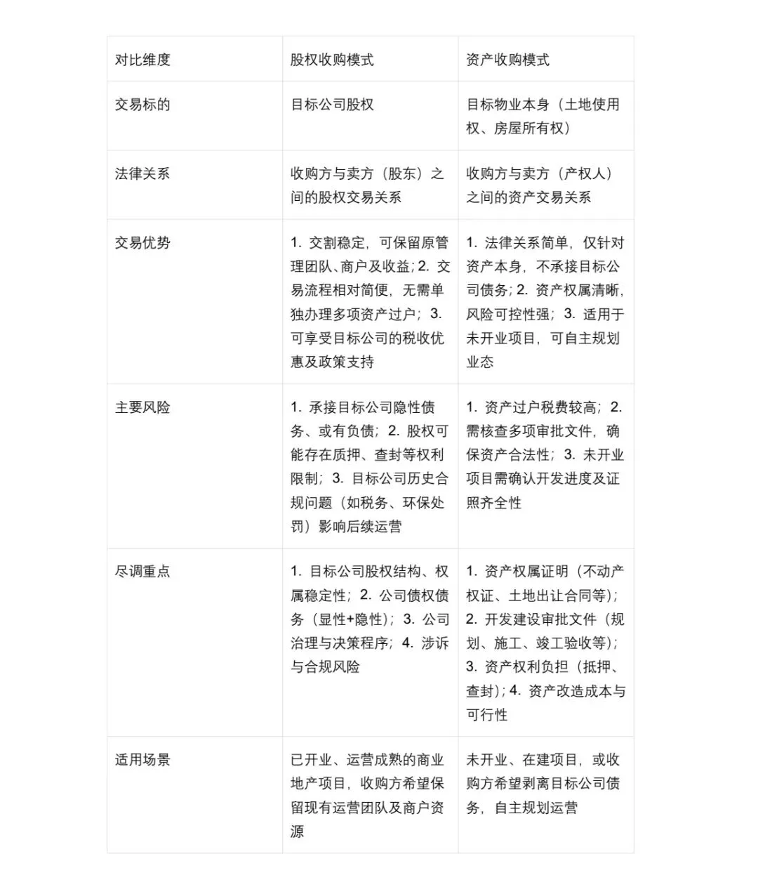
商业地产收购模式对比及尽调要点

股权收购与资产收购模式在法律关系、风险分布等方面差异显著,需结合资源、规划及风险承受能力选择适配模式。

股权收购尽调以“企业+物业”为双核心,聚焦三大维度。股权权属方面,确认股东持股比例,排查国有股、集体股等特殊股权,履行额外法定程序;核查股权权利限制及股东特殊约定,避免纠纷;通过资金流水、股东声明核实代持情形,要求出具解除代持文件。债权债务方面,核查贷款、担保文件,评估债务对对价影响;通过财务凭证、访谈排查隐性债务;梳理对外担保情况,评估潜在责任风险。合规运营方面,核查税务申报及缴纳情况,排查涉税违规;梳理劳动事宜及纠纷,评估安置成本;核查知识产权权属,排查侵权风险。

资产收购尽调聚焦资产合法性与可转让性,围绕四大维度展开。权属合规方面,确认权属证明齐全、归属一致,土地性质、出让金及使用年限符合要求;核查建设审批文件,确保无违规建设及规划变更。权利负担与瑕疵方面,排查抵押、查封等限制,明确涤除方案;通过现场踏勘、质量检测,评估资产瑕疵及修复成本,明确整改责任。交易合法性与税费方面,确认资产具备转让条件,如出让金足额缴纳、投资达标;核算契税、增值税等税费,明确承担主体与缴纳时限,避免纠纷。

两类模式均需关注三类隐性风险。产权与管理分离方面,核查管理协议条款,要求转让方协调管理方变更或终止协议,确保收购方掌控资产及收益。租约与品牌绑定方面,核查租约及宣传资料,要求转让方保证租约稳定性,承担品牌变更导致的商户解约损失。人员交割方面,遵循“安抚核心、联动中层、争取基层”思路,稳定团队避免运营中断、资料泄露。

同时构建全流程防控机制:要求转让方出具物权权属及担保状况说明,附登记部门核查文件;委托专业团队审查重大合同,精准识别风险;设置风险捆绑条款,约定交割日后历史遗留纠纷由转让方承担;收购方提升运营认知,适配业态监管要求,避免盲目收购。

商业地产法律尽调常见问题解决方案及案例参考

案例一:核心CBD办公楼股权收购项目,尽调发现土地出让合同禁止股权转让变相转让土地。解决方案:一是协助转让方与主管部门沟通,说明交易价值,取得同意股权转让的书面批复;二是在协议中设置担保条款,约定土地被收回或交易失败的,转让方全额返还价款并赔偿全部损失;三是将批复作为交割先决条件,未取得前仅支付保证金,获批后再付首期款。最终交易顺利完成。

案例二:购物中心资产收购项目,现场发现连廊为擅自加建,无规划审批。解决方案:一是要求转让方取得规划部门专项意见,确认补办合规可行性;二是委托机构评估补办成本,从价款中扣除15%作为整改准备金;三是约定连廊无法合规的,转让方限期拆除并支付5%违约金,交易后相关责任由其承担。最终转让方补办完审批手续,交易顺利落地。

商业地产法律尽调的核心注意事项

明确交易模式是尽调前提,股权与资产收购尽调逻辑差异显著。需结合交易目的确定模式,针对性制定清单:股权收购聚焦股权稳定、债务管控及合规瑕疵;资产收购重点核查权属合规、权利负担及税费核算,避免全面核查遗漏核心风险。

需坚持“书面与实地核验结合”,商业地产常存在书面文件与实际不符情形。通过现场踏勘、第三方检测、主管部门咨询等方式交叉验证,确保信息真实,避免依赖书面文件导致风险误判。

隐性风险是尽调难点,需构建多维度核查体系。通过财务凭证、银行流水、公开数据库等排查隐性债务、未披露担保及潜在诉讼;在交易文件中设置兜底条款,明确转让方披露义务及违约责任,确保信息不实损失可追偿。

交易文件需明确四大核心条款,筑牢风险防线。陈述与保证条款,要求转让方就资产合法性、无隐性风险等作出承诺;交割先决条件条款,绑定权利涤除、审批完成等事项;价款支付条款,通过共管账户、预留尾款保障资金安全;违约责任条款,明确赔偿范围与追责路径,强化约束。

组建复合型尽调团队,商业地产交易涉及多专业领域。律师负责法律风险与文件起草,财务顾问梳理债务与对价核算,工程团队评估资产质量与整改成本,税务顾问核算税费并筹划,形成全方位风险防控体系。

动态适配政策与市场变化,商业地产受调控影响大。尽调中关注首付比例、融资政策、业态监管等调整,评估对交易的影响,及时优化交易策略与防控方案,确保适配行业趋势。

商业地产法律尽调的完整性,离不开附件文件的支撑。相较于主合同聚焦核心框架,附件承载着琐碎却关键的实操细节,是规避纠纷、厘清权责的重要载体。附件涵盖企业资质、权属凭证、租约台账、会议纪要、维保合同等资料,既含营业执照、不动产权证等核心文件,也囊括各类隐性佐证材料,为验证资产合法性、完整性提供直接依据,可弥补主合同执行细节的疏漏。实务中多数交易纠纷源于附件瑕疵,因此需同步梳理、审核附件,将其纳入尽调全流程,筑牢风险防控最后一道防线。作者将于下篇文章重点介绍商业地产尽职调查附件文件,为实务操作提供更细致的指引。

本律所房地产法律事务部可承接此类业务

扫码深度法律咨询

+8610 5761 8227 

邮箱 : hanhua88@gmail.com

微信公众号 :GuangzhongLawFirm

最新文章

随机文章

基本 文件 流程 错误 SQL 调试
  1. 请求信息 : 2026-04-03 10:17:11 HTTP/2.0 GET : https://a.mffb.com.cn/a/466527.html
  2. 运行时间 : 0.147663s [ 吞吐率:6.77req/s ] 内存消耗:4,526.49kb 文件加载:140
  3. 缓存信息 : 0 reads,0 writes
  4. 会话信息 : SESSION_ID=c4c8474447d534ea1588924d84e60991
  1. /yingpanguazai/ssd/ssd1/www/a.mffb.com.cn/public/index.php ( 0.79 KB )
  2. /yingpanguazai/ssd/ssd1/www/a.mffb.com.cn/vendor/autoload.php ( 0.17 KB )
  3. /yingpanguazai/ssd/ssd1/www/a.mffb.com.cn/vendor/composer/autoload_real.php ( 2.49 KB )
  4. /yingpanguazai/ssd/ssd1/www/a.mffb.com.cn/vendor/composer/platform_check.php ( 0.90 KB )
  5. /yingpanguazai/ssd/ssd1/www/a.mffb.com.cn/vendor/composer/ClassLoader.php ( 14.03 KB )
  6. /yingpanguazai/ssd/ssd1/www/a.mffb.com.cn/vendor/composer/autoload_static.php ( 4.90 KB )
  7. /yingpanguazai/ssd/ssd1/www/a.mffb.com.cn/vendor/topthink/think-helper/src/helper.php ( 8.34 KB )
  8. /yingpanguazai/ssd/ssd1/www/a.mffb.com.cn/vendor/topthink/think-validate/src/helper.php ( 2.19 KB )
  9. /yingpanguazai/ssd/ssd1/www/a.mffb.com.cn/vendor/topthink/think-orm/src/helper.php ( 1.47 KB )
  10. /yingpanguazai/ssd/ssd1/www/a.mffb.com.cn/vendor/topthink/think-orm/stubs/load_stubs.php ( 0.16 KB )
  11. /yingpanguazai/ssd/ssd1/www/a.mffb.com.cn/vendor/topthink/framework/src/think/Exception.php ( 1.69 KB )
  12. /yingpanguazai/ssd/ssd1/www/a.mffb.com.cn/vendor/topthink/think-container/src/Facade.php ( 2.71 KB )
  13. /yingpanguazai/ssd/ssd1/www/a.mffb.com.cn/vendor/symfony/deprecation-contracts/function.php ( 0.99 KB )
  14. /yingpanguazai/ssd/ssd1/www/a.mffb.com.cn/vendor/symfony/polyfill-mbstring/bootstrap.php ( 8.26 KB )
  15. /yingpanguazai/ssd/ssd1/www/a.mffb.com.cn/vendor/symfony/polyfill-mbstring/bootstrap80.php ( 9.78 KB )
  16. /yingpanguazai/ssd/ssd1/www/a.mffb.com.cn/vendor/symfony/var-dumper/Resources/functions/dump.php ( 1.49 KB )
  17. /yingpanguazai/ssd/ssd1/www/a.mffb.com.cn/vendor/topthink/think-dumper/src/helper.php ( 0.18 KB )
  18. /yingpanguazai/ssd/ssd1/www/a.mffb.com.cn/vendor/symfony/var-dumper/VarDumper.php ( 4.30 KB )
  19. /yingpanguazai/ssd/ssd1/www/a.mffb.com.cn/vendor/topthink/framework/src/think/App.php ( 15.30 KB )
  20. /yingpanguazai/ssd/ssd1/www/a.mffb.com.cn/vendor/topthink/think-container/src/Container.php ( 15.76 KB )
  21. /yingpanguazai/ssd/ssd1/www/a.mffb.com.cn/vendor/psr/container/src/ContainerInterface.php ( 1.02 KB )
  22. /yingpanguazai/ssd/ssd1/www/a.mffb.com.cn/app/provider.php ( 0.19 KB )
  23. /yingpanguazai/ssd/ssd1/www/a.mffb.com.cn/vendor/topthink/framework/src/think/Http.php ( 6.04 KB )
  24. /yingpanguazai/ssd/ssd1/www/a.mffb.com.cn/vendor/topthink/think-helper/src/helper/Str.php ( 7.29 KB )
  25. /yingpanguazai/ssd/ssd1/www/a.mffb.com.cn/vendor/topthink/framework/src/think/Env.php ( 4.68 KB )
  26. /yingpanguazai/ssd/ssd1/www/a.mffb.com.cn/app/common.php ( 0.03 KB )
  27. /yingpanguazai/ssd/ssd1/www/a.mffb.com.cn/vendor/topthink/framework/src/helper.php ( 18.78 KB )
  28. /yingpanguazai/ssd/ssd1/www/a.mffb.com.cn/vendor/topthink/framework/src/think/Config.php ( 5.54 KB )
  29. /yingpanguazai/ssd/ssd1/www/a.mffb.com.cn/config/app.php ( 0.95 KB )
  30. /yingpanguazai/ssd/ssd1/www/a.mffb.com.cn/config/cache.php ( 0.78 KB )
  31. /yingpanguazai/ssd/ssd1/www/a.mffb.com.cn/config/console.php ( 0.23 KB )
  32. /yingpanguazai/ssd/ssd1/www/a.mffb.com.cn/config/cookie.php ( 0.56 KB )
  33. /yingpanguazai/ssd/ssd1/www/a.mffb.com.cn/config/database.php ( 2.48 KB )
  34. /yingpanguazai/ssd/ssd1/www/a.mffb.com.cn/vendor/topthink/framework/src/think/facade/Env.php ( 1.67 KB )
  35. /yingpanguazai/ssd/ssd1/www/a.mffb.com.cn/config/filesystem.php ( 0.61 KB )
  36. /yingpanguazai/ssd/ssd1/www/a.mffb.com.cn/config/lang.php ( 0.91 KB )
  37. /yingpanguazai/ssd/ssd1/www/a.mffb.com.cn/config/log.php ( 1.35 KB )
  38. /yingpanguazai/ssd/ssd1/www/a.mffb.com.cn/config/middleware.php ( 0.19 KB )
  39. /yingpanguazai/ssd/ssd1/www/a.mffb.com.cn/config/route.php ( 1.89 KB )
  40. /yingpanguazai/ssd/ssd1/www/a.mffb.com.cn/config/session.php ( 0.57 KB )
  41. /yingpanguazai/ssd/ssd1/www/a.mffb.com.cn/config/trace.php ( 0.34 KB )
  42. /yingpanguazai/ssd/ssd1/www/a.mffb.com.cn/config/view.php ( 0.82 KB )
  43. /yingpanguazai/ssd/ssd1/www/a.mffb.com.cn/app/event.php ( 0.25 KB )
  44. /yingpanguazai/ssd/ssd1/www/a.mffb.com.cn/vendor/topthink/framework/src/think/Event.php ( 7.67 KB )
  45. /yingpanguazai/ssd/ssd1/www/a.mffb.com.cn/app/service.php ( 0.13 KB )
  46. /yingpanguazai/ssd/ssd1/www/a.mffb.com.cn/app/AppService.php ( 0.26 KB )
  47. /yingpanguazai/ssd/ssd1/www/a.mffb.com.cn/vendor/topthink/framework/src/think/Service.php ( 1.64 KB )
  48. /yingpanguazai/ssd/ssd1/www/a.mffb.com.cn/vendor/topthink/framework/src/think/Lang.php ( 7.35 KB )
  49. /yingpanguazai/ssd/ssd1/www/a.mffb.com.cn/vendor/topthink/framework/src/lang/zh-cn.php ( 13.70 KB )
  50. /yingpanguazai/ssd/ssd1/www/a.mffb.com.cn/vendor/topthink/framework/src/think/initializer/Error.php ( 3.31 KB )
  51. /yingpanguazai/ssd/ssd1/www/a.mffb.com.cn/vendor/topthink/framework/src/think/initializer/RegisterService.php ( 1.33 KB )
  52. /yingpanguazai/ssd/ssd1/www/a.mffb.com.cn/vendor/services.php ( 0.14 KB )
  53. /yingpanguazai/ssd/ssd1/www/a.mffb.com.cn/vendor/topthink/framework/src/think/service/PaginatorService.php ( 1.52 KB )
  54. /yingpanguazai/ssd/ssd1/www/a.mffb.com.cn/vendor/topthink/framework/src/think/service/ValidateService.php ( 0.99 KB )
  55. /yingpanguazai/ssd/ssd1/www/a.mffb.com.cn/vendor/topthink/framework/src/think/service/ModelService.php ( 2.04 KB )
  56. /yingpanguazai/ssd/ssd1/www/a.mffb.com.cn/vendor/topthink/think-trace/src/Service.php ( 0.77 KB )
  57. /yingpanguazai/ssd/ssd1/www/a.mffb.com.cn/vendor/topthink/framework/src/think/Middleware.php ( 6.72 KB )
  58. /yingpanguazai/ssd/ssd1/www/a.mffb.com.cn/vendor/topthink/framework/src/think/initializer/BootService.php ( 0.77 KB )
  59. /yingpanguazai/ssd/ssd1/www/a.mffb.com.cn/vendor/topthink/think-orm/src/Paginator.php ( 11.86 KB )
  60. /yingpanguazai/ssd/ssd1/www/a.mffb.com.cn/vendor/topthink/think-validate/src/Validate.php ( 63.20 KB )
  61. /yingpanguazai/ssd/ssd1/www/a.mffb.com.cn/vendor/topthink/think-orm/src/Model.php ( 23.55 KB )
  62. /yingpanguazai/ssd/ssd1/www/a.mffb.com.cn/vendor/topthink/think-orm/src/model/concern/Attribute.php ( 21.05 KB )
  63. /yingpanguazai/ssd/ssd1/www/a.mffb.com.cn/vendor/topthink/think-orm/src/model/concern/AutoWriteData.php ( 4.21 KB )
  64. /yingpanguazai/ssd/ssd1/www/a.mffb.com.cn/vendor/topthink/think-orm/src/model/concern/Conversion.php ( 6.44 KB )
  65. /yingpanguazai/ssd/ssd1/www/a.mffb.com.cn/vendor/topthink/think-orm/src/model/concern/DbConnect.php ( 5.16 KB )
  66. /yingpanguazai/ssd/ssd1/www/a.mffb.com.cn/vendor/topthink/think-orm/src/model/concern/ModelEvent.php ( 2.33 KB )
  67. /yingpanguazai/ssd/ssd1/www/a.mffb.com.cn/vendor/topthink/think-orm/src/model/concern/RelationShip.php ( 28.29 KB )
  68. /yingpanguazai/ssd/ssd1/www/a.mffb.com.cn/vendor/topthink/think-helper/src/contract/Arrayable.php ( 0.09 KB )
  69. /yingpanguazai/ssd/ssd1/www/a.mffb.com.cn/vendor/topthink/think-helper/src/contract/Jsonable.php ( 0.13 KB )
  70. /yingpanguazai/ssd/ssd1/www/a.mffb.com.cn/vendor/topthink/think-orm/src/model/contract/Modelable.php ( 0.09 KB )
  71. /yingpanguazai/ssd/ssd1/www/a.mffb.com.cn/vendor/topthink/framework/src/think/Db.php ( 2.88 KB )
  72. /yingpanguazai/ssd/ssd1/www/a.mffb.com.cn/vendor/topthink/think-orm/src/DbManager.php ( 8.52 KB )
  73. /yingpanguazai/ssd/ssd1/www/a.mffb.com.cn/vendor/topthink/framework/src/think/Log.php ( 6.28 KB )
  74. /yingpanguazai/ssd/ssd1/www/a.mffb.com.cn/vendor/topthink/framework/src/think/Manager.php ( 3.92 KB )
  75. /yingpanguazai/ssd/ssd1/www/a.mffb.com.cn/vendor/psr/log/src/LoggerTrait.php ( 2.69 KB )
  76. /yingpanguazai/ssd/ssd1/www/a.mffb.com.cn/vendor/psr/log/src/LoggerInterface.php ( 2.71 KB )
  77. /yingpanguazai/ssd/ssd1/www/a.mffb.com.cn/vendor/topthink/framework/src/think/Cache.php ( 4.92 KB )
  78. /yingpanguazai/ssd/ssd1/www/a.mffb.com.cn/vendor/psr/simple-cache/src/CacheInterface.php ( 4.71 KB )
  79. /yingpanguazai/ssd/ssd1/www/a.mffb.com.cn/vendor/topthink/think-helper/src/helper/Arr.php ( 16.63 KB )
  80. /yingpanguazai/ssd/ssd1/www/a.mffb.com.cn/vendor/topthink/framework/src/think/cache/driver/File.php ( 7.84 KB )
  81. /yingpanguazai/ssd/ssd1/www/a.mffb.com.cn/vendor/topthink/framework/src/think/cache/Driver.php ( 9.03 KB )
  82. /yingpanguazai/ssd/ssd1/www/a.mffb.com.cn/vendor/topthink/framework/src/think/contract/CacheHandlerInterface.php ( 1.99 KB )
  83. /yingpanguazai/ssd/ssd1/www/a.mffb.com.cn/app/Request.php ( 0.09 KB )
  84. /yingpanguazai/ssd/ssd1/www/a.mffb.com.cn/vendor/topthink/framework/src/think/Request.php ( 55.78 KB )
  85. /yingpanguazai/ssd/ssd1/www/a.mffb.com.cn/app/middleware.php ( 0.25 KB )
  86. /yingpanguazai/ssd/ssd1/www/a.mffb.com.cn/vendor/topthink/framework/src/think/Pipeline.php ( 2.61 KB )
  87. /yingpanguazai/ssd/ssd1/www/a.mffb.com.cn/vendor/topthink/think-trace/src/TraceDebug.php ( 3.40 KB )
  88. /yingpanguazai/ssd/ssd1/www/a.mffb.com.cn/vendor/topthink/framework/src/think/middleware/SessionInit.php ( 1.94 KB )
  89. /yingpanguazai/ssd/ssd1/www/a.mffb.com.cn/vendor/topthink/framework/src/think/Session.php ( 1.80 KB )
  90. /yingpanguazai/ssd/ssd1/www/a.mffb.com.cn/vendor/topthink/framework/src/think/session/driver/File.php ( 6.27 KB )
  91. /yingpanguazai/ssd/ssd1/www/a.mffb.com.cn/vendor/topthink/framework/src/think/contract/SessionHandlerInterface.php ( 0.87 KB )
  92. /yingpanguazai/ssd/ssd1/www/a.mffb.com.cn/vendor/topthink/framework/src/think/session/Store.php ( 7.12 KB )
  93. /yingpanguazai/ssd/ssd1/www/a.mffb.com.cn/vendor/topthink/framework/src/think/Route.php ( 23.73 KB )
  94. /yingpanguazai/ssd/ssd1/www/a.mffb.com.cn/vendor/topthink/framework/src/think/route/RuleName.php ( 5.75 KB )
  95. /yingpanguazai/ssd/ssd1/www/a.mffb.com.cn/vendor/topthink/framework/src/think/route/Domain.php ( 2.53 KB )
  96. /yingpanguazai/ssd/ssd1/www/a.mffb.com.cn/vendor/topthink/framework/src/think/route/RuleGroup.php ( 22.43 KB )
  97. /yingpanguazai/ssd/ssd1/www/a.mffb.com.cn/vendor/topthink/framework/src/think/route/Rule.php ( 26.95 KB )
  98. /yingpanguazai/ssd/ssd1/www/a.mffb.com.cn/vendor/topthink/framework/src/think/route/RuleItem.php ( 9.78 KB )
  99. /yingpanguazai/ssd/ssd1/www/a.mffb.com.cn/route/app.php ( 1.72 KB )
  100. /yingpanguazai/ssd/ssd1/www/a.mffb.com.cn/vendor/topthink/framework/src/think/facade/Route.php ( 4.70 KB )
  101. /yingpanguazai/ssd/ssd1/www/a.mffb.com.cn/vendor/topthink/framework/src/think/route/dispatch/Controller.php ( 4.74 KB )
  102. /yingpanguazai/ssd/ssd1/www/a.mffb.com.cn/vendor/topthink/framework/src/think/route/Dispatch.php ( 10.44 KB )
  103. /yingpanguazai/ssd/ssd1/www/a.mffb.com.cn/app/controller/Index.php ( 4.81 KB )
  104. /yingpanguazai/ssd/ssd1/www/a.mffb.com.cn/app/BaseController.php ( 2.05 KB )
  105. /yingpanguazai/ssd/ssd1/www/a.mffb.com.cn/vendor/topthink/think-orm/src/facade/Db.php ( 0.93 KB )
  106. /yingpanguazai/ssd/ssd1/www/a.mffb.com.cn/vendor/topthink/think-orm/src/db/connector/Mysql.php ( 5.44 KB )
  107. /yingpanguazai/ssd/ssd1/www/a.mffb.com.cn/vendor/topthink/think-orm/src/db/PDOConnection.php ( 52.47 KB )
  108. /yingpanguazai/ssd/ssd1/www/a.mffb.com.cn/vendor/topthink/think-orm/src/db/Connection.php ( 8.39 KB )
  109. /yingpanguazai/ssd/ssd1/www/a.mffb.com.cn/vendor/topthink/think-orm/src/db/ConnectionInterface.php ( 4.57 KB )
  110. /yingpanguazai/ssd/ssd1/www/a.mffb.com.cn/vendor/topthink/think-orm/src/db/builder/Mysql.php ( 16.58 KB )
  111. /yingpanguazai/ssd/ssd1/www/a.mffb.com.cn/vendor/topthink/think-orm/src/db/Builder.php ( 24.06 KB )
  112. /yingpanguazai/ssd/ssd1/www/a.mffb.com.cn/vendor/topthink/think-orm/src/db/BaseBuilder.php ( 27.50 KB )
  113. /yingpanguazai/ssd/ssd1/www/a.mffb.com.cn/vendor/topthink/think-orm/src/db/Query.php ( 15.71 KB )
  114. /yingpanguazai/ssd/ssd1/www/a.mffb.com.cn/vendor/topthink/think-orm/src/db/BaseQuery.php ( 45.13 KB )
  115. /yingpanguazai/ssd/ssd1/www/a.mffb.com.cn/vendor/topthink/think-orm/src/db/concern/TimeFieldQuery.php ( 7.43 KB )
  116. /yingpanguazai/ssd/ssd1/www/a.mffb.com.cn/vendor/topthink/think-orm/src/db/concern/AggregateQuery.php ( 3.26 KB )
  117. /yingpanguazai/ssd/ssd1/www/a.mffb.com.cn/vendor/topthink/think-orm/src/db/concern/ModelRelationQuery.php ( 20.07 KB )
  118. /yingpanguazai/ssd/ssd1/www/a.mffb.com.cn/vendor/topthink/think-orm/src/db/concern/ParamsBind.php ( 3.66 KB )
  119. /yingpanguazai/ssd/ssd1/www/a.mffb.com.cn/vendor/topthink/think-orm/src/db/concern/ResultOperation.php ( 7.01 KB )
  120. /yingpanguazai/ssd/ssd1/www/a.mffb.com.cn/vendor/topthink/think-orm/src/db/concern/WhereQuery.php ( 19.37 KB )
  121. /yingpanguazai/ssd/ssd1/www/a.mffb.com.cn/vendor/topthink/think-orm/src/db/concern/JoinAndViewQuery.php ( 7.11 KB )
  122. /yingpanguazai/ssd/ssd1/www/a.mffb.com.cn/vendor/topthink/think-orm/src/db/concern/TableFieldInfo.php ( 2.63 KB )
  123. /yingpanguazai/ssd/ssd1/www/a.mffb.com.cn/vendor/topthink/think-orm/src/db/concern/Transaction.php ( 2.77 KB )
  124. /yingpanguazai/ssd/ssd1/www/a.mffb.com.cn/vendor/topthink/framework/src/think/log/driver/File.php ( 5.96 KB )
  125. /yingpanguazai/ssd/ssd1/www/a.mffb.com.cn/vendor/topthink/framework/src/think/contract/LogHandlerInterface.php ( 0.86 KB )
  126. /yingpanguazai/ssd/ssd1/www/a.mffb.com.cn/vendor/topthink/framework/src/think/log/Channel.php ( 3.89 KB )
  127. /yingpanguazai/ssd/ssd1/www/a.mffb.com.cn/vendor/topthink/framework/src/think/event/LogRecord.php ( 1.02 KB )
  128. /yingpanguazai/ssd/ssd1/www/a.mffb.com.cn/vendor/topthink/think-helper/src/Collection.php ( 16.47 KB )
  129. /yingpanguazai/ssd/ssd1/www/a.mffb.com.cn/vendor/topthink/framework/src/think/facade/View.php ( 1.70 KB )
  130. /yingpanguazai/ssd/ssd1/www/a.mffb.com.cn/vendor/topthink/framework/src/think/View.php ( 4.39 KB )
  131. /yingpanguazai/ssd/ssd1/www/a.mffb.com.cn/vendor/topthink/framework/src/think/Response.php ( 8.81 KB )
  132. /yingpanguazai/ssd/ssd1/www/a.mffb.com.cn/vendor/topthink/framework/src/think/response/View.php ( 3.29 KB )
  133. /yingpanguazai/ssd/ssd1/www/a.mffb.com.cn/vendor/topthink/framework/src/think/Cookie.php ( 6.06 KB )
  134. /yingpanguazai/ssd/ssd1/www/a.mffb.com.cn/vendor/topthink/think-view/src/Think.php ( 8.38 KB )
  135. /yingpanguazai/ssd/ssd1/www/a.mffb.com.cn/vendor/topthink/framework/src/think/contract/TemplateHandlerInterface.php ( 1.60 KB )
  136. /yingpanguazai/ssd/ssd1/www/a.mffb.com.cn/vendor/topthink/think-template/src/Template.php ( 46.61 KB )
  137. /yingpanguazai/ssd/ssd1/www/a.mffb.com.cn/vendor/topthink/think-template/src/template/driver/File.php ( 2.41 KB )
  138. /yingpanguazai/ssd/ssd1/www/a.mffb.com.cn/vendor/topthink/think-template/src/template/contract/DriverInterface.php ( 0.86 KB )
  139. /yingpanguazai/ssd/ssd1/www/a.mffb.com.cn/runtime/temp/cbe9940b986bd319e8e4ad9d69892652.php ( 11.98 KB )
  140. /yingpanguazai/ssd/ssd1/www/a.mffb.com.cn/vendor/topthink/think-trace/src/Html.php ( 4.42 KB )
  1. CONNECT:[ UseTime:0.000828s ] mysql:host=127.0.0.1;port=3306;dbname=a_mffb;charset=utf8mb4
  2. SHOW FULL COLUMNS FROM `fenlei` [ RunTime:0.001560s ]
  3. SELECT * FROM `fenlei` WHERE `fid` = 0 [ RunTime:0.000732s ]
  4. SELECT * FROM `fenlei` WHERE `fid` = 63 [ RunTime:0.000624s ]
  5. SHOW FULL COLUMNS FROM `set` [ RunTime:0.001421s ]
  6. SELECT * FROM `set` [ RunTime:0.000664s ]
  7. SHOW FULL COLUMNS FROM `article` [ RunTime:0.001447s ]
  8. SELECT * FROM `article` WHERE `id` = 466527 LIMIT 1 [ RunTime:0.005037s ]
  9. UPDATE `article` SET `lasttime` = 1775182631 WHERE `id` = 466527 [ RunTime:0.005935s ]
  10. SELECT * FROM `fenlei` WHERE `id` = 65 LIMIT 1 [ RunTime:0.000655s ]
  11. SELECT * FROM `article` WHERE `id` < 466527 ORDER BY `id` DESC LIMIT 1 [ RunTime:0.002826s ]
  12. SELECT * FROM `article` WHERE `id` > 466527 ORDER BY `id` ASC LIMIT 1 [ RunTime:0.008046s ]
  13. SELECT * FROM `article` WHERE `id` < 466527 ORDER BY `id` DESC LIMIT 10 [ RunTime:0.009014s ]
  14. SELECT * FROM `article` WHERE `id` < 466527 ORDER BY `id` DESC LIMIT 10,10 [ RunTime:0.008022s ]
  15. SELECT * FROM `article` WHERE `id` < 466527 ORDER BY `id` DESC LIMIT 20,10 [ RunTime:0.004279s ]
0.153697s