当前位置:首页>房产>不完全房产只能统筹?一文读懂黄埔区2026幼升小政策!

不完全房产只能统筹?一文读懂黄埔区2026幼升小政策!

  • 2026-04-08 01:41:24
不完全房产只能统筹?一文读懂黄埔区2026幼升小政策!

关注星火幼小衔接指导 幼小衔接没烦恼

全文预计阅读约2分钟

这两天,小小君已经为大家详细解读了广州老四区的幼升小政策。不少黄埔区的家长也陆续私信咨询入学相关问题。

今天,小小君就专门针对黄埔区,带大家一起来看黄埔区的幼升小政策要点。

01

对口入学

一手房住户:人户一致、房产占额51%及以上、有房产证明

属手续完备的一手房(占有房屋份额51%及以上产权人),能提供与其父(母)或其他法定监护人同一户籍的本区居民户口簿,以及与该户籍一致的房产证或住建部门备案认可的购房合同,即户主与房产所有人均为适龄儿童的父(母)或其他法定监护人。

二手房住户:(人户一致、房产占额51%及以上、有房产证明、学位未被占用

属手续完备、已经办理各种交易手续的非一手房(占有房屋份额51%及以上产权人),该住宅单元无以往业主小孩在对口地段小学在读1一5年级(以当年招生期间统计核查数据为依据),能提供与其父(母)或其他法定监护人同一户籍的本区居民户口簿,以及与该户籍一致的房产证或住建部门备案认可的购房合同,即户主与房产所有人均为适龄儿童的父(母)或其他法定监护人。

随祖辈房产入学:(人户一致、父母无房产、祖辈完全拥有房产且有房产证明、学位未被占用

属祖辈房产,适龄儿童及其父(母)在广州市11区均无房产的,能提供适龄儿童及其父(母)或其他法定监护人与祖辈在同一户籍地址(户主须为该同户同住祖辈)的本区居民户口簿,以及与该户籍一致的房产证或住建部门备案认可的购房合同(房产须为该祖辈全权所有),且该住宅单元无以往业主小孩在对口地段小学在读1一5年级(以当年招生报名期间统计核查数据为依据)。

集体户:

适龄儿童及其父(母)均属广州市黄埔区集体户,集体户口与实际居住地址一致,适龄儿童及其父(母)在广州市11区均无房产,且该适龄儿童自出生前,其父(母)已落户该集体户,该适龄儿童出生后首次入户落户该集体户。

*地段对口的公办小学按上述条件依次安排录取户籍新生(同类条件则按收楼、入户等时间排序);学位满员,余下新生列入统筹安排解决。

02

统筹入学

黄埔区户籍租住户:(唯一居住地、入学当年4月30日持租赁备案

本区户籍,属手续完备且在租赁合同有效期内的租住户适龄子女,该住房系适龄儿童与父(母)在广州市的唯一居住地,且适龄儿童的父(母)或其他法定监护人在广州市11区均无房产,能提供2025年4月30日之前办理完成的住建部门认可的《房屋租赁登记备案证明》,承租人为该适龄儿童的祖辈、父(母)或其他法定监护人。

不完全房产住户:(房产占额50%及以下

在黄埔区拥有房屋份额50%及以下产权人,其黄埔区户籍适龄子女以该住宅申请入读义务教育阶段公办学位。

集体户:(父母无房产、人户不一致、孩子第一次落户不是黄埔区

适龄儿童及父(母)均属广州市黄埔区集体户,其父(母)在广州市11区均无房产,集体户口与实际居住地址不一致,或属于出生后迁移户籍至该集体户。

户籍挂靠黄埔儿童

因适龄儿童及其父(母)在广州市11区均无房产,而将户籍挂靠在本区户籍居民名下

拆迁户

因本区拆迁原因造成户口地址与实际居住地址不一致

学位占用问题:(房产对口小学有在读1一5年级学生

同一户籍及同一房产或同一租住房,已有学生使用该住址在其对口服务地段小学在读1一5年级。原则上同一户籍地址及同一房产或同一租住房只在辖区内学校对应安排一个学位,同一家庭多子女户除外(以当年招生期间统计核查数据为依据)。

03

非黄埔户籍入学

非黄埔户籍租住户:(唯一居住地、学位未被占用、在当年4月30日备案已满一年以上,且租期不少于3年

具有本市其他区户籍,在本市无自有产权住房,且在我区租赁房屋所在地系唯一居住地,该房屋无以往业主或住户小孩在我区公办小学在读1一5年级(以当年招生期间统计核查数据为依据),须持住建部门认可的《房屋租赁登记备案证明》,合同须同时满足至 2025 年 4 月 30 日已租住本房屋满一年或以上、且往后租期不少于 3 年的承租人适龄子女。

▲点击即可放大查看

政策性照顾学生

符合广州市义务教育阶段政策性照顾学生条件,并经审核批准的学生,且能提供其在小学招生地段范围内的实际居住地的房产证、住建部门备案认可的购房合同或住建部门认可的《房屋租赁登记备案证明》等有效居住证明。

特殊人才子女

  • 父(母)被认定为广州市黄埔区、广州开发区科技领军人才、创新创业领军人才者,且其适龄子女属非穗户籍。

  • 父(母)持广州市黄埔区、广州开发区“万能捷通卡”“黄埔人才卡”者,且其适龄子女属非穗户籍。

积分入学

参加我区来穗务工人员随迁子女小学起始年级积分入学及人才子女起始年级入学指标分配,获批准取得入学名额的适龄儿童(具体办法另行规定)。

以下图表为黄埔区积分入学的分数计算规则

更多关于黄埔区积分入学的内容可点击链接观看:

白云黄埔积分入学难吗?2026幼升小家长收藏好这份积分攻略!

不清楚自己是对口还是统筹?

想了解学校优势?

可以添加糯米老师咨询

或扫码进2026广州幼升小交流群

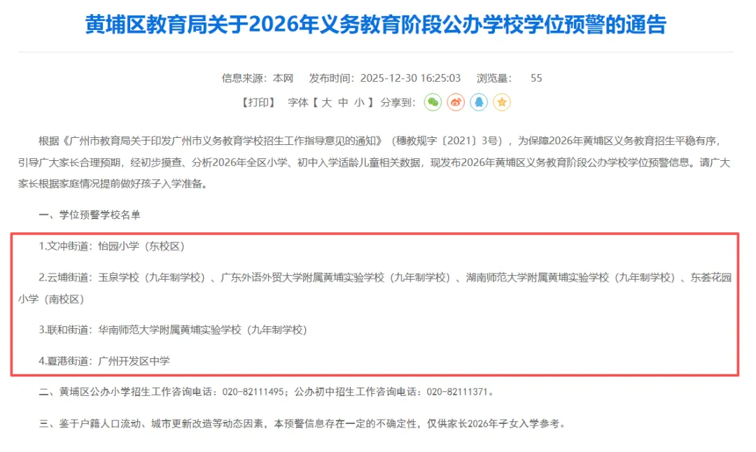
需要注意的是,2026年黄埔区共有7所学校存在学位预警的情况,分别为:

  • 文冲街道:怡园小学(东校区)  

  • 云埔街道:玉泉学校(九年制学校)、广东外语外贸大学附属黄埔实验学校(九年制学校)、湖南师范大学附属黄埔实验学校(九年制学校)、东荟花园小学(南校区)

  • 联和街道:华南师范大学附属黄埔实验学校(九年制学校)

  • 夏港街道:广州开发区中学

▲黄埔区2026年学位预警官方文件

如果你的对口小学存在学位紧张的情况,则按收楼、入户等时间排序录取;学位满员后,超出部分学生统筹安排解决

而关于统筹去向,教育局会依据实际居住地,在实际居住地半径3公里范围内统筹分配公办小学。通常为当年学位缺口较大的学校,统筹去的概率会相对更高。

根据家长反馈,往年有湖南师范大学附属黄埔实验学校统筹至玉泉学校黄埔区军校小学统筹至科学城实验小学的的经历,家长们可以参考一下。

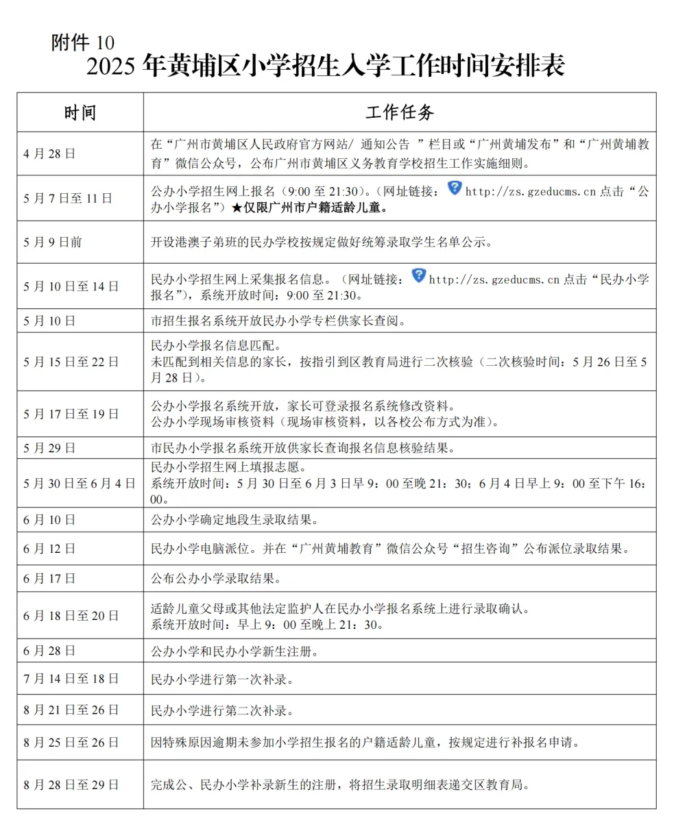
有很多家长关心黄埔区公办小学到底什么时候报名、交资料、出录取结果等等,小小君整理了2025年黄埔区的招生安排,家长们可以参照↓

注意:以上日期安排为2025年政策,2026年以官方发布为准。

如果有家长不清楚自己是对口哪间学校的家长,可以参考2025年黄埔区幼升小的招生地段范围

注意:以上招生地段范围为2025年政策,2026年以官方发布为准。

2026幼升小在即

家长们对升学有什么疑问

都可以添加糯米老师咨询

或者在评论区留言

 中大班数学启蒙资源免费分享!

小小君为了帮助中大班孩子寒假培养数学思维,整理了这份超实用的数学启蒙资源!

资源包含动画视频、高清绘本和趣味闪卡,加减乘除、逻辑推理、形状认知全覆盖。生活化情境融入,轻松衔接小学思维,让孩子假期边玩边进步!

 2026幼升小政策群开放了!

小小君开放了2026广州幼升小政策群,分享2026幼升小最快政策,仅开放500个名额,人满即止!扫描海报二维码可立刻进群!

名校巡礼

名校巡礼|除了多元课程,东风西路小学让家长“心动”的理由是什么?

名校巡礼|120周年校庆将至,东川路小学用百年时间铸成教育标杆

名校巡礼|"外语特长"如何从小养成?侨外这所九年一贯制学校给出了答案

民办择校

一年20万+学费的学校?竟然有这些……

哪些民办小学是真的热门?从2025年超报摇号情况看各区热门民校

又一批民办小学降价!你会选择读民办小学吗?

学前能力培养

不想孩子看乱七八糟的短视频?我们收集了全网最受家长好评的这些学前启蒙动画

拒绝拼音 “死记硬背”!这4部动画片让孩子一个寒假就学会!

我们汇总了市面上的数学绘本测评,这几本数学启蒙绘本最适合学前孩子

最新文章

随机文章

基本 文件 流程 错误 SQL 调试
  1. 请求信息 : 2026-04-08 03:09:29 HTTP/2.0 GET : https://a.mffb.com.cn/a/472030.html
  2. 运行时间 : 0.088671s [ 吞吐率:11.28req/s ] 内存消耗:4,550.39kb 文件加载:140
  3. 缓存信息 : 0 reads,0 writes
  4. 会话信息 : SESSION_ID=8dc27324f14ddcc97ac4c22bb569f9a1
  1. /yingpanguazai/ssd/ssd1/www/a.mffb.com.cn/public/index.php ( 0.79 KB )
  2. /yingpanguazai/ssd/ssd1/www/a.mffb.com.cn/vendor/autoload.php ( 0.17 KB )
  3. /yingpanguazai/ssd/ssd1/www/a.mffb.com.cn/vendor/composer/autoload_real.php ( 2.49 KB )
  4. /yingpanguazai/ssd/ssd1/www/a.mffb.com.cn/vendor/composer/platform_check.php ( 0.90 KB )
  5. /yingpanguazai/ssd/ssd1/www/a.mffb.com.cn/vendor/composer/ClassLoader.php ( 14.03 KB )
  6. /yingpanguazai/ssd/ssd1/www/a.mffb.com.cn/vendor/composer/autoload_static.php ( 4.90 KB )
  7. /yingpanguazai/ssd/ssd1/www/a.mffb.com.cn/vendor/topthink/think-helper/src/helper.php ( 8.34 KB )
  8. /yingpanguazai/ssd/ssd1/www/a.mffb.com.cn/vendor/topthink/think-validate/src/helper.php ( 2.19 KB )
  9. /yingpanguazai/ssd/ssd1/www/a.mffb.com.cn/vendor/topthink/think-orm/src/helper.php ( 1.47 KB )
  10. /yingpanguazai/ssd/ssd1/www/a.mffb.com.cn/vendor/topthink/think-orm/stubs/load_stubs.php ( 0.16 KB )
  11. /yingpanguazai/ssd/ssd1/www/a.mffb.com.cn/vendor/topthink/framework/src/think/Exception.php ( 1.69 KB )
  12. /yingpanguazai/ssd/ssd1/www/a.mffb.com.cn/vendor/topthink/think-container/src/Facade.php ( 2.71 KB )
  13. /yingpanguazai/ssd/ssd1/www/a.mffb.com.cn/vendor/symfony/deprecation-contracts/function.php ( 0.99 KB )
  14. /yingpanguazai/ssd/ssd1/www/a.mffb.com.cn/vendor/symfony/polyfill-mbstring/bootstrap.php ( 8.26 KB )
  15. /yingpanguazai/ssd/ssd1/www/a.mffb.com.cn/vendor/symfony/polyfill-mbstring/bootstrap80.php ( 9.78 KB )
  16. /yingpanguazai/ssd/ssd1/www/a.mffb.com.cn/vendor/symfony/var-dumper/Resources/functions/dump.php ( 1.49 KB )
  17. /yingpanguazai/ssd/ssd1/www/a.mffb.com.cn/vendor/topthink/think-dumper/src/helper.php ( 0.18 KB )
  18. /yingpanguazai/ssd/ssd1/www/a.mffb.com.cn/vendor/symfony/var-dumper/VarDumper.php ( 4.30 KB )
  19. /yingpanguazai/ssd/ssd1/www/a.mffb.com.cn/vendor/topthink/framework/src/think/App.php ( 15.30 KB )
  20. /yingpanguazai/ssd/ssd1/www/a.mffb.com.cn/vendor/topthink/think-container/src/Container.php ( 15.76 KB )
  21. /yingpanguazai/ssd/ssd1/www/a.mffb.com.cn/vendor/psr/container/src/ContainerInterface.php ( 1.02 KB )
  22. /yingpanguazai/ssd/ssd1/www/a.mffb.com.cn/app/provider.php ( 0.19 KB )
  23. /yingpanguazai/ssd/ssd1/www/a.mffb.com.cn/vendor/topthink/framework/src/think/Http.php ( 6.04 KB )
  24. /yingpanguazai/ssd/ssd1/www/a.mffb.com.cn/vendor/topthink/think-helper/src/helper/Str.php ( 7.29 KB )
  25. /yingpanguazai/ssd/ssd1/www/a.mffb.com.cn/vendor/topthink/framework/src/think/Env.php ( 4.68 KB )
  26. /yingpanguazai/ssd/ssd1/www/a.mffb.com.cn/app/common.php ( 0.03 KB )
  27. /yingpanguazai/ssd/ssd1/www/a.mffb.com.cn/vendor/topthink/framework/src/helper.php ( 18.78 KB )
  28. /yingpanguazai/ssd/ssd1/www/a.mffb.com.cn/vendor/topthink/framework/src/think/Config.php ( 5.54 KB )
  29. /yingpanguazai/ssd/ssd1/www/a.mffb.com.cn/config/app.php ( 0.95 KB )
  30. /yingpanguazai/ssd/ssd1/www/a.mffb.com.cn/config/cache.php ( 0.78 KB )
  31. /yingpanguazai/ssd/ssd1/www/a.mffb.com.cn/config/console.php ( 0.23 KB )
  32. /yingpanguazai/ssd/ssd1/www/a.mffb.com.cn/config/cookie.php ( 0.56 KB )
  33. /yingpanguazai/ssd/ssd1/www/a.mffb.com.cn/config/database.php ( 2.48 KB )
  34. /yingpanguazai/ssd/ssd1/www/a.mffb.com.cn/vendor/topthink/framework/src/think/facade/Env.php ( 1.67 KB )
  35. /yingpanguazai/ssd/ssd1/www/a.mffb.com.cn/config/filesystem.php ( 0.61 KB )
  36. /yingpanguazai/ssd/ssd1/www/a.mffb.com.cn/config/lang.php ( 0.91 KB )
  37. /yingpanguazai/ssd/ssd1/www/a.mffb.com.cn/config/log.php ( 1.35 KB )
  38. /yingpanguazai/ssd/ssd1/www/a.mffb.com.cn/config/middleware.php ( 0.19 KB )
  39. /yingpanguazai/ssd/ssd1/www/a.mffb.com.cn/config/route.php ( 1.89 KB )
  40. /yingpanguazai/ssd/ssd1/www/a.mffb.com.cn/config/session.php ( 0.57 KB )
  41. /yingpanguazai/ssd/ssd1/www/a.mffb.com.cn/config/trace.php ( 0.34 KB )
  42. /yingpanguazai/ssd/ssd1/www/a.mffb.com.cn/config/view.php ( 0.82 KB )
  43. /yingpanguazai/ssd/ssd1/www/a.mffb.com.cn/app/event.php ( 0.25 KB )
  44. /yingpanguazai/ssd/ssd1/www/a.mffb.com.cn/vendor/topthink/framework/src/think/Event.php ( 7.67 KB )
  45. /yingpanguazai/ssd/ssd1/www/a.mffb.com.cn/app/service.php ( 0.13 KB )
  46. /yingpanguazai/ssd/ssd1/www/a.mffb.com.cn/app/AppService.php ( 0.26 KB )
  47. /yingpanguazai/ssd/ssd1/www/a.mffb.com.cn/vendor/topthink/framework/src/think/Service.php ( 1.64 KB )
  48. /yingpanguazai/ssd/ssd1/www/a.mffb.com.cn/vendor/topthink/framework/src/think/Lang.php ( 7.35 KB )
  49. /yingpanguazai/ssd/ssd1/www/a.mffb.com.cn/vendor/topthink/framework/src/lang/zh-cn.php ( 13.70 KB )
  50. /yingpanguazai/ssd/ssd1/www/a.mffb.com.cn/vendor/topthink/framework/src/think/initializer/Error.php ( 3.31 KB )
  51. /yingpanguazai/ssd/ssd1/www/a.mffb.com.cn/vendor/topthink/framework/src/think/initializer/RegisterService.php ( 1.33 KB )
  52. /yingpanguazai/ssd/ssd1/www/a.mffb.com.cn/vendor/services.php ( 0.14 KB )
  53. /yingpanguazai/ssd/ssd1/www/a.mffb.com.cn/vendor/topthink/framework/src/think/service/PaginatorService.php ( 1.52 KB )
  54. /yingpanguazai/ssd/ssd1/www/a.mffb.com.cn/vendor/topthink/framework/src/think/service/ValidateService.php ( 0.99 KB )
  55. /yingpanguazai/ssd/ssd1/www/a.mffb.com.cn/vendor/topthink/framework/src/think/service/ModelService.php ( 2.04 KB )
  56. /yingpanguazai/ssd/ssd1/www/a.mffb.com.cn/vendor/topthink/think-trace/src/Service.php ( 0.77 KB )
  57. /yingpanguazai/ssd/ssd1/www/a.mffb.com.cn/vendor/topthink/framework/src/think/Middleware.php ( 6.72 KB )
  58. /yingpanguazai/ssd/ssd1/www/a.mffb.com.cn/vendor/topthink/framework/src/think/initializer/BootService.php ( 0.77 KB )
  59. /yingpanguazai/ssd/ssd1/www/a.mffb.com.cn/vendor/topthink/think-orm/src/Paginator.php ( 11.86 KB )
  60. /yingpanguazai/ssd/ssd1/www/a.mffb.com.cn/vendor/topthink/think-validate/src/Validate.php ( 63.20 KB )
  61. /yingpanguazai/ssd/ssd1/www/a.mffb.com.cn/vendor/topthink/think-orm/src/Model.php ( 23.55 KB )
  62. /yingpanguazai/ssd/ssd1/www/a.mffb.com.cn/vendor/topthink/think-orm/src/model/concern/Attribute.php ( 21.05 KB )
  63. /yingpanguazai/ssd/ssd1/www/a.mffb.com.cn/vendor/topthink/think-orm/src/model/concern/AutoWriteData.php ( 4.21 KB )
  64. /yingpanguazai/ssd/ssd1/www/a.mffb.com.cn/vendor/topthink/think-orm/src/model/concern/Conversion.php ( 6.44 KB )
  65. /yingpanguazai/ssd/ssd1/www/a.mffb.com.cn/vendor/topthink/think-orm/src/model/concern/DbConnect.php ( 5.16 KB )
  66. /yingpanguazai/ssd/ssd1/www/a.mffb.com.cn/vendor/topthink/think-orm/src/model/concern/ModelEvent.php ( 2.33 KB )
  67. /yingpanguazai/ssd/ssd1/www/a.mffb.com.cn/vendor/topthink/think-orm/src/model/concern/RelationShip.php ( 28.29 KB )
  68. /yingpanguazai/ssd/ssd1/www/a.mffb.com.cn/vendor/topthink/think-helper/src/contract/Arrayable.php ( 0.09 KB )
  69. /yingpanguazai/ssd/ssd1/www/a.mffb.com.cn/vendor/topthink/think-helper/src/contract/Jsonable.php ( 0.13 KB )
  70. /yingpanguazai/ssd/ssd1/www/a.mffb.com.cn/vendor/topthink/think-orm/src/model/contract/Modelable.php ( 0.09 KB )
  71. /yingpanguazai/ssd/ssd1/www/a.mffb.com.cn/vendor/topthink/framework/src/think/Db.php ( 2.88 KB )
  72. /yingpanguazai/ssd/ssd1/www/a.mffb.com.cn/vendor/topthink/think-orm/src/DbManager.php ( 8.52 KB )
  73. /yingpanguazai/ssd/ssd1/www/a.mffb.com.cn/vendor/topthink/framework/src/think/Log.php ( 6.28 KB )
  74. /yingpanguazai/ssd/ssd1/www/a.mffb.com.cn/vendor/topthink/framework/src/think/Manager.php ( 3.92 KB )
  75. /yingpanguazai/ssd/ssd1/www/a.mffb.com.cn/vendor/psr/log/src/LoggerTrait.php ( 2.69 KB )
  76. /yingpanguazai/ssd/ssd1/www/a.mffb.com.cn/vendor/psr/log/src/LoggerInterface.php ( 2.71 KB )
  77. /yingpanguazai/ssd/ssd1/www/a.mffb.com.cn/vendor/topthink/framework/src/think/Cache.php ( 4.92 KB )
  78. /yingpanguazai/ssd/ssd1/www/a.mffb.com.cn/vendor/psr/simple-cache/src/CacheInterface.php ( 4.71 KB )
  79. /yingpanguazai/ssd/ssd1/www/a.mffb.com.cn/vendor/topthink/think-helper/src/helper/Arr.php ( 16.63 KB )
  80. /yingpanguazai/ssd/ssd1/www/a.mffb.com.cn/vendor/topthink/framework/src/think/cache/driver/File.php ( 7.84 KB )
  81. /yingpanguazai/ssd/ssd1/www/a.mffb.com.cn/vendor/topthink/framework/src/think/cache/Driver.php ( 9.03 KB )
  82. /yingpanguazai/ssd/ssd1/www/a.mffb.com.cn/vendor/topthink/framework/src/think/contract/CacheHandlerInterface.php ( 1.99 KB )
  83. /yingpanguazai/ssd/ssd1/www/a.mffb.com.cn/app/Request.php ( 0.09 KB )
  84. /yingpanguazai/ssd/ssd1/www/a.mffb.com.cn/vendor/topthink/framework/src/think/Request.php ( 55.78 KB )
  85. /yingpanguazai/ssd/ssd1/www/a.mffb.com.cn/app/middleware.php ( 0.25 KB )
  86. /yingpanguazai/ssd/ssd1/www/a.mffb.com.cn/vendor/topthink/framework/src/think/Pipeline.php ( 2.61 KB )
  87. /yingpanguazai/ssd/ssd1/www/a.mffb.com.cn/vendor/topthink/think-trace/src/TraceDebug.php ( 3.40 KB )
  88. /yingpanguazai/ssd/ssd1/www/a.mffb.com.cn/vendor/topthink/framework/src/think/middleware/SessionInit.php ( 1.94 KB )
  89. /yingpanguazai/ssd/ssd1/www/a.mffb.com.cn/vendor/topthink/framework/src/think/Session.php ( 1.80 KB )
  90. /yingpanguazai/ssd/ssd1/www/a.mffb.com.cn/vendor/topthink/framework/src/think/session/driver/File.php ( 6.27 KB )
  91. /yingpanguazai/ssd/ssd1/www/a.mffb.com.cn/vendor/topthink/framework/src/think/contract/SessionHandlerInterface.php ( 0.87 KB )
  92. /yingpanguazai/ssd/ssd1/www/a.mffb.com.cn/vendor/topthink/framework/src/think/session/Store.php ( 7.12 KB )
  93. /yingpanguazai/ssd/ssd1/www/a.mffb.com.cn/vendor/topthink/framework/src/think/Route.php ( 23.73 KB )
  94. /yingpanguazai/ssd/ssd1/www/a.mffb.com.cn/vendor/topthink/framework/src/think/route/RuleName.php ( 5.75 KB )
  95. /yingpanguazai/ssd/ssd1/www/a.mffb.com.cn/vendor/topthink/framework/src/think/route/Domain.php ( 2.53 KB )
  96. /yingpanguazai/ssd/ssd1/www/a.mffb.com.cn/vendor/topthink/framework/src/think/route/RuleGroup.php ( 22.43 KB )
  97. /yingpanguazai/ssd/ssd1/www/a.mffb.com.cn/vendor/topthink/framework/src/think/route/Rule.php ( 26.95 KB )
  98. /yingpanguazai/ssd/ssd1/www/a.mffb.com.cn/vendor/topthink/framework/src/think/route/RuleItem.php ( 9.78 KB )
  99. /yingpanguazai/ssd/ssd1/www/a.mffb.com.cn/route/app.php ( 1.72 KB )
  100. /yingpanguazai/ssd/ssd1/www/a.mffb.com.cn/vendor/topthink/framework/src/think/facade/Route.php ( 4.70 KB )
  101. /yingpanguazai/ssd/ssd1/www/a.mffb.com.cn/vendor/topthink/framework/src/think/route/dispatch/Controller.php ( 4.74 KB )
  102. /yingpanguazai/ssd/ssd1/www/a.mffb.com.cn/vendor/topthink/framework/src/think/route/Dispatch.php ( 10.44 KB )
  103. /yingpanguazai/ssd/ssd1/www/a.mffb.com.cn/app/controller/Index.php ( 4.81 KB )
  104. /yingpanguazai/ssd/ssd1/www/a.mffb.com.cn/app/BaseController.php ( 2.05 KB )
  105. /yingpanguazai/ssd/ssd1/www/a.mffb.com.cn/vendor/topthink/think-orm/src/facade/Db.php ( 0.93 KB )
  106. /yingpanguazai/ssd/ssd1/www/a.mffb.com.cn/vendor/topthink/think-orm/src/db/connector/Mysql.php ( 5.44 KB )
  107. /yingpanguazai/ssd/ssd1/www/a.mffb.com.cn/vendor/topthink/think-orm/src/db/PDOConnection.php ( 52.47 KB )
  108. /yingpanguazai/ssd/ssd1/www/a.mffb.com.cn/vendor/topthink/think-orm/src/db/Connection.php ( 8.39 KB )
  109. /yingpanguazai/ssd/ssd1/www/a.mffb.com.cn/vendor/topthink/think-orm/src/db/ConnectionInterface.php ( 4.57 KB )
  110. /yingpanguazai/ssd/ssd1/www/a.mffb.com.cn/vendor/topthink/think-orm/src/db/builder/Mysql.php ( 16.58 KB )
  111. /yingpanguazai/ssd/ssd1/www/a.mffb.com.cn/vendor/topthink/think-orm/src/db/Builder.php ( 24.06 KB )
  112. /yingpanguazai/ssd/ssd1/www/a.mffb.com.cn/vendor/topthink/think-orm/src/db/BaseBuilder.php ( 27.50 KB )
  113. /yingpanguazai/ssd/ssd1/www/a.mffb.com.cn/vendor/topthink/think-orm/src/db/Query.php ( 15.71 KB )
  114. /yingpanguazai/ssd/ssd1/www/a.mffb.com.cn/vendor/topthink/think-orm/src/db/BaseQuery.php ( 45.13 KB )
  115. /yingpanguazai/ssd/ssd1/www/a.mffb.com.cn/vendor/topthink/think-orm/src/db/concern/TimeFieldQuery.php ( 7.43 KB )
  116. /yingpanguazai/ssd/ssd1/www/a.mffb.com.cn/vendor/topthink/think-orm/src/db/concern/AggregateQuery.php ( 3.26 KB )
  117. /yingpanguazai/ssd/ssd1/www/a.mffb.com.cn/vendor/topthink/think-orm/src/db/concern/ModelRelationQuery.php ( 20.07 KB )
  118. /yingpanguazai/ssd/ssd1/www/a.mffb.com.cn/vendor/topthink/think-orm/src/db/concern/ParamsBind.php ( 3.66 KB )
  119. /yingpanguazai/ssd/ssd1/www/a.mffb.com.cn/vendor/topthink/think-orm/src/db/concern/ResultOperation.php ( 7.01 KB )
  120. /yingpanguazai/ssd/ssd1/www/a.mffb.com.cn/vendor/topthink/think-orm/src/db/concern/WhereQuery.php ( 19.37 KB )
  121. /yingpanguazai/ssd/ssd1/www/a.mffb.com.cn/vendor/topthink/think-orm/src/db/concern/JoinAndViewQuery.php ( 7.11 KB )
  122. /yingpanguazai/ssd/ssd1/www/a.mffb.com.cn/vendor/topthink/think-orm/src/db/concern/TableFieldInfo.php ( 2.63 KB )
  123. /yingpanguazai/ssd/ssd1/www/a.mffb.com.cn/vendor/topthink/think-orm/src/db/concern/Transaction.php ( 2.77 KB )
  124. /yingpanguazai/ssd/ssd1/www/a.mffb.com.cn/vendor/topthink/framework/src/think/log/driver/File.php ( 5.96 KB )
  125. /yingpanguazai/ssd/ssd1/www/a.mffb.com.cn/vendor/topthink/framework/src/think/contract/LogHandlerInterface.php ( 0.86 KB )
  126. /yingpanguazai/ssd/ssd1/www/a.mffb.com.cn/vendor/topthink/framework/src/think/log/Channel.php ( 3.89 KB )
  127. /yingpanguazai/ssd/ssd1/www/a.mffb.com.cn/vendor/topthink/framework/src/think/event/LogRecord.php ( 1.02 KB )
  128. /yingpanguazai/ssd/ssd1/www/a.mffb.com.cn/vendor/topthink/think-helper/src/Collection.php ( 16.47 KB )
  129. /yingpanguazai/ssd/ssd1/www/a.mffb.com.cn/vendor/topthink/framework/src/think/facade/View.php ( 1.70 KB )
  130. /yingpanguazai/ssd/ssd1/www/a.mffb.com.cn/vendor/topthink/framework/src/think/View.php ( 4.39 KB )
  131. /yingpanguazai/ssd/ssd1/www/a.mffb.com.cn/vendor/topthink/framework/src/think/Response.php ( 8.81 KB )
  132. /yingpanguazai/ssd/ssd1/www/a.mffb.com.cn/vendor/topthink/framework/src/think/response/View.php ( 3.29 KB )
  133. /yingpanguazai/ssd/ssd1/www/a.mffb.com.cn/vendor/topthink/framework/src/think/Cookie.php ( 6.06 KB )
  134. /yingpanguazai/ssd/ssd1/www/a.mffb.com.cn/vendor/topthink/think-view/src/Think.php ( 8.38 KB )
  135. /yingpanguazai/ssd/ssd1/www/a.mffb.com.cn/vendor/topthink/framework/src/think/contract/TemplateHandlerInterface.php ( 1.60 KB )
  136. /yingpanguazai/ssd/ssd1/www/a.mffb.com.cn/vendor/topthink/think-template/src/Template.php ( 46.61 KB )
  137. /yingpanguazai/ssd/ssd1/www/a.mffb.com.cn/vendor/topthink/think-template/src/template/driver/File.php ( 2.41 KB )
  138. /yingpanguazai/ssd/ssd1/www/a.mffb.com.cn/vendor/topthink/think-template/src/template/contract/DriverInterface.php ( 0.86 KB )
  139. /yingpanguazai/ssd/ssd1/www/a.mffb.com.cn/runtime/temp/cbe9940b986bd319e8e4ad9d69892652.php ( 11.98 KB )
  140. /yingpanguazai/ssd/ssd1/www/a.mffb.com.cn/vendor/topthink/think-trace/src/Html.php ( 4.42 KB )
  1. CONNECT:[ UseTime:0.000557s ] mysql:host=127.0.0.1;port=3306;dbname=a_mffb;charset=utf8mb4
  2. SHOW FULL COLUMNS FROM `fenlei` [ RunTime:0.000775s ]
  3. SELECT * FROM `fenlei` WHERE `fid` = 0 [ RunTime:0.000620s ]
  4. SELECT * FROM `fenlei` WHERE `fid` = 63 [ RunTime:0.000319s ]
  5. SHOW FULL COLUMNS FROM `set` [ RunTime:0.000470s ]
  6. SELECT * FROM `set` [ RunTime:0.000240s ]
  7. SHOW FULL COLUMNS FROM `article` [ RunTime:0.000685s ]
  8. SELECT * FROM `article` WHERE `id` = 472030 LIMIT 1 [ RunTime:0.000416s ]
  9. UPDATE `article` SET `lasttime` = 1775588969 WHERE `id` = 472030 [ RunTime:0.012723s ]
  10. SELECT * FROM `fenlei` WHERE `id` = 64 LIMIT 1 [ RunTime:0.000353s ]
  11. SELECT * FROM `article` WHERE `id` < 472030 ORDER BY `id` DESC LIMIT 1 [ RunTime:0.000454s ]
  12. SELECT * FROM `article` WHERE `id` > 472030 ORDER BY `id` ASC LIMIT 1 [ RunTime:0.000372s ]
  13. SELECT * FROM `article` WHERE `id` < 472030 ORDER BY `id` DESC LIMIT 10 [ RunTime:0.000775s ]
  14. SELECT * FROM `article` WHERE `id` < 472030 ORDER BY `id` DESC LIMIT 10,10 [ RunTime:0.000706s ]
  15. SELECT * FROM `article` WHERE `id` < 472030 ORDER BY `id` DESC LIMIT 20,10 [ RunTime:0.000943s ]
0.090236s