

近日
从相关拍卖网站获悉
坐落于仙游鲤北的鸿金和樾项目
多套房产被法院查封拍卖
据公开信息显示,此次鸿金和樾法院拍卖的楼栋涉及3#、6#、7#、8#、9#、10#楼栋,住宅房源共有84套,估值6700多万,起拍价3700多万元。

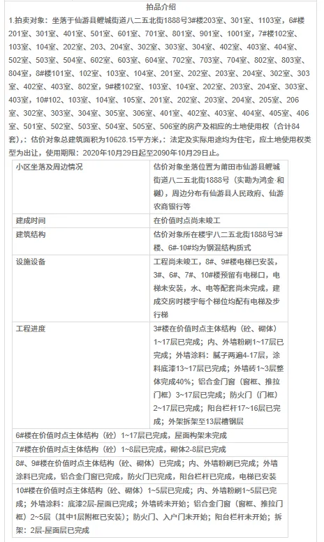
一、拍卖标的物:坐落于仙游县鲤城街道八二五北街1888号3#楼203室、301室、1103室,6#楼201室、301室、401室、501室、601室、701室、801室、901室、1001室,7#楼102室、103室、104室、202室、203、204室、302室、303室、304室、402室、403室、404室、502室、503室、504室、602室、603室、604室、702室、703室、704室、802室、803室、804室,8#楼101室、102室、103室、104室、201室、202室、203室、204室、302室、303室、402室、403室、802室,9#楼102室、103室、104室、202室、203室、204室、303室、403室,10#102、103室、104室、105室、201室、202室、203室、204室、205室、206室、302室、303室、304室、305室、306室、401室、402室、403室、404室、405室、406室、501室、502室、503室、504室、505室、506室的房产及相应的土地使用权(在建工程,合计84套):
估价对象总建筑面积为10628.15平方米,法定及实际用途均为住宅,土地使用权类型为出让,使用期限:2020年10月29日起至2090年10月29日止。
小区坐落及周边情况:估价对象坐落位置为莆田市仙游县鲤城街道八二五北街1888号(实勘为鸿金·和樾),周边分布有仙游县人民政府、仙游农商银行等。
建成时间:在价值时点尚未竣工。
建筑结构:估价对象所在楼宇八二五北街1888号3#楼、6#-10#均为钢混结构质式。
设施设备:工程尚未竣工,8#、9#楼电梯已安装,3#、6#、7#、10#楼预留有电梯口,电梯未安装,水、电等配套尚未完成,建成交房时楼宇每个梯位均配有电梯及步行梯。
工程进度:
3#楼在价值时点主体结构(砼、砌体)1~17层已完成;内、外墙粉刷1~17层已完成;外墙涂料:腻子两遍4-17层,涂料底漆13~17层已完成;外墙砖1~3层整体完成40%;铝合金门窗(窗框、推拉门框)3~17层已完成;防火门(门框)2~17层已完成;阳台栏杆17~16层已完成;外架拆架至13层槽钢层;
6#楼在价值时点主体结构(砼)1~17层已完成,屋面构架未完成;
7#楼在价值时点主体结构(砼)1~8层已完成,砌体2-8层已完成;
8#、9#楼在价值时点主体结构(砼、砌体)已完成;内、外墙粉刷已完成;外墙涂料已完成,铝合金门窗已完成,防火门已完成,阳台栏杆已完成,电梯已安装;
10#楼在价值时点主体结构(砼、砌体)1~5层已完成;内、外墙粉刷1~5层已完成;外墙涂料:底漆2层-屋面已完成;外墙砖未开始;铝合金门窗(窗框、推拉门框)2~5层(其中1层附框已安装);防火门、入户门未开始;阳台栏杆未开始;拆架:2层-屋面层已完成。
具体情况以现场及“评估报告”为准。
二、拍卖方式:本次拍卖以设有保留价的增价拍卖方式拍卖,至少一人报名且出价不低于起拍价,方可成交。
评估价:67573820元
起拍价:37842000元(不含相关税、费、金等)
增价幅度:180000元
保证金:7500000元
三、标的物以实物现状为准,法院不承担拍卖标的物瑕疵保证。竞买人决定参与竞买的,视为对拍卖财产完全了解,并接受拍卖财产一切已知和未知瑕疵。法院不安排统一看样,有意向竞买者务必在参与竞拍前自行前往房地产坐落处了解情况。
特别提醒:竞买人请亲自实地看样,未看样的亦视为对本标的物现状已确认,责任自负。标的物瑕疵产生的一切风险由买受人自行承担,请慎重竞买。
本次拍卖严格按照标的物的证载面积进行。若有涉及违法违章的部分,由买受人自行接受行政主管部门依照有关法律法规的规定处理。
四、拍卖起止时间:2026年2月7日10时至2026年4月8日10时期间(竞价周期与延时除外)
五、拍卖平台:福建省仙游县人民法院淘宝网司法拍卖网络平台
福建省仙游县人民法院
变卖标的调查情况表
(标的物情况介绍摘录自福州瑞尔房地产评估有限公司榕瑞估字第 FZ24500059G1号评估报告)
标的物介绍



据了解,鸿金·和樾项目位于八二五北街与北二环交汇处,北面大蜚山,南邻县政府,由莆田鸿金房地产有限公司开发。
项目占地面积约40393.1㎡,规划建设8栋高层住宅,另有多栋多层叠墅,主力户型面积104㎡-130㎡。该项目曾致力于打造仙游一个极具中国风的低密墅区。2020年11月1日,项目正式动工建设。
标的物位置
福建省 莆田市
仙游县鲤城街道八二五北街1888号

综合丨仙游法院、阿里司法、网络综合
猜你喜欢: