新的一年,房地产市场强心针来了!
近日,《求是》杂志发表了特约评论员文章《改善和稳定房地产市场预期》。
据《文章》特别指出,“房地产带有显著的金融资产属性”,并强调其关联性强、涉及面广、社会关注度高,因此“加强预期管理对稳定房地产市场具有特殊重要性”。文章重申“房地产业是国民经济的重要产业和居民财富的重要来源,在国民经济发展中的地位举足轻重”,对当前“房地产重要性下降”的论调加以回应和澄清。
此外,文章强调要“尽可能缩短调整时间,熨平市场波动”,并且“政策要一次性给足,不能采取添油战术”,体现出稳地产的紧迫性与政策决心。政策方向与中央经济工作会议一脉相承,强调“要以更好满足居民刚性需求和多样化改善性住房需求为目标”,通过“取消相关限制性措施”促进需求释放。供给端强调要严控增量、优化存量,通过“去库存”解决当前压力,并有序推动“好房子”建设。同时着眼长远,构建发展新模式。
同时,文章也提示了个别企业仍有破产重组的可能,要“做好风险防范和应对预案”。
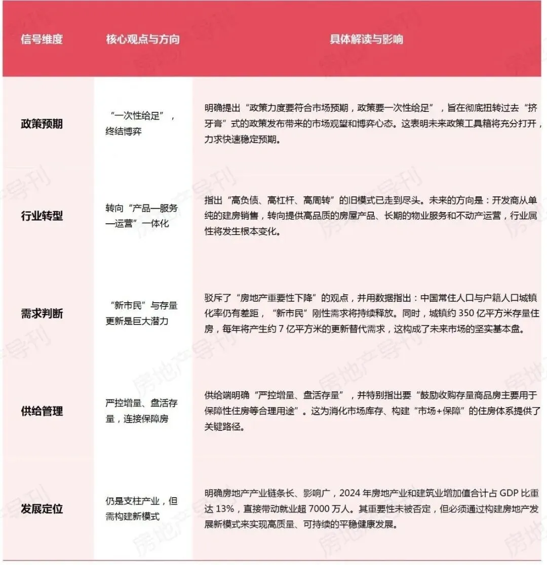
总而言之,文章的核心在于终结不确定性,系统性地指出了房地产行业的痛点、出路和未来潜力。其释放的重磅信号可总结为下表:
全文如下:
改善和稳定房地产市场预期
《求是》杂志特约评论员
近年来,我国房地产市场供求关系发生重大变化,部分项目、部分城市出现局部供过于求情形,导致房地产销售和价格出现较大幅度回落,对实体经济的需求端、资产负债表的资产端和金融机构的负债端产生了较大影响。房地产带有显著的金融资产属性,关联性强、涉及面广、社会关注度高,加强预期管理对稳定房地产市场具有特殊重要性。2025年底召开的中央经济工作会议强调着力稳定房地产市场并作出重要部署,为促进房地产市场平稳健康发展、防范化解系统性风险提供了方向指引。要全面辩证认识当前房地产市场面临的形势,深入贯彻落实党中央决策部署,切实改善和稳定房地产市场预期,为国民经济平稳运行提供有力支撑。
房地产业是国民经济的重要产业和居民财富的重要来源,在国民经济发展中的地位举足轻重。房地产市场健康发展,事关经济社会发展大局稳定,事关人民群众切身利益。从上世纪80年代初进行住房试点改革开始,到1998年实行房地产商品化市场化改革,再到2003年进一步深化房地产市场化改革,我国实现了从福利分房到主要通过市场解决住房的重大转变,用20多年时间快速改善了城乡居民居住条件。新时代以来,我国进入城镇化快速发展时期,也是居民住房条件显著改善的时期。2020年,我国城镇人均住房建筑面积达到38.6平方米,较10年前增加约7平方米。“十四五”时期全国商品住房累计销售面积约50亿平方米,扣减住房拆除因素,到2024年底城镇人均住房建筑面积达到41平方米左右,户均住房超过1.1套,建成世界规模最大的城市住房保障体系,有力促进了我国城镇化和经济社会高质量发展。
从近期房地产市场运行状况看,我国房地产市场正在经历深度调整。必须认清其根源,才能对症下药,通过有力政策举措,稳定市场预期,保持房地产市场平稳健康发展。从深层次看,伴随城镇化从快速增长期转向稳定发展期,城市发展从大规模增量扩张阶段转向存量提质增效为主的阶段,房地产业发展条件必然发生深刻变化,集中体现在以下几个方面。一是住房总量短缺转为总量基本平衡、结构性供给不足,特别是保障性住房相对不足,新市民、青年人住房负担较重。二是居民需求总体上从“有没有”向“好不好”转变,对提升居住品质愿望更为强烈。三是房地产企业的“高负债、高杠杆、高周转”模式难以为继,亟待向低负债、低杠杆、合理回报的模式转变,由“类制造业”升级为“产品—服务—运营”一体化。无论从家庭住房拥有率、房价/收入比、房价/租金比等指标看,还是结合房地产相关贷款占银行贷款比重、房地产业相关收入占地方财政收入比重、居民住房财富占家庭总财富比重等事实观察,传统房地产发展模式已经走到了尽头。
基于房地产市场的这一新变化,有观点认为房地产在国民经济中的重要性下降了。显而易见,这种观点有失偏颇。要看到,房地产产业链条长、关联度高,涉及钢铁、水泥、家电、家具等几十个上下游行业,对投资、消费、就业等关键经济指标均有显著影响,仍然是支撑国民经济的基础产业。2024年,我国房地产业和建筑业增加值占国内生产总值的比重合计达13%,直接带动就业人口超7000万人。近年来,尽管我国房地产领域投资规模有所下降,但住房服务、二手房交易、房地产资产管理等领域市场规模仍然保持较快增长,发展潜力依然巨大。从国际经验看,美国、英国、德国、日本、澳大利亚等发达国家,目前房地产业增加值占国内生产总值的比重平均都在10%以上,依然是经济保持稳定的重要支撑和社会财富的主要形式。2000—2024年,日本、韩国每千人年均新建住宅分别为7.74套、10.39套,房地产建设强度仍然较高。有关研究机构以此推算,我国城乡每年新建住宅规模应在1000万—1490万套之间,房地产发展仍有不小的市场潜力。
还要看到,从城市化发展水平看,我国房地产转型发展空间依然十分广阔。总量方面,考虑公摊面积情况,我国城镇人均住房使用面积约为35平方米,与韩国和新加坡基本接近,与日本、德国、法国、英国等相比仍有一定的差距。2024年我国常住人口城镇化率为67%,而户籍人口城镇化率不足50%,新落户农民工、新毕业大学生等“新市民”刚性住房需求有待持续释放,向大城市集中、城市之间流动趋势仍将持续相当长时间。结构方面,我国城镇人均住房建筑面积在30平方米以下的家庭户占比接近40%,约有7%的城镇家庭人均住宅建筑面积尚不足20平方米。此外,还有一些社会经济因素变化也在诱致新的住房需求。如家庭结构小型化催生细分市场需求,“人才红利”引领需求升级。品质方面,老旧小区改造是一个持续的过程,按照20年以上住宅小区算为老旧小区的标准,将陆续有大量住宅进入“老龄化”阶段。目前仅城镇范围就积累了约350亿平方米的住房存量,按照每年房屋折旧率2%估算,会创造出约7亿平方米的更新替代需求。
促进房地产市场健康稳定发展,关系我国经济大盘稳定。2024年9月26日中央政治局会议明确提出“促进房地产市场止跌回稳”、“推动构建房地产发展新模式”,坚定推动房地产市场高质量发展。有关部门打出“四个取消、四个降低、两个增加”政策组合拳,统筹防风险和促转型,坚持市场化、法治化原则,加强销售资金监管,推动地级及以上城市全部建立房地产融资协调机制,“白名单”项目扩围增效,推动房地产市场止跌回稳,保交楼、保交房任务全面完成。同时,统筹惠民生和稳增长,2025年以来,38个城市开展老旧住房自主更新、原拆原建,266个地级及以上城市建立住房保障轮候库,以需定建、以需定购增加保障性住房供给,稳步实施城中村和危旧房改造,推动无障碍适老化设施建设,城市更新取得重要进展。适应人民群众高品质居住需要,完善标准规范,推动建设安全、舒适、绿色、智慧的“好房子”,42个城市实施房屋全生命周期安全管理制度试点,房地产产业链升级不断加快。2025年以来,我国新房和二手房交易总量基本稳定,房价降幅持续收窄。到2025年10月,狭义库存规模已经较2025年1—2月的高点下降4285万平方米,短期去库存压力显著减轻。
在各项政策支持下,当前房地产市场总体稳定,但也有一些城市房地产市场在止跌回稳过程中出现波动,房地产开发投资延续下降态势。对于这些现象,要客观分析、正确看待。一方面,一些城市库存还比较高,消化库存、市场出清需要时间;另一方面,房地产发展潜力和空间巨大,但转化为当前发展动力和信心也需要一个过程。综合各种因素看,我国房地产业正处于发展阶段变化的重要节点,新旧模式转换需要时间,市场行为逻辑转变也需要时间。要深刻把握房地产业发展规律,正确认清当前形势,保持战略定力,积极主动作为,以更有力更精准的举措,加强对房地产市场的宏观调控,持续改善和稳定房地产市场预期,尽可能缩短调整时间,熨平市场波动,推动房地产市场平稳健康高质量发展。
保持政策力度。政策预期上,政策力度要符合市场预期,政策要一次性给足,不能采取添油战术,导致市场与政策陷入博弈状态。政策协调上,强化政策一致性评估,房地产受经济发展阶段、宏观经济形势、居民收入增速等整体预期影响明显,要以更好满足居民刚性需求和多样化改善性住房需求为目标,取消相关限制性措施,确保新老政策相互配合,确保房地产政策与其他宏观政策取向一致。政策储备上,做好风险防范和应对预案,目前房地产企业债务仍然较高,不排除个别企业仍有破产重组的可能,要未雨绸缪,有效做好应对。
做好供给管理。供给端要严控增量、盘活存量,鼓励收购存量商品房主要用于保障性住房等合理用途,同时有序推动“好房子”建设。彻底改变房地产开发方式,支持房企加快从以新房销售为主向更多持有物业、提供高品质多样化居住服务转型。以构建新模式为牵引推动房地产高质量发展,完善商品房开发、融资、销售等基础制度,合理把握各项基础制度出台时机,深化住房公积金制度改革,推动新旧模式平稳转换。鼓励不动产投资信托基金继续扩大范围,对使用年限超期的土地试点探索建立土地出让金补缴机制,稳定社会资本的投资预期和投资信心。
加强信息和舆论引导。加强对房地产市场相关价格等关键指标监测。住房是普通家庭最大、最重要的资产,住房价格直接关系群众利益,更受群众关注。除价格之外,对直接影响社会预期的关键指标和关键事件也要加强监测,如房地产投资、法拍房数量、房企倒闭或债务重组等,对于敏感性指标的发布要做好专家解读。统筹发挥各级主流媒体、传统媒体和新媒体作用,加强对房地产市场的政策解读和舆情分析,特别是要加强对有关房地产业发展的一些重要指标变动的解释,引导人们从整体上客观看待我国房地产发展趋势。同时,对企业、机构和个人通过自媒体等散布有关房地产业发展的不实信息进行及时管控,多措并举推动社会形成对房地产市场的理性预期。

【会议时间】:2026年1月29日-2月2日
【会议地点】:浙江·杭州
【参会对象】:传统酒店开发、乡村度假村、疗愈产业的从业者 、地产开发企业、康养产业的从业者、规划设计公司等董事长、总经理核心高层管理人员
【主办单位】:北京壹方城智汇科技有限公司
【峰会特色】:政策解读+专家讲解+案例分析+实地考察
【联系方式】:18668462333 刘老师

罗 逊
欧洲自然科学院院士,哈罗博康复机器人生产有限公司创始人、首席科学家
分享主题:产学研医协同驱动下,中国康复产业的机遇与智能化转型路径
柳 俊
壹方城康养疗愈研究院院长、全联旅游业商会康养文旅产业分会副会长
分享主题:世界康养标杆项目对中国康养项目投资的启示
1月29日 下午
第二版块 :世界疗愈标杆与中国实践
孙 燕
三江控股集团董事、副总裁御湘湖国际健康城总裁
分享主题:御湘湖国际健康城: 一站式健康管理平台的疗愈场景打造与体验革新盛喜斌
浙江唐风温泉度假村股份有限公司董事长
分享主题:唐风温泉:以温泉疗愈赋能“医养康疗”,解锁康养服务新可能云 翔
大任集团创始人、董事长、日本I·O·JAPAN(株)董事长
分享主题:水科学解锁生命自然疗愈密码
李 瑶
Chiva-Som泰国·奇瓦颂中国区负责人
分享主题:泰国奇瓦颂度假村:世界级康养胜地的整体健康度假康养模式分享
杨 军
上海旗鉴文旅创始人、国际自然与森林医学学会(INFOM)认证讲师
分享主题:从“森林浴”到“森林处方”:全球森林康养创新发展与中国实践
金向群
幸福书院院长,幸福心学、幸福觉生活疗法创立者,中国传媒大学阳明书院特聘教授,如事文化发展(杭州)有限公司董事长
分享主题:“生命智慧”引领“幸福人生”的心灵疗愈之旅
蔡 刚
印宿设计创始人&总设计师
分享主题:空间疗愈的底层逻辑:从自然共生到情绪价值的设计实践
1月30日 下午
第四版块 :疗愈资源赋能疗愈度假产业
封官禄
EHL洛桑酒店管理学院 中国区首席董事
分享主题:疗愈经济浪潮下,泛酒店教育的范式革新林晓东
奥创视界医学技术总监
分享主题:德日能量疗愈体系如何为康养项目注入核心竞争力
邓 勇
北京壹方城文化产业研究院康养板块首席顾问、北京大学城市与环境学院特聘教师
分享主题:从 “控糖” 到 “度假疗愈”:糖尿病慢养需求激活疗愈度假产业新生态
宋 涛
壹方城特色产业联盟运营操盘顾问、清欢文旅创始人
御湘湖国际健康城是以“生物细胞技术”为核心的一站式健康解决方案综合体,是经国家发改委审批的健康产业协同创新先行试验区。健康城以全方位提升“身、心、灵”三个维度的生命质量为宗旨,在临床医学的基础上,通过整合应用细胞再生医学、功能医学、能量医学、古中医学四大重点学科的创新技术,并结合慢病特色专科,预防和逆转亚健康和慢性疾病,打造中国健康解决方案综合体标杆。健康管理中心依托八大学科专家,以“医学处方、生活方式处方、心智处方”三大处方为核心,定制个体化健康解决方案;专属健康管理服务团队全程陪伴,智慧管家7*24小时在线服务,不断提升客户主动管理健康的依从性,满足客户对于防疾病、治专病、抗衰老、养身心的多样化健康需求。
音昱水中天坐落于波光旖旎的苏州阳澄湖半岛一隅占地 189,000 平方米。由建筑设计师曹慰祖携手 “中国现代主义建筑之父” 张永和,及建筑设计研究室设计共和创始人郭锡恩、胡如珊共同规划打造,与阳澄湖浩淼湖波融合无间,营造内外共生、自然古朴的圆融之态。
是一处大型的养生及正念习练社区,以东方智慧与西方科学的正念生活体系,提供综合健康体验。音昱水中天引导宾客通过 “饮食、呼吸、睡眠、运动、静定、明理和致中和” 七大生活习惯的修习,浸悟身心共养,提升内在觉知。在这个集养生、习练、学习、生活于一体正念社区里,从空间设计、课程习练、活动体验到起居饮食,都旨在帮助人们促进与自己、与他人和与自然的和谐关系。人们可以通过身心课程、工作坊与各项活动,结识志同道合的伙伴,洞见真我,开启生命进化之旅。
短信报名:编辑:公司+职位+姓名+联系方式到:18668462333