

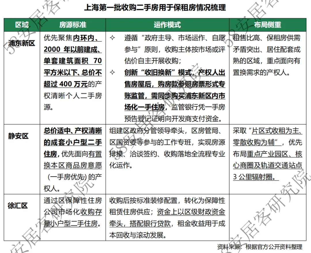
2026年2月2日,上海市第一批收购二手住房用于保障性租赁住房工作正式启动,首批试点区域为浦东新区、静安区、徐汇区,由各区公租房公司作为收购主体,由中国建设银行提供金融支持,旨在拓宽保租房筹措渠道、快速增加小户型保障房源供给,精准匹配新市民、青年人才等群体租赁需求。

1、收储二手房聚焦核心区域小户型,有效盘活存量资源,优化保租房房源结构与区域布局,缓解核心区域供需矛盾。
2、收购针对细分市场尤其精准,具有——套均总价低、议价空间大,成交周期长,看房人数少等共性,对于打通置换链条预计有积极效果。
3、创新保租房筹措模式,以区级财政资金为引导,叠加银行专项贷款,通过租金收益实现可持续运营;形成“政策引导、市场运作、多方协同、群众得益”的格局。

一、上海收储二手房转化保租房模式的特点
1、收储目标以小户型为主,匹配市场需求
在收储房源标准方面,各区均有一定差异,但整体以小户型为主。结合58安居客租赁市场监测数据来看,2025年上海整体对于一室和两室小户型的租赁需求占比高达78.2%;尤其,徐汇和浦东新区对于一室和两室小户型的租赁需求占比达到85.4%、80.2%。对比区域供需分布来看,租赁小户型呈现出供需紧平衡的状态。
与此同时,上海3000元/月/套以下价格房源的需求占比达到67.7%,显著高于市场供应占比。尤其,浦东新区3000元/月/套以下价格房源的需求占比达到68.3%,中低租金房源存在一定程度的供需不匹配。

小户型房源能精准对接新市民、青年人才等群体的短期、过渡性居住需求,控制租金成本。通过收储小户型转化为保租房投放进入租赁市场能够有效匹配市场需求。同时,对于收储运营方而言,小户型房源改造、运营成本相对可控,便于快速转化为保租房,提升房源筹措与供应效率。聚焦核心区域小户型存量房,能够有效盘活存量资源,优化保租房房源结构与区域布局,缓解核心区域保租房供需矛盾。
2、创新保租房筹措模式,完善保障房筹措体系
2024至2025年,上海一直在探索各类保障房的筹措渠道,通过收购新建商品房或存量二手房转化为保障性租赁住房,同时探索土地收储优化供给结构。2024年5月上海发布“沪九条”,明确探索国有平台公司收购适配房源优化保障房供应。2024年9月《关于本市保障房配建的实施意见》提出,货币化配建保障房资金可由区指定机构收购存量商品房/二手房用于住房保障,为收储提供政策依据。

此次,上海试点收储存量二手房转化保租房,丰富创新了保租房筹措模式,形成“政策引导、市场运作、多方协同、群众得益”的格局。资金来源以区级财政资金为引导,叠加银行专项贷款,后续通过保租房租金收益实现资金回笼与可持续运营。如浦东新区购房款实行房票式专账监管,确保资金定向用于产权人置换新房,间接保障收购价格与置换交易的合规性。收购价以托底为主,不刻意拉升市场价格,同时通过400万总价上限控制成本,保障保租房后续租金可负担,经营可持续性。
二、收储二手房对市场的影响
一线城市收购存量商品房,对于改善市场预期、修复市场信心将起到重要的推动作用。从供给端而言,存量收购举措直接削减市场可售存量,缓解库存积压状况;抑制新增供给的冲动,达成供需的再度平衡。收购的房源转化为保障房,可分流部分刚性需求,减轻商品房市场的需求竞争压力。
本次,尽管上海三区收购存量房的条件表述不尽相同,但是方向基本一致。为了便于统计,我们且都以浦东新区的收购标准计算。
根据58安居客的市场监测数据,以过去一年为观察窗口,上海成交的二手房中同时符合“内环”、“70㎡以下”、“400万总价以内”、“2000年以前建成”这些条件的二手房占比仅有6.9%,其中,静安区成交占比11.3%,徐汇区成交占比8.3%,浦东新区成交占比31.0%。符合收购条件的二手房中,三区成交的合计占比50.6%,合计的成交金额约为250亿元。因此,要加速去库存、打通置换链条,除了需在政策上有所突破,相应的收购资金能否到位更加重要。据估计,收购资金若能达到年成交金额的10%,在系统性的收购行动影响下,将对上海老旧和小户型存量房市场库存消化产生举足轻重的促进效果。三区共担这约25亿/年的资金规模,还是具备相当的可行性。
此外,本次收购政策条件所针对的细分市场尤其精准。我们拆分成交结构发现,符合收购条件的存量房有几大特点——套均总价低、议价空间大,成交周期长,看房人数少。

从上表可以看出,政府收购存量房的条件选择直击市场上价格不好谈、成交周期长、客户不好找的存量房,对于打通置换链条预计会有比较积极的效果。进一步细分结构看,从去库存的角度考虑,应该偏向收购什么户型呢?58安居客研究院的数据显示,低总价70㎡的1居室明显比2居室以及其他户型面临更大的供大于求的风险。

此外,从需求端来看,保障房供给的增加,能够满足中低收入群体、新市民等的刚性需求。同时,二手房市场新增“政府收购”这一退出渠道,有助于增强房源的流动性,间接激发交易需求。带动部分持观望态度的需求者进入市场,提振商品房的整体需求。本次上海试点收购二手房的举措,时机踩得好,靶点打得准,期待相关收储单位资金尽快到位,其余各区有序跟进,取得积极成效。
END