紧急提醒!2026年幼升小房产性质要求曝光!这些均不能作为入学依据...
招生即将开启!关注👇查最新消息
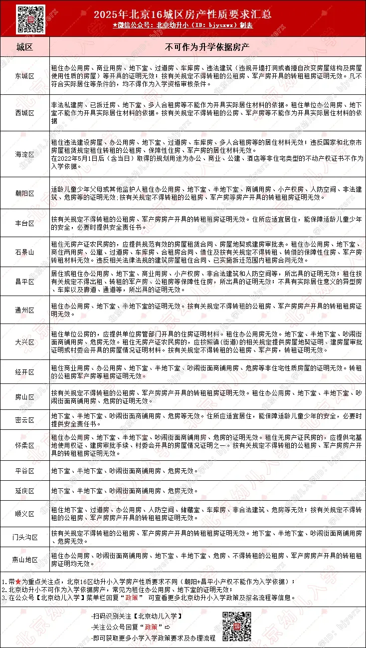
立即核查!2026年北京幼升小这些房产类型不能作为入学依据!#幼儿京入学 佑佑老师已为您树立了避坑清单,别让房子耽误孩子升学~2026年北京幼升小家长注意!北京多区房产性质要求曝光,其中这些情况往年明确不能作为入学依据,今年入学家长可参考⬇️2026北京幼升小家长,买房、租房前先确认好房产能不能用,避免因房产问题影响入学: 📢商品房、自建房等一般住宅,直接作为入学核心依据,符合多数城区要求。 📢过道房、地下室、转租的公租房、商业用房,这类房产一律不被认可,千万别踩坑! 最后,北京16区对房产的要求有差异,比如租住单位公房、无房产证的农民房,不能只靠租房合同,必须提前开具官方房产证明。点击下方名片,发消息【房产】查看各区要求。2026北京幼升小各类信息,家长可关注公众号#幼儿京入学,及时获取哈。声明:本文由幼儿京入学团队(微信公众号:bjysxwx)整理编辑制作,转载请注明来源和出处,否则追究法律责任。内容摘自北京各区教委官网,北京各区教育招生考试中心,如有侵权,请及时联系管理员删除。
