
点击下方名片·关注我们
(PS:由于涉及到业内人士的隐私,具体哪个公司哪个人,小编这次就不具体点名了,总之,南京知名开发商。)

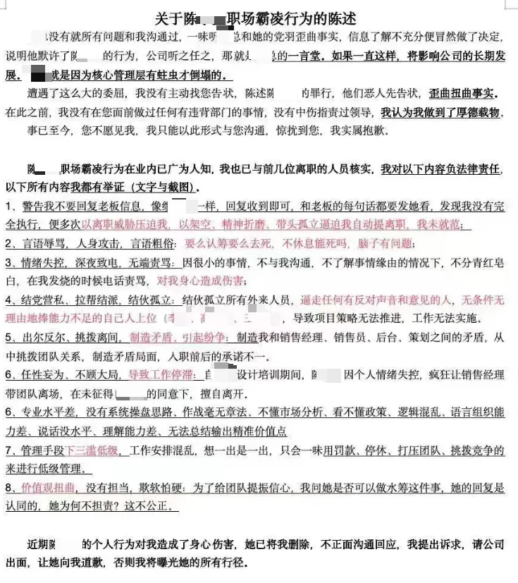
总结一下,主要是以下几点:
✅ 精神控制:被要求 “老板信息必须先过她手”,稍有不从就用离职威胁,逼你在孤立和恐惧中妥协。
✅ 情绪暴力:深夜被无端辱骂,发烧时还要承受不分青红皂白的指责,让你身心俱疲。
✅ 结党营私:拉帮结派排挤外来者,只提拔自己人,有能力的人反而被逼走。
✅ 无能狂怒:专业能力不足,就靠罚款、停休、挑拨离间来维持权威,让团队沦为情绪垃圾桶。
✅ 专业堪忧:没有系统操盘思路、作战毫无章法、不懂市场分析、看不懂政策、逻辑混乱、语言组织能力差、说话没水平、理解能力差、无法总结输出精准价值点
曝光者表示,并不是一开始就想着曝光的,而是,相关领导压根没有核实,也不愿意听事情的来龙去脉,只愿意听相关的一面之词,而且曝光了该团队的复杂人际关系——





有知情人曝光,这位被提到的LD,具体如下图,有知道真相到底如何的,也可以告诉小编一声——
网友们纷纷表示吃瓜,并传达了重庆、浙江、四川——

而被曝光的LD,也发文回应了,表示自己才是受害方,曝光的完全断章取义,歪曲事实,对方才是情绪不稳定的一方——

并且表示,自己也会固定全部证据,追求对方法律责任——

同时,针对被曝光的开会情绪失控和不担责的问题,也做了解释,表示,对方才是情绪失控的一方——

截至目前,孰是孰非,也没有个定论,双方都还在隔空回应,公说公有理,婆说婆有理。小编也不敢评判到底谁才是受害方,只能说,让子弹再飞一会儿。
但是,此事能够瞬间拉到近2000人的群,也可以看出,大家在职场上,确实都不容易。
尤其是在地产调整期的当下,在业绩的压力之下,好多项目常态是10点以后下班,地产人本身就不堪重压。甚至,前段时间有员工因为加班太多,投诉到12345加班被投诉到12345!南京开发商太难了!如果,团队再不和谐,显然更是雪上加霜,每个人都会陷入痛苦煎熬。
小编想讲的是,行业调整期,大潮退后,才知道谁在裸泳。现在,需要打硬仗的时候,更应该团结团队,抱团取暖。
后续有更多爆料,小编第一时间为您奉上
了解更多楼市信息,猛戳下面二维码~