▲ 本次征地涉及经开区湖边镇和章贡区水西镇
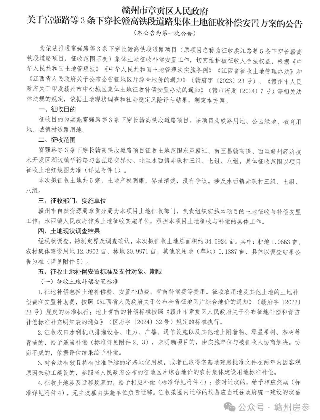
近日,赣州章贡区政府官网发布了"关于富强路等3条下穿长赣高铁段道路集体土地征收补偿安置方案的公告",意味着长赣高铁赣州段将加快拆迁进度。

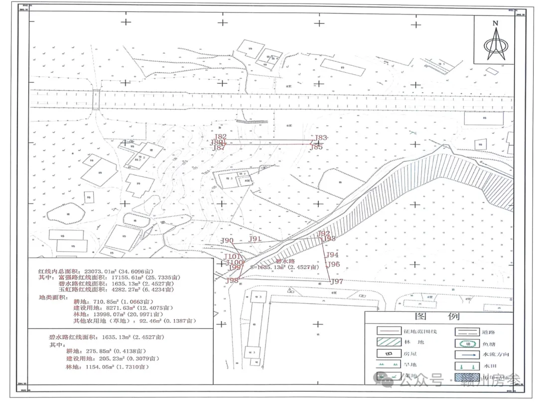
从公告发布的内容可知,此次征收土地范围东至赣江、南至昌赣高铁、西至赣州经济技术开发区湖边镇华裕路与富强路交界处、北至水西镇赤珠村三组、七组、八组,具体征收范围以项目征收土地红线图为准。
本次拟征收土地共5宗,土地产权明晰,界址清楚,没有争议。涉及水西镇赤珠村三组、七组、八组。本次拟征收土地总面积约34.5924亩。其中:耕地1.0663亩、农村集体建设用地12.3903亩、林地20.9971亩、其他农用地(草地)0.1387亩。下面来看看公告原文:
据了解,长赣铁路是国家“八纵八横”高速铁路网之一渝长厦通道的重要组成部分,起自常益长高铁湖南省长沙西站,向东南经长沙黄花机场、浏阳,江西省上栗、萍乡、莲花、永新、井冈山、遂川至赣州市,长约 429.4 公里,设计时速 350 公里,设站 11 座,总投资 846 亿元,计划 2030 年建成通车。

其中江西段全线共设车站9 座,分别为上栗、萍乡北、芦溪南、莲花东、永新南、井冈山东、遂川、赣州北、赣州西站,其中萍乡北、赣州西站为既有站,其余均为新建站。项目途经江西省萍乡市、吉安市,东至赣州市,在赣县站与赣瑞龙铁路顺接。
法律顾问:刘平15013859096