点击上方蓝色字关注我们~
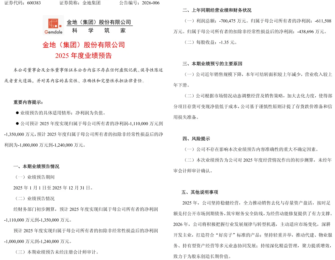
2026年1月23日晚间,金地集团发布一则预告:预计2025年度归母净利润亏损高达111亿元至135亿元,扣除非经常性损益后亏损也达100亿元至124亿元。与上年同期亏损约61亿元相比,亏损额近乎翻倍,房地产行业(或者至少说是金地集团)的寒冬仍然未到底!。

近年来,房地产行业步入深度调整期,金地销售规模随之下降。2025年,公司可结转面积较上年减少,导致营业收入大幅下滑,主营业务的造血能力严重不足。
面对市场压力,金地集团不得不动态调整经营策略,加大促销力度。这一举措虽然加速了资金回笼,但也导致部分项目售价较低,这种方式直接侵蚀了当期利润,造成利润不及预期甚至亏损。
在当前国内地产大环境下,金地集团在公告中指出了对于已经来到的2026年,金地集团在公告中给出几条发展路径:
回归开发主业:主动适应市场,深耕主业,致力于打造符合“好房子”标准的产品。
探索多元业态:坚持“轻重并举”战略,推动代建、物业服务、持有型资产经营等业务协同发展,寻找新的增长曲线。
深化内部管理:持续推动精益管理,聚力提质增效,以至于可以渡过当下的难关。

观点:造“好房子”的口号很响,但当下国内市场只看结果。在购房者信心低迷、楼市库存较高、房地产融资渠道收窄的当下,“好房子”未必能换来“好销量”。金地集团能否真正扭亏为盈、修复集团“造血能力”,仍是一个巨大的问号。个人认为现在的地产公司如果仍然坚持在地产这条路线上继续前行,就应当做一些“开发创新”,新一代住宅势在必行!而不是一味的去造那些全国都一样的“房子”,这种产品已经产量过剩,拿什么理由说服客户积极购买你新产品去替换掉手里的旧产品。
下面内容,更有料!
恒大集团二把手夏海钧豪宅甩卖失败,法院连下四道封杀令!600亿资产被锁死!
关注-地产深扒局
深挖行业本质,拆解房企真相