当前位置:首页>房产>保姆哄骗长辈?房产存款操作指南

保姆哄骗长辈?房产存款操作指南

  • 2026-05-14 02:41:53
保姆哄骗长辈?房产存款操作指南

    内容简介:实务中,保姆利用长辈认知弱化、情感依赖等特点,哄骗转移存款、变更房产登记、诱导办理财产公证的纠纷频发。不同于普通民事纠纷,此类案件掺杂“长辈自愿”表象与欺诈实质,子女维权常陷入“举证难、认定难、执行难”的困境。本文立足法律实务,结合《民法典》及相关司法解释,为子女提供解决方案,助力高效维护长辈及自身合法权益。

一、先认清:保姆哄骗长辈的3类高频套路

套路1:情感PUA+小额试探,逐步突破心理防线

    保姆先以“端茶送水、陪聊解闷”获取长辈好感,甚至刻意挑拨长辈与子女的关系,灌输“子女不孝顺、只有我真心对你”的想法。初期会以“帮你存零钱”“帮你交水电费”为由,索要小额现金或银行卡;得逞后,再以“理财收益高”“帮你保管大额资金更安全”为由,哄骗长辈将存款转入自己或其亲属名下。

套路2:瞄准房产,以养老为诱饵哄骗过户/赠与

    这是最致命、损失最大的套路。保姆会承诺“以后我给你养老送终,你把房子过户给我,我保证你住到百年之后”,利用长辈对“养老无依”的恐惧,哄骗长辈签订房屋赠与协议、买卖合同,甚至偷偷陪同长辈去不动产登记中心办理过户手续。更隐蔽的是,部分保姆会隐瞒过户真实含义,谎称“只是办个证明,房子还是你的”,忽悠长辈签字。

务案保姆承诺为独居老人养老送终,哄骗老人签订《遗赠扶养协议》,约定将房产遗赠给自己,可老人随保姆回老家后,医疗、生活费用仍由老人自己承担,保姆并未切实履行扶养义务,最终法院判决协议无效,房产由老人子女法定继承。

套路3:诱导公证,用法律手续固定非法利益

    保姆深知“公证”的法律效力,会哄骗长辈去公证处,办理财产赠与公证、遗嘱公证、遗赠扶养协议公证。比如,忽悠长辈“公证后,房子就肯定是我的了,以后没人能抢,我也能安心给你养老”;甚至会提前串通公证时的见证人,隐瞒长辈被哄骗的事实,导致公证手续“形式合法”,给后续维权增加难度。

实务提醒:诱骗老人订立的公证遗嘱、赠与公证,即便办理了手续,也是无效的。遗嘱和公证都需体现立遗嘱人、赠与人的真实意愿,受欺诈所立的遗嘱、赠与行为,可依法撤销。

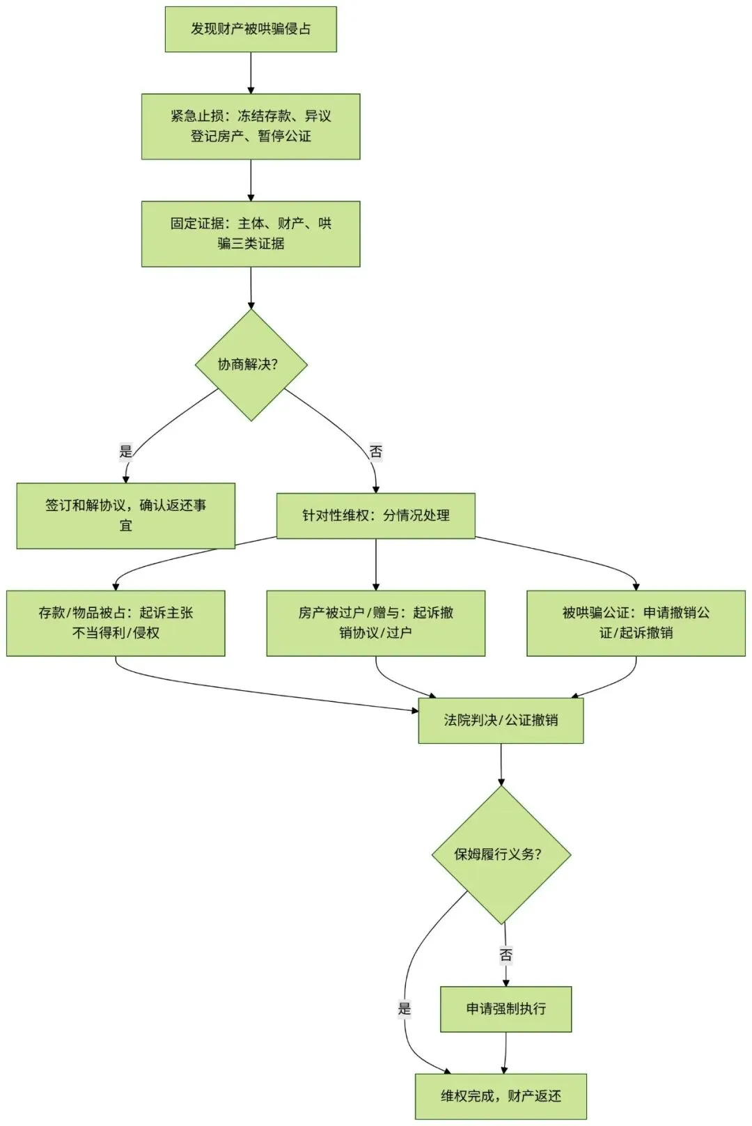
二、核心实务:财产被侵占后,子女如何维权

    一旦发现长辈的房产、存款被保姆哄骗转移,或被诱导办理了相关公证,子女千万别慌、别跟保姆争吵,按以下5步操作,不踩坑、不浪费时间。

(一)紧急止损,阻止财产进一步流失

    1.存款方面

    立即陪同长辈(或凭合法手续)去银行,查询长辈所有银行卡、存折的流水,确认存款被转移的金额、时间、去向;同时申请挂失被保姆掌控的银行卡、网银,冻结剩余存款,防止保姆继续转账。若银行拒绝查询,可凭亲属关系证明、老人授权,拨打12378银保监会投诉热线投诉,合法继承人有权查询已故长辈的账户信息,银行不得无故拒绝。

    2.房产方面

    去当地不动产登记中心,查询房产是否被过户、抵押;若尚未完成过户,立即申请“异议登记”,阻止过户手续继续办理(异议登记有效期15天,需在有效期内提起诉讼);若已过户,留存好过户档案(含签字材料、陪同人员信息),作为后续维权的证据。

    3.公证方面

    若刚发现长辈被哄骗办理了公证,立即联系公证处,说明情况,申请暂停公证文书的效力,避免保姆凭公证文书进一步处置财产。

(二)固定证据,这是维权的底气

    打官司、协商、撤销公证,都需要证据支撑。没有证据,哪怕是事实,也难以得到法律支持。子女需重点收集三类证据,缺一不可,建议分类整理、备份留存。

    1.主体与亲属关系证据

   ①证明长辈与子女的亲属关系(户口本、身份证、派出所出具的亲属关系证明);

   ②证明保姆的身份信息(身份证复印件、雇佣合同、联系方式,可从家政公司获取);

   ③若长辈认知能力弱化(如老年痴呆、脑梗),需提供医院的诊断证明,证明长辈订立协议、签字时,可能无法辨认自身行为,进而佐证“被哄骗”的事实。

    2.财产权属与变动证据

   ①房产的房产证、不动产登记档案(含过户记录);

   ②存款的银行流水、转账凭证(重点标注被转移到保姆或其亲属名下的款项);

   ③长辈的工资流水、理财凭证,证明财产是长辈的合法财产;

   ④若有贵重物品被保姆拿走,需收集照片、证人证言、监控录像等。

    3.保姆哄骗、欺诈的证据

①录音、录像:陪同长辈与保姆沟通,引导保姆说出哄骗的话语(如“你之前说帮我养老,才让我把房子过户给你,现在怎么变卦了”),全程录音录像(注意:录音录像需合法,不得窃听、偷拍,建议在长辈在场且同意的情况下进行);

   ②书据:保姆与长辈签订的赠与协议、买卖合同、遗赠扶养协议、借条(若保姆以“借钱”为由哄骗存款)等,重点查看签字是否是长辈本人所签,是否有涂改痕迹;

   ③证人证言:邻居、亲友、家政公司工作人员的证言,证明保姆平时的照料情况、是否有挑拨长辈与子女关系的行为、是否曾承诺“养老送终”等;

   ④公证相关证据:公证申请书、公证书、公证时的见证人信息,若能证明见证人是保姆串通的,或公证时未充分询问长辈的真实意愿,可作为撤销公证的关键证据。

    4.补充提示

    若保姆伪造、篡改协议,或销毁真实凭证,不仅是侵权,还涉嫌违法,情节严重的可能承担刑事责任,相关证据可一并提交给司法机关。

(三)尝试协商,省时省力

    1.协商建议

    由子女牵头,邀请中立的第三方(如家政公司负责人、社区工作人员、长辈信任的亲友)在场,明确提出诉求(如要求保姆返还存款、撤销房产过户、撤销公证),同时出示收集到的证据,摆事实、讲法律,告知保姆“哄骗长辈转移财产是违法行为,若拒不返还,将起诉追究其法律责任”。

    2.实务重点

    协商一致后,一定要签订书面的《和解协议》,明确约定保姆返还财产的时间、方式(如多久内返还存款、配合办理房产过户撤销手续),双方签字按手印,第三方见证人也签字佐证,避免保姆反悔。若涉及财产分割或返还,建议在协议中明确具体金额、履行期限,防止后续产生争议。

(四)针对性维权,分情况处理

    若协商不成,或保姆拒不配合、态度恶劣,子女需根据不同的财产损失情况,采取针对性的维权措施,主要分3种情况,对应不同的法律路径:

    1.存款被哄骗转移

    根据《商业银行法》第29条,子女可陪同长辈(或凭合法手续)前往长辈所有开户银行,申请查询账户流水,明确存款转移的金额、时间、收款账户(保姆或其亲属账户),打印流水并加盖银行公章。

    若银行卡、网银被保姆掌控,需立即申请挂失、冻结账户,防止保姆继续转账;若银行拒绝挂失、查询,可凭亲属关系证明、长辈授权委托书,拨打银保监会投诉热线,或向当地银保监局提交书面投诉。

    根据《储蓄管理条例》第33条,若长辈已去世,子女作为合法继承人,可凭继承权公证书、亲属关系证明,向银行申请查询长辈全部账户信息,银行不得无故拒绝。

    2.房产被哄骗过户/赠与

    (1)尚未办理过户手续,仅签订了赠与协议、买卖合同;

    理方式:以“受欺诈、重大误解”为由,向法院起诉,要求撤销协议,确认协议无效,阻止房产过户。若长辈此时认知能力弱化,子女可作为长辈的“法定代理人”(需向法院申请认定长辈为无民事行为能力人或限制民事行为能力人),代为提起诉讼。

    (2)已办理过户手续,房产登记在保姆名下;

    处理方式:立即向法院起诉,要求撤销房产过户登记,返还房产。依据《民法典》规定,受欺诈订立的合同、赠与行为,受欺诈方(长辈)有权请求法院撤销,撤销后,房产需恢复到长辈名下。若保姆已将房产转卖给第三人,且第三人是“善意取得”(不知情、支付了合理价款、已办理过户),则难以追回房产,但可要求保姆赔偿房产的等价损失。

    3.被哄骗办理了公证

    公证文书具有法律效力,但并非不可撤销。若能证明公证是在保姆哄骗、欺诈的情况下办理的,子女可陪同长辈(或作为法定代理人),向办理公证的公证处申请“撤销公证”;若公证处拒绝撤销,可向法院起诉,要求撤销公证文书。

    4.关键提示:申请撤销公证,需提交充分证据(如哄骗的录音、长辈的诊断证明、证人证言),证明长辈办理公证时,并非真实意愿,而是被保姆欺诈、误导。公证撤销后,基于公证办理的房产过户、存款转移等手续,也可依法申请撤销。

三、实务避坑指南

误区1:“长辈自愿签字,就没办法了”

    错!长辈签字≠真实意愿,若能证明长辈是被哄骗、欺诈,或签字时认知能力不足(无法辨认自身行为),协议、过户、公证均可撤销,法律优先保护被欺诈方的合法权益。

误区2:“先吵架、闹矛盾,逼保姆返还财产”

    错!争吵不仅会打草惊蛇(保姆可能销毁证据、转移剩余财产),还会刺激长辈,甚至让长辈更加信任保姆,不利于后续沟通和维权,建议冷静处理、理性维权。

误区3:“不收集证据,直接起诉”

    错!没有证据,法院无法认定“哄骗”事实,大概率会败诉。证据是维权的核心,一定要提前收集、固定,避免后续无法补充。

误区4:“忽略诉讼时效”

    错!向法院起诉的时效一般是3年(从知道或应当知道财产被侵占之日起计算),超过3年,若保姆提出时效抗辩,法院可能不再支持子女的诉求,建议发现问题后,尽快启动维权流程。

误区5:“轻信保姆的‘私下返还’承诺,不签订书面协议”

    错!保姆的口头承诺没有法律效力,若保姆反悔,子女没有任何证据证明承诺内容,只能重新走维权流程,浪费时间。

四、事前预防:比维权更重要的,是守住财产防线

    最好的维权,就是避免维权。与其事后费心费力追回财产,不如提前做好预防,从根源上杜绝保姆哄骗的可能,尤其是家里有独居长辈、认知能力弱化长辈的家庭,建议做好这3点:

1.规范雇佣流程

    通过正规家政公司雇佣保姆,签订详细的雇佣合同,明确保姆的工作职责、禁止行为(如不得干涉长辈的财产处置、不得诱导长辈签订任何协议),留存保姆的身份信息、紧急联系人信息,定期与家政公司沟通,了解保姆的工作情况。

2.掌控财产主动权

    长辈的银行卡、房产证、身份证等重要证件,由子女代为保管,避免保姆单独掌控;定期陪同长辈查询存款、理财情况,了解财产变动;若长辈要处置大额财产,子女需全程参与,必要时咨询律师,避免被哄骗。

3.多陪伴、强沟通

    保姆能有机可乘,核心是长辈孤独、缺乏陪伴。子女应多抽出时间陪伴长辈,多沟通、多关心,让长辈感受到亲情温暖,减少对保姆的依赖;同时,潜移默化地向长辈普及财产保护知识,告知长辈“不要轻易将财产转给外人,不要轻易签字,有疑问先问子女”,提高长辈的防范意识。此外,可提前帮长辈订立合法有效的遗嘱,明确财产继承事宜,避免后续产生纠纷。

五、结语

    保姆哄骗长辈侵财,不仅侵犯了长辈的合法财产权益,也违背了公序良俗,更可能触犯法律底线,成为破坏家庭和谐的隐患。作为子女,既要多陪伴长辈、关注长辈的情感需求与认知状态,给予长辈足够的关怀与陪伴,从源头防范此类纠纷的发生。愿每一位长辈都能安享晚年,不受欺诈侵害,守住自己的“钱袋子”与“房子”。愿每一位子女都能拿起法律武器,高效维护自身及长辈的合法权益,守住家庭的财产底线,让亲情不受金钱的亵渎。

最新文章

随机文章

基本 文件 流程 错误 SQL 调试
  1. 请求信息 : 2026-05-24 00:40:24 HTTP/2.0 GET : https://a.mffb.com.cn/a/471698.html
  2. 运行时间 : 0.080980s [ 吞吐率:12.35req/s ] 内存消耗:4,424.30kb 文件加载:140
  3. 缓存信息 : 0 reads,0 writes
  4. 会话信息 : SESSION_ID=179551576757efa15321e0f44770596f
  1. /yingpanguazai/ssd/ssd1/www/a.mffb.com.cn/public/index.php ( 0.79 KB )
  2. /yingpanguazai/ssd/ssd1/www/a.mffb.com.cn/vendor/autoload.php ( 0.17 KB )
  3. /yingpanguazai/ssd/ssd1/www/a.mffb.com.cn/vendor/composer/autoload_real.php ( 2.49 KB )
  4. /yingpanguazai/ssd/ssd1/www/a.mffb.com.cn/vendor/composer/platform_check.php ( 0.90 KB )
  5. /yingpanguazai/ssd/ssd1/www/a.mffb.com.cn/vendor/composer/ClassLoader.php ( 14.03 KB )
  6. /yingpanguazai/ssd/ssd1/www/a.mffb.com.cn/vendor/composer/autoload_static.php ( 4.90 KB )
  7. /yingpanguazai/ssd/ssd1/www/a.mffb.com.cn/vendor/topthink/think-helper/src/helper.php ( 8.34 KB )
  8. /yingpanguazai/ssd/ssd1/www/a.mffb.com.cn/vendor/topthink/think-validate/src/helper.php ( 2.19 KB )
  9. /yingpanguazai/ssd/ssd1/www/a.mffb.com.cn/vendor/topthink/think-orm/src/helper.php ( 1.47 KB )
  10. /yingpanguazai/ssd/ssd1/www/a.mffb.com.cn/vendor/topthink/think-orm/stubs/load_stubs.php ( 0.16 KB )
  11. /yingpanguazai/ssd/ssd1/www/a.mffb.com.cn/vendor/topthink/framework/src/think/Exception.php ( 1.69 KB )
  12. /yingpanguazai/ssd/ssd1/www/a.mffb.com.cn/vendor/topthink/think-container/src/Facade.php ( 2.71 KB )
  13. /yingpanguazai/ssd/ssd1/www/a.mffb.com.cn/vendor/symfony/deprecation-contracts/function.php ( 0.99 KB )
  14. /yingpanguazai/ssd/ssd1/www/a.mffb.com.cn/vendor/symfony/polyfill-mbstring/bootstrap.php ( 8.26 KB )
  15. /yingpanguazai/ssd/ssd1/www/a.mffb.com.cn/vendor/symfony/polyfill-mbstring/bootstrap80.php ( 9.78 KB )
  16. /yingpanguazai/ssd/ssd1/www/a.mffb.com.cn/vendor/symfony/var-dumper/Resources/functions/dump.php ( 1.49 KB )
  17. /yingpanguazai/ssd/ssd1/www/a.mffb.com.cn/vendor/topthink/think-dumper/src/helper.php ( 0.18 KB )
  18. /yingpanguazai/ssd/ssd1/www/a.mffb.com.cn/vendor/symfony/var-dumper/VarDumper.php ( 4.30 KB )
  19. /yingpanguazai/ssd/ssd1/www/a.mffb.com.cn/vendor/topthink/framework/src/think/App.php ( 15.30 KB )
  20. /yingpanguazai/ssd/ssd1/www/a.mffb.com.cn/vendor/topthink/think-container/src/Container.php ( 15.76 KB )
  21. /yingpanguazai/ssd/ssd1/www/a.mffb.com.cn/vendor/psr/container/src/ContainerInterface.php ( 1.02 KB )
  22. /yingpanguazai/ssd/ssd1/www/a.mffb.com.cn/app/provider.php ( 0.19 KB )
  23. /yingpanguazai/ssd/ssd1/www/a.mffb.com.cn/vendor/topthink/framework/src/think/Http.php ( 6.04 KB )
  24. /yingpanguazai/ssd/ssd1/www/a.mffb.com.cn/vendor/topthink/think-helper/src/helper/Str.php ( 7.29 KB )
  25. /yingpanguazai/ssd/ssd1/www/a.mffb.com.cn/vendor/topthink/framework/src/think/Env.php ( 4.68 KB )
  26. /yingpanguazai/ssd/ssd1/www/a.mffb.com.cn/app/common.php ( 0.03 KB )
  27. /yingpanguazai/ssd/ssd1/www/a.mffb.com.cn/vendor/topthink/framework/src/helper.php ( 18.78 KB )
  28. /yingpanguazai/ssd/ssd1/www/a.mffb.com.cn/vendor/topthink/framework/src/think/Config.php ( 5.54 KB )
  29. /yingpanguazai/ssd/ssd1/www/a.mffb.com.cn/config/app.php ( 0.95 KB )
  30. /yingpanguazai/ssd/ssd1/www/a.mffb.com.cn/config/cache.php ( 0.78 KB )
  31. /yingpanguazai/ssd/ssd1/www/a.mffb.com.cn/config/console.php ( 0.23 KB )
  32. /yingpanguazai/ssd/ssd1/www/a.mffb.com.cn/config/cookie.php ( 0.56 KB )
  33. /yingpanguazai/ssd/ssd1/www/a.mffb.com.cn/config/database.php ( 2.48 KB )
  34. /yingpanguazai/ssd/ssd1/www/a.mffb.com.cn/vendor/topthink/framework/src/think/facade/Env.php ( 1.67 KB )
  35. /yingpanguazai/ssd/ssd1/www/a.mffb.com.cn/config/filesystem.php ( 0.61 KB )
  36. /yingpanguazai/ssd/ssd1/www/a.mffb.com.cn/config/lang.php ( 0.91 KB )
  37. /yingpanguazai/ssd/ssd1/www/a.mffb.com.cn/config/log.php ( 1.35 KB )
  38. /yingpanguazai/ssd/ssd1/www/a.mffb.com.cn/config/middleware.php ( 0.19 KB )
  39. /yingpanguazai/ssd/ssd1/www/a.mffb.com.cn/config/route.php ( 1.89 KB )
  40. /yingpanguazai/ssd/ssd1/www/a.mffb.com.cn/config/session.php ( 0.57 KB )
  41. /yingpanguazai/ssd/ssd1/www/a.mffb.com.cn/config/trace.php ( 0.34 KB )
  42. /yingpanguazai/ssd/ssd1/www/a.mffb.com.cn/config/view.php ( 0.82 KB )
  43. /yingpanguazai/ssd/ssd1/www/a.mffb.com.cn/app/event.php ( 0.25 KB )
  44. /yingpanguazai/ssd/ssd1/www/a.mffb.com.cn/vendor/topthink/framework/src/think/Event.php ( 7.67 KB )
  45. /yingpanguazai/ssd/ssd1/www/a.mffb.com.cn/app/service.php ( 0.13 KB )
  46. /yingpanguazai/ssd/ssd1/www/a.mffb.com.cn/app/AppService.php ( 0.26 KB )
  47. /yingpanguazai/ssd/ssd1/www/a.mffb.com.cn/vendor/topthink/framework/src/think/Service.php ( 1.64 KB )
  48. /yingpanguazai/ssd/ssd1/www/a.mffb.com.cn/vendor/topthink/framework/src/think/Lang.php ( 7.35 KB )
  49. /yingpanguazai/ssd/ssd1/www/a.mffb.com.cn/vendor/topthink/framework/src/lang/zh-cn.php ( 13.70 KB )
  50. /yingpanguazai/ssd/ssd1/www/a.mffb.com.cn/vendor/topthink/framework/src/think/initializer/Error.php ( 3.31 KB )
  51. /yingpanguazai/ssd/ssd1/www/a.mffb.com.cn/vendor/topthink/framework/src/think/initializer/RegisterService.php ( 1.33 KB )
  52. /yingpanguazai/ssd/ssd1/www/a.mffb.com.cn/vendor/services.php ( 0.14 KB )
  53. /yingpanguazai/ssd/ssd1/www/a.mffb.com.cn/vendor/topthink/framework/src/think/service/PaginatorService.php ( 1.52 KB )
  54. /yingpanguazai/ssd/ssd1/www/a.mffb.com.cn/vendor/topthink/framework/src/think/service/ValidateService.php ( 0.99 KB )
  55. /yingpanguazai/ssd/ssd1/www/a.mffb.com.cn/vendor/topthink/framework/src/think/service/ModelService.php ( 2.04 KB )
  56. /yingpanguazai/ssd/ssd1/www/a.mffb.com.cn/vendor/topthink/think-trace/src/Service.php ( 0.77 KB )
  57. /yingpanguazai/ssd/ssd1/www/a.mffb.com.cn/vendor/topthink/framework/src/think/Middleware.php ( 6.72 KB )
  58. /yingpanguazai/ssd/ssd1/www/a.mffb.com.cn/vendor/topthink/framework/src/think/initializer/BootService.php ( 0.77 KB )
  59. /yingpanguazai/ssd/ssd1/www/a.mffb.com.cn/vendor/topthink/think-orm/src/Paginator.php ( 11.86 KB )
  60. /yingpanguazai/ssd/ssd1/www/a.mffb.com.cn/vendor/topthink/think-validate/src/Validate.php ( 63.20 KB )
  61. /yingpanguazai/ssd/ssd1/www/a.mffb.com.cn/vendor/topthink/think-orm/src/Model.php ( 23.55 KB )
  62. /yingpanguazai/ssd/ssd1/www/a.mffb.com.cn/vendor/topthink/think-orm/src/model/concern/Attribute.php ( 21.05 KB )
  63. /yingpanguazai/ssd/ssd1/www/a.mffb.com.cn/vendor/topthink/think-orm/src/model/concern/AutoWriteData.php ( 4.21 KB )
  64. /yingpanguazai/ssd/ssd1/www/a.mffb.com.cn/vendor/topthink/think-orm/src/model/concern/Conversion.php ( 6.44 KB )
  65. /yingpanguazai/ssd/ssd1/www/a.mffb.com.cn/vendor/topthink/think-orm/src/model/concern/DbConnect.php ( 5.16 KB )
  66. /yingpanguazai/ssd/ssd1/www/a.mffb.com.cn/vendor/topthink/think-orm/src/model/concern/ModelEvent.php ( 2.33 KB )
  67. /yingpanguazai/ssd/ssd1/www/a.mffb.com.cn/vendor/topthink/think-orm/src/model/concern/RelationShip.php ( 28.29 KB )
  68. /yingpanguazai/ssd/ssd1/www/a.mffb.com.cn/vendor/topthink/think-helper/src/contract/Arrayable.php ( 0.09 KB )
  69. /yingpanguazai/ssd/ssd1/www/a.mffb.com.cn/vendor/topthink/think-helper/src/contract/Jsonable.php ( 0.13 KB )
  70. /yingpanguazai/ssd/ssd1/www/a.mffb.com.cn/vendor/topthink/think-orm/src/model/contract/Modelable.php ( 0.09 KB )
  71. /yingpanguazai/ssd/ssd1/www/a.mffb.com.cn/vendor/topthink/framework/src/think/Db.php ( 2.88 KB )
  72. /yingpanguazai/ssd/ssd1/www/a.mffb.com.cn/vendor/topthink/think-orm/src/DbManager.php ( 8.52 KB )
  73. /yingpanguazai/ssd/ssd1/www/a.mffb.com.cn/vendor/topthink/framework/src/think/Log.php ( 6.28 KB )
  74. /yingpanguazai/ssd/ssd1/www/a.mffb.com.cn/vendor/topthink/framework/src/think/Manager.php ( 3.92 KB )
  75. /yingpanguazai/ssd/ssd1/www/a.mffb.com.cn/vendor/psr/log/src/LoggerTrait.php ( 2.69 KB )
  76. /yingpanguazai/ssd/ssd1/www/a.mffb.com.cn/vendor/psr/log/src/LoggerInterface.php ( 2.71 KB )
  77. /yingpanguazai/ssd/ssd1/www/a.mffb.com.cn/vendor/topthink/framework/src/think/Cache.php ( 4.92 KB )
  78. /yingpanguazai/ssd/ssd1/www/a.mffb.com.cn/vendor/psr/simple-cache/src/CacheInterface.php ( 4.71 KB )
  79. /yingpanguazai/ssd/ssd1/www/a.mffb.com.cn/vendor/topthink/think-helper/src/helper/Arr.php ( 16.63 KB )
  80. /yingpanguazai/ssd/ssd1/www/a.mffb.com.cn/vendor/topthink/framework/src/think/cache/driver/File.php ( 7.84 KB )
  81. /yingpanguazai/ssd/ssd1/www/a.mffb.com.cn/vendor/topthink/framework/src/think/cache/Driver.php ( 9.03 KB )
  82. /yingpanguazai/ssd/ssd1/www/a.mffb.com.cn/vendor/topthink/framework/src/think/contract/CacheHandlerInterface.php ( 1.99 KB )
  83. /yingpanguazai/ssd/ssd1/www/a.mffb.com.cn/app/Request.php ( 0.09 KB )
  84. /yingpanguazai/ssd/ssd1/www/a.mffb.com.cn/vendor/topthink/framework/src/think/Request.php ( 55.78 KB )
  85. /yingpanguazai/ssd/ssd1/www/a.mffb.com.cn/app/middleware.php ( 0.25 KB )
  86. /yingpanguazai/ssd/ssd1/www/a.mffb.com.cn/vendor/topthink/framework/src/think/Pipeline.php ( 2.61 KB )
  87. /yingpanguazai/ssd/ssd1/www/a.mffb.com.cn/vendor/topthink/think-trace/src/TraceDebug.php ( 3.40 KB )
  88. /yingpanguazai/ssd/ssd1/www/a.mffb.com.cn/vendor/topthink/framework/src/think/middleware/SessionInit.php ( 1.94 KB )
  89. /yingpanguazai/ssd/ssd1/www/a.mffb.com.cn/vendor/topthink/framework/src/think/Session.php ( 1.80 KB )
  90. /yingpanguazai/ssd/ssd1/www/a.mffb.com.cn/vendor/topthink/framework/src/think/session/driver/File.php ( 6.27 KB )
  91. /yingpanguazai/ssd/ssd1/www/a.mffb.com.cn/vendor/topthink/framework/src/think/contract/SessionHandlerInterface.php ( 0.87 KB )
  92. /yingpanguazai/ssd/ssd1/www/a.mffb.com.cn/vendor/topthink/framework/src/think/session/Store.php ( 7.12 KB )
  93. /yingpanguazai/ssd/ssd1/www/a.mffb.com.cn/vendor/topthink/framework/src/think/Route.php ( 23.73 KB )
  94. /yingpanguazai/ssd/ssd1/www/a.mffb.com.cn/vendor/topthink/framework/src/think/route/RuleName.php ( 5.75 KB )
  95. /yingpanguazai/ssd/ssd1/www/a.mffb.com.cn/vendor/topthink/framework/src/think/route/Domain.php ( 2.53 KB )
  96. /yingpanguazai/ssd/ssd1/www/a.mffb.com.cn/vendor/topthink/framework/src/think/route/RuleGroup.php ( 22.43 KB )
  97. /yingpanguazai/ssd/ssd1/www/a.mffb.com.cn/vendor/topthink/framework/src/think/route/Rule.php ( 26.95 KB )
  98. /yingpanguazai/ssd/ssd1/www/a.mffb.com.cn/vendor/topthink/framework/src/think/route/RuleItem.php ( 9.78 KB )
  99. /yingpanguazai/ssd/ssd1/www/a.mffb.com.cn/route/app.php ( 1.72 KB )
  100. /yingpanguazai/ssd/ssd1/www/a.mffb.com.cn/vendor/topthink/framework/src/think/facade/Route.php ( 4.70 KB )
  101. /yingpanguazai/ssd/ssd1/www/a.mffb.com.cn/vendor/topthink/framework/src/think/route/dispatch/Controller.php ( 4.74 KB )
  102. /yingpanguazai/ssd/ssd1/www/a.mffb.com.cn/vendor/topthink/framework/src/think/route/Dispatch.php ( 10.44 KB )
  103. /yingpanguazai/ssd/ssd1/www/a.mffb.com.cn/app/controller/Index.php ( 4.81 KB )
  104. /yingpanguazai/ssd/ssd1/www/a.mffb.com.cn/app/BaseController.php ( 2.05 KB )
  105. /yingpanguazai/ssd/ssd1/www/a.mffb.com.cn/vendor/topthink/think-orm/src/facade/Db.php ( 0.93 KB )
  106. /yingpanguazai/ssd/ssd1/www/a.mffb.com.cn/vendor/topthink/think-orm/src/db/connector/Mysql.php ( 5.44 KB )
  107. /yingpanguazai/ssd/ssd1/www/a.mffb.com.cn/vendor/topthink/think-orm/src/db/PDOConnection.php ( 52.47 KB )
  108. /yingpanguazai/ssd/ssd1/www/a.mffb.com.cn/vendor/topthink/think-orm/src/db/Connection.php ( 8.39 KB )
  109. /yingpanguazai/ssd/ssd1/www/a.mffb.com.cn/vendor/topthink/think-orm/src/db/ConnectionInterface.php ( 4.57 KB )
  110. /yingpanguazai/ssd/ssd1/www/a.mffb.com.cn/vendor/topthink/think-orm/src/db/builder/Mysql.php ( 16.58 KB )
  111. /yingpanguazai/ssd/ssd1/www/a.mffb.com.cn/vendor/topthink/think-orm/src/db/Builder.php ( 24.06 KB )
  112. /yingpanguazai/ssd/ssd1/www/a.mffb.com.cn/vendor/topthink/think-orm/src/db/BaseBuilder.php ( 27.50 KB )
  113. /yingpanguazai/ssd/ssd1/www/a.mffb.com.cn/vendor/topthink/think-orm/src/db/Query.php ( 15.71 KB )
  114. /yingpanguazai/ssd/ssd1/www/a.mffb.com.cn/vendor/topthink/think-orm/src/db/BaseQuery.php ( 45.13 KB )
  115. /yingpanguazai/ssd/ssd1/www/a.mffb.com.cn/vendor/topthink/think-orm/src/db/concern/TimeFieldQuery.php ( 7.43 KB )
  116. /yingpanguazai/ssd/ssd1/www/a.mffb.com.cn/vendor/topthink/think-orm/src/db/concern/AggregateQuery.php ( 3.26 KB )
  117. /yingpanguazai/ssd/ssd1/www/a.mffb.com.cn/vendor/topthink/think-orm/src/db/concern/ModelRelationQuery.php ( 20.07 KB )
  118. /yingpanguazai/ssd/ssd1/www/a.mffb.com.cn/vendor/topthink/think-orm/src/db/concern/ParamsBind.php ( 3.66 KB )
  119. /yingpanguazai/ssd/ssd1/www/a.mffb.com.cn/vendor/topthink/think-orm/src/db/concern/ResultOperation.php ( 7.01 KB )
  120. /yingpanguazai/ssd/ssd1/www/a.mffb.com.cn/vendor/topthink/think-orm/src/db/concern/WhereQuery.php ( 19.37 KB )
  121. /yingpanguazai/ssd/ssd1/www/a.mffb.com.cn/vendor/topthink/think-orm/src/db/concern/JoinAndViewQuery.php ( 7.11 KB )
  122. /yingpanguazai/ssd/ssd1/www/a.mffb.com.cn/vendor/topthink/think-orm/src/db/concern/TableFieldInfo.php ( 2.63 KB )
  123. /yingpanguazai/ssd/ssd1/www/a.mffb.com.cn/vendor/topthink/think-orm/src/db/concern/Transaction.php ( 2.77 KB )
  124. /yingpanguazai/ssd/ssd1/www/a.mffb.com.cn/vendor/topthink/framework/src/think/log/driver/File.php ( 5.96 KB )
  125. /yingpanguazai/ssd/ssd1/www/a.mffb.com.cn/vendor/topthink/framework/src/think/contract/LogHandlerInterface.php ( 0.86 KB )
  126. /yingpanguazai/ssd/ssd1/www/a.mffb.com.cn/vendor/topthink/framework/src/think/log/Channel.php ( 3.89 KB )
  127. /yingpanguazai/ssd/ssd1/www/a.mffb.com.cn/vendor/topthink/framework/src/think/event/LogRecord.php ( 1.02 KB )
  128. /yingpanguazai/ssd/ssd1/www/a.mffb.com.cn/vendor/topthink/think-helper/src/Collection.php ( 16.47 KB )
  129. /yingpanguazai/ssd/ssd1/www/a.mffb.com.cn/vendor/topthink/framework/src/think/facade/View.php ( 1.70 KB )
  130. /yingpanguazai/ssd/ssd1/www/a.mffb.com.cn/vendor/topthink/framework/src/think/View.php ( 4.39 KB )
  131. /yingpanguazai/ssd/ssd1/www/a.mffb.com.cn/vendor/topthink/framework/src/think/Response.php ( 8.81 KB )
  132. /yingpanguazai/ssd/ssd1/www/a.mffb.com.cn/vendor/topthink/framework/src/think/response/View.php ( 3.29 KB )
  133. /yingpanguazai/ssd/ssd1/www/a.mffb.com.cn/vendor/topthink/framework/src/think/Cookie.php ( 6.06 KB )
  134. /yingpanguazai/ssd/ssd1/www/a.mffb.com.cn/vendor/topthink/think-view/src/Think.php ( 8.38 KB )
  135. /yingpanguazai/ssd/ssd1/www/a.mffb.com.cn/vendor/topthink/framework/src/think/contract/TemplateHandlerInterface.php ( 1.60 KB )
  136. /yingpanguazai/ssd/ssd1/www/a.mffb.com.cn/vendor/topthink/think-template/src/Template.php ( 46.61 KB )
  137. /yingpanguazai/ssd/ssd1/www/a.mffb.com.cn/vendor/topthink/think-template/src/template/driver/File.php ( 2.41 KB )
  138. /yingpanguazai/ssd/ssd1/www/a.mffb.com.cn/vendor/topthink/think-template/src/template/contract/DriverInterface.php ( 0.86 KB )
  139. /yingpanguazai/ssd/ssd1/www/a.mffb.com.cn/runtime/temp/cbe9940b986bd319e8e4ad9d69892652.php ( 11.98 KB )
  140. /yingpanguazai/ssd/ssd1/www/a.mffb.com.cn/vendor/topthink/think-trace/src/Html.php ( 4.42 KB )
  1. CONNECT:[ UseTime:0.000360s ] mysql:host=127.0.0.1;port=3306;dbname=a_mffb;charset=utf8mb4
  2. SHOW FULL COLUMNS FROM `fenlei` [ RunTime:0.000546s ]
  3. SELECT * FROM `fenlei` WHERE `fid` = 0 [ RunTime:0.000287s ]
  4. SELECT * FROM `fenlei` WHERE `fid` = 63 [ RunTime:0.000280s ]
  5. SHOW FULL COLUMNS FROM `set` [ RunTime:0.000483s ]
  6. SELECT * FROM `set` [ RunTime:0.000203s ]
  7. SHOW FULL COLUMNS FROM `article` [ RunTime:0.000554s ]
  8. SELECT * FROM `article` WHERE `id` = 471698 LIMIT 1 [ RunTime:0.001295s ]
  9. UPDATE `article` SET `lasttime` = 1779554424 WHERE `id` = 471698 [ RunTime:0.003468s ]
  10. SELECT * FROM `fenlei` WHERE `id` = 64 LIMIT 1 [ RunTime:0.000267s ]
  11. SELECT * FROM `article` WHERE `id` < 471698 ORDER BY `id` DESC LIMIT 1 [ RunTime:0.001009s ]
  12. SELECT * FROM `article` WHERE `id` > 471698 ORDER BY `id` ASC LIMIT 1 [ RunTime:0.000369s ]
  13. SELECT * FROM `article` WHERE `id` < 471698 ORDER BY `id` DESC LIMIT 10 [ RunTime:0.001770s ]
  14. SELECT * FROM `article` WHERE `id` < 471698 ORDER BY `id` DESC LIMIT 10,10 [ RunTime:0.002111s ]
  15. SELECT * FROM `article` WHERE `id` < 471698 ORDER BY `id` DESC LIMIT 20,10 [ RunTime:0.000821s ]
0.082490s